Rear window wiper is not working

Tiny
KJEEP
  • MEMBER
  • 2012 JEEP GRAND CHEROKEE
  • 3.6L
  • V6
  • 4WD
  • AUTOMATIC
  • 102,000 MILES
I have found no voltage at the plug in at the motor and no power for that fuse after taking the fuse out which was good. Fuse is #24.
The rear wiper started to stop once in a while then got stuck in the up position.
Sunday, February 9th, 2020 AT 5:46 PM

5 Replies

Tiny
JOETECHPRO
  • MECHANIC
  • 705 POSTS
Hey KJEEP,

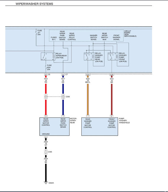
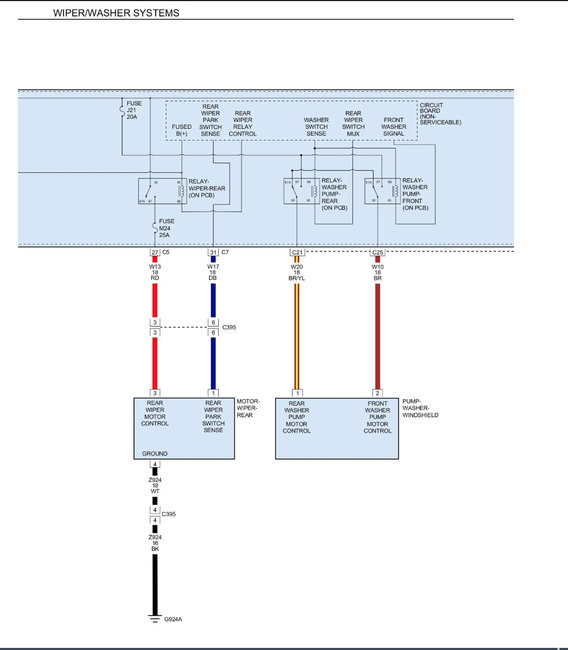
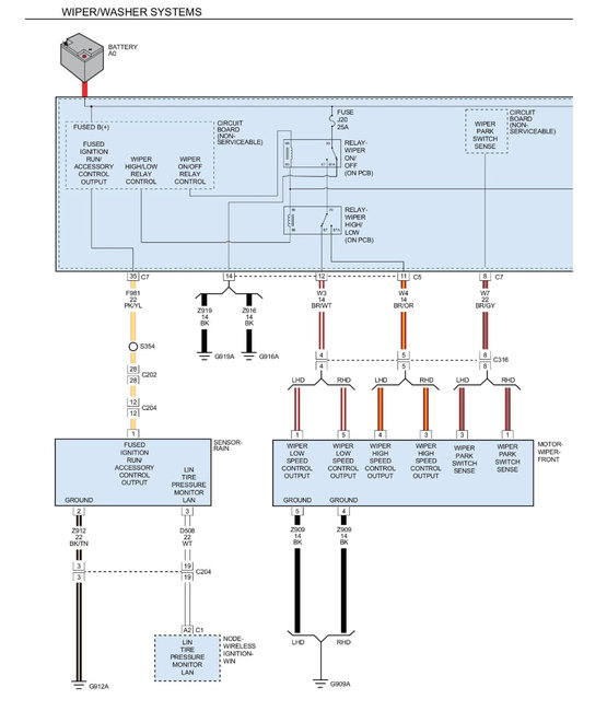
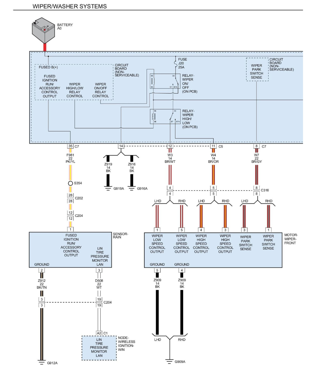
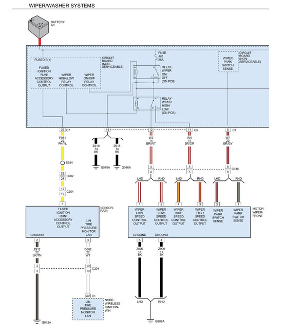
I have attached the wiring diagram for the system to this message.

Can you please check all fuses in the under hood fuse box (TIPM)?

If you have no power at either side of fuse 24 with the ignition on and rear wiper switched on you may have a problem with the TIPM.

Do you have access to a scan tool?
Do all other functions work on the steering wheel multi-function switch work ie front wipers and lights?

If you can check with scan tool as to the status of the rear wiper switch input and rule out a multi-function switch issue, the relay for the rear wiper motor power is integral to the TIPM.

Hope this helps, let us know if you have further questions.

Regards, Joe
Was this
answer
helpful?
Yes
No
-1
Sunday, February 9th, 2020 AT 10:44 PM
Tiny
MATTGAK
  • MEMBER
  • 4 POSTS
I have a 2013 Grand Cherokee. No power at the clip to the rear motor. Fuse is good. I however am not a mechanic but not a complete moron. However, I can't read those darn prints. Any other way of describing my next step here? Thanks in advance.
Was this
answer
helpful?
Yes
No
+1
Tuesday, February 18th, 2020 AT 11:45 PM
Tiny
JOETECHPRO
  • MECHANIC
  • 705 POSTS
Hey MATTGAK,

A quick and easy test would be to remove the trunk panel so that you can access the motor.

Close the trunk/glass and turn on the rear wiper.

Tap the rear wiper motor lightly with a hammer. You are aiming to shock it to move it off of the part of the motor that is burnt out.

Does the motor start to operate?

If so it is a motor problem and I would advise replacing the motor.

Let us know how you go with this test.

Regards, Joe
Was this
answer
helpful?
Yes
No
+1
Thursday, February 20th, 2020 AT 12:32 PM
Tiny
MATTGAK
  • MEMBER
  • 4 POSTS
I already have the motor off the window. There is no power at the connections to the wiper. The fuse is good. Any other advice? Thanks again!
Was this
answer
helpful?
Yes
No
+1
Monday, February 24th, 2020 AT 11:35 PM
Tiny
JOETECHPRO
  • MECHANIC
  • 705 POSTS
Hey MATTGAK,

You say you have no power at the fuse?

With the ignition on do you have 12V at both sides of fuse M24?

When testing the power to the fuse M24 make sure the ignition is on, the rear trunk and glass are closed and the rear wiper is turned on.

I have attached the fuse diagram in the picture below.

If you have no power here then you need to check the multi-function switch.
For this the best method is using a scan tool to check input changes from the multi-function switch.

Also check whether the signal from the trunk lid/glass shows that the trunk/glass is closed.

Let us know what you find with the fuse and the inputs from the multi-function switch and rear door switches.

Regards, Joe
Was this
answer
helpful?
Yes
No
Wednesday, February 26th, 2020 AT 11:06 AM

Please login or register to post a reply.