Monday, February 19th, 2024 AT 3:37 PM
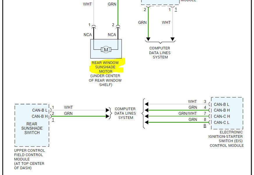
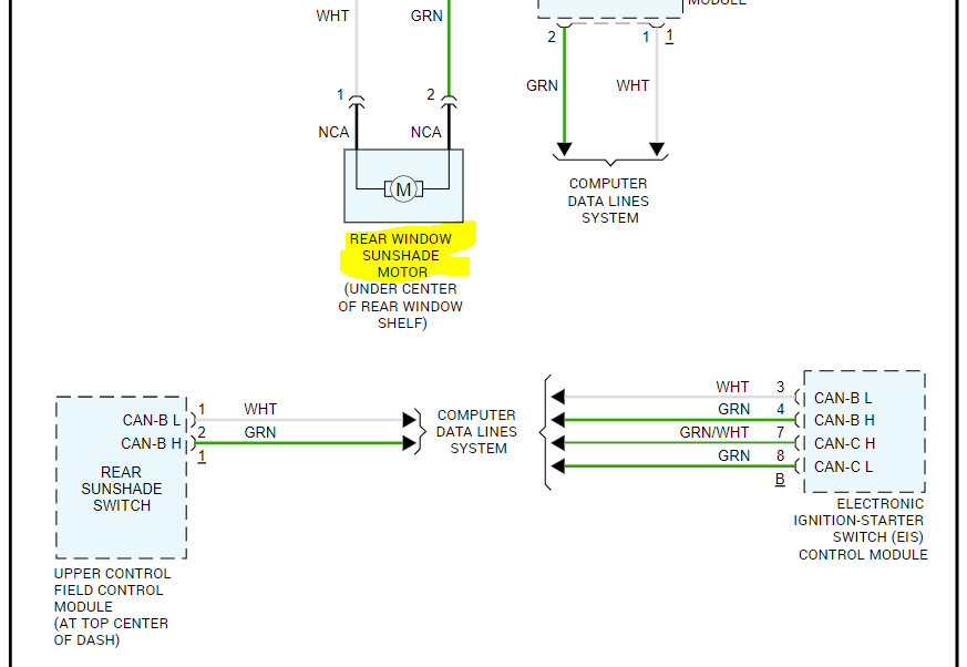
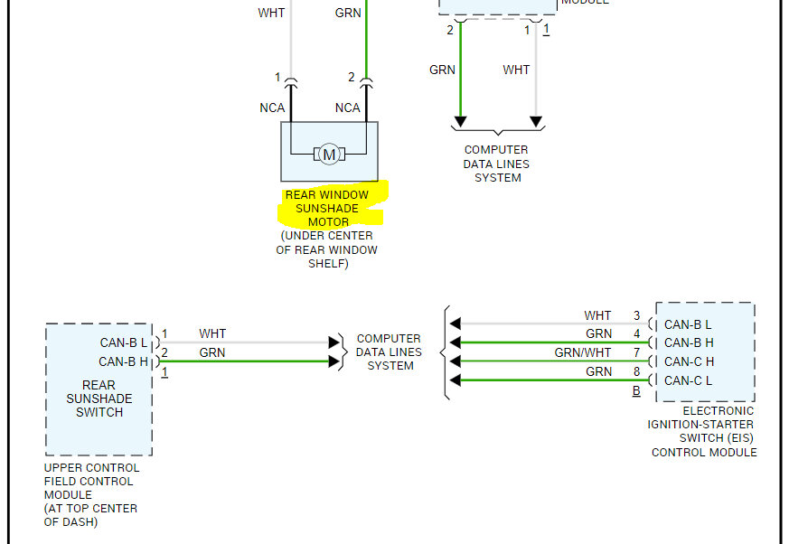
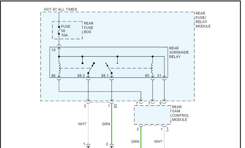
I just need the schematic for the rear window shade button if you have one thank you. And the rear window shade wiring diagram thank you.

