Wednesday, March 20th, 2024 AT 4:54 PM
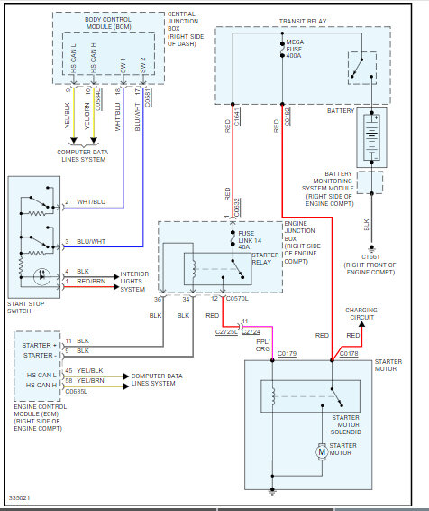
This vehicle started this problem after being pack for seven years and came back to start the vehicle and this vehicle started this problem. What's the cause of this problem?


