Radiator fans not working

Tiny
FLIDERSPARK
  • MEMBER
  • 2007 KIA CARNIVAL
  • 3.8L
  • 6 CYL
  • 2WD
  • AUTOMATIC
  • 200,000 MILES
Radiator fans stopped working.
problem found was thermostat was stuck closed it's now been open freely).
replaced ECT.
replaced fan controller on top on left fan.

if I unplug ECT fans run very high as soon as plug ECT fans stop.
is there anything else to check being faulty?
Thursday, November 4th, 2021 AT 6:31 PM

6 Replies

Tiny
JACOBANDNICKOLAS
  • MECHANIC
  • 110,192 POSTS
Hi,

The fan will default to on with no signal from the sensor. Have you checked the fan relay? I realize you replaced the cooling fan module, but the relay could also be faulty.

Next, the Carnival isn't offered in the US, but I believe it is the same as our Sedona. So, that is where I am gathering my schematic/electrical info.

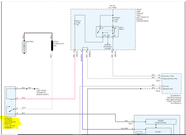
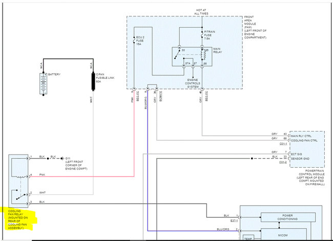
I attached the schematic below for the Sedona. Locate the relay on your vehicle and switch it with a different one having the same part number. If there isn't one, here is a link showing how to inspect one:

https://www.2carpros.com/articles/how-to-check-an-electrical-relay-and-wiring-control-circuit

I attached the schematics I have below. I had to cut it in half to make it readable for you, but I did overlap them so you can follow from one to the next.

Let me know if this helps.

Joe

See pics below. Also, pic 3 shows the relay location.
Was this
answer
helpful?
Yes
No
Thursday, November 4th, 2021 AT 8:36 PM
Tiny
FLIDERSPARK
  • MEMBER
  • 4 POSTS
Hi Joe, thanks for response, I have actually replaced relay as well which is located near battery.
Would there be any other sensors from engine etc, as when I fan stooped working and car started overheating it was misfiring a lot and had too many codes. Unfortunately, I don't have record of those codes anymore.
Was this
answer
helpful?
Yes
No
Thursday, November 4th, 2021 AT 11:26 PM
Tiny
JACOBANDNICKOLAS
  • MECHANIC
  • 110,192 POSTS
Hi,

Do me a favor. If you look at the schematic below, I highlighted a fusible link that sends power for the fans. See if there is power at the white wire for the relay.

A fusible link looks like a wire, but functions as a fuse. Check that.

Joe

See pic below.
Was this
answer
helpful?
Yes
No
Friday, November 5th, 2021 AT 6:37 PM
Tiny
FLIDERSPARK
  • MEMBER
  • 4 POSTS
That fusible link is fine, I can see power going to fan controller module.
So, there are two connections to fan controller 1: single wire 2: 3 wires.
Single connections wire has power but nothing from plug with three wires.
Was this
answer
helpful?
Yes
No
Friday, November 5th, 2021 AT 11:29 PM
Tiny
FLIDERSPARK
  • MEMBER
  • 4 POSTS
I have added schematic picture highlighted, should I be checking two relays in engine compartment?
Was this
answer
helpful?
Yes
No
Friday, November 5th, 2021 AT 11:42 PM
Tiny
JACOBANDNICKOLAS
  • MECHANIC
  • 110,192 POSTS
Hi,

Yes, the main relay needs checked. If there is a different relay with the same part number, switch them. If there isn't, here is a link that explains how to test a relay:

https://www.2carpros.com/articles/how-to-check-an-electrical-relay-and-wiring-control-circuit

Let me know what you find.

Joe
Was this
answer
helpful?
Yes
No
Saturday, November 6th, 2021 AT 8:45 PM

Please login or register to post a reply.