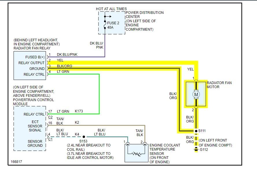
Radiator fan relay code P1491

Tiny
CUTLASS122
  • MEMBER
  • 2003 JEEP LIBERTY
  • 3.7L
  • V6
  • 4WD
  • AUTOMATIC
  • 172,830 MILES
I'm getting code P1491, radiator fan relay circuit, but my vehicle has a static fan, not an electric one.
Sunday, January 24th, 2021 AT 2:24 PM

1 Reply

Tiny
ASEMASTER6371
  • MECHANIC
  • 52,796 POSTS
Good evening,

This could be an issue with the ECM. It thinks you have an electric cooling fan but it does not.

https://www.2carpros.com/articles/how-a-clutch-fan-works

https://www.2carpros.com/articles/fan-clutch-symptoms

I would have the ECM programmed or updated with the correct software.

https://www.2carpros.com/articles/how-an-electric-cooling-fan-works

Roy

2. Remove fan blade/viscous fan drive assembly from water pump using special tool 6958 spanner wrench and 8346 adapters, by turning mounting nut counterclockwise as viewed from front. Threads on viscous fan drive are RIGHT HAND.
3. Do not attempt to remove fan/viscous fan drive assembly from vehicle at this time.
4. Do not unbolt fan blade assembly from viscous fan drive at this time.
5. Remove fan shroud to radiator bolts.
6. Remove fan shroud and fan blade/viscous fan drive assembly as a complete unit from vehicle.
7. After removing fan blade/viscous fan drive assembly, do not place viscous fan drive in horizontal position. If stored horizontally, silicone fluid in the viscous fan drive could drain into its bearing assembly and contaminate lubricant.

CAUTION: Do not remove water pump pulley-to-water pump bolts. This pulley is under belt tension.

8. Remove four bolts securing fan blade assembly to viscous fan drive.

CLEANING
Clean the fan blades using a mild soap and water. Do not use an abrasive to clean the blades.

INSPECTION

WARNING: DO NOT ATTEMPT TO BEND OR STRAIGHTEN FAN BLADES IF FAN IS NOT WITHIN SPECIFICATIONS.

CAUTION: If fan blade assembly is replaced because of mechanical damage, water pump and viscous fan drive should also be inspected. These components could have been damaged due to excessive vibration.

1. Remove fan blade assembly from viscous fan drive unit (four bolts).
2. Lay fan on a flat surface with leading edge facing down. With tip of blade touching flat surface, replace fan if clearance between opposite blade and surface is greater than 2.0 mm (0.090 inch). Rocking motion of opposite blades should not exceed 2.0 mm (0.090 inch). Test all blades in this manner.
3. Inspect fan assembly for cracks, bends, loose rivets or broken welds. Replace fan if any damage is found.

INSTALLATION
1. Assemble fan blade to viscous fan drive. Tighten mounting bolts to 27 Nm (20 ft. lbs.) torque.

NOTE: The viscous fan and fan shroud must be installed as an assembly.

2. Gently lay viscous fan into fan shroud.
3. Install the fan shroud to radiator mounting bolts, torque bolts to (5.5 Nm or 50 in. lbs.).
4. Thread the fan and fan drive onto the water pump pulley, and tighten nut using special tool 6958 spanner wrench and 8346 adapters.
5. Connect the electrical connector for the electric fan.

CAUTION: When installing a serpentine accessory drive belt, the belt MUST be routed correctly. If not, the engine may overheat due to the water pump rotating in the wrong direction. Refer to Engine, Drive Belts, Mounts, Brackets and Accessories for correct belt routing.
Was this
answer
helpful?
Yes
No
Sunday, January 24th, 2021 AT 6:08 PM

Please login or register to post a reply.