Sunday, June 9th, 2019 AT 1:58 PM
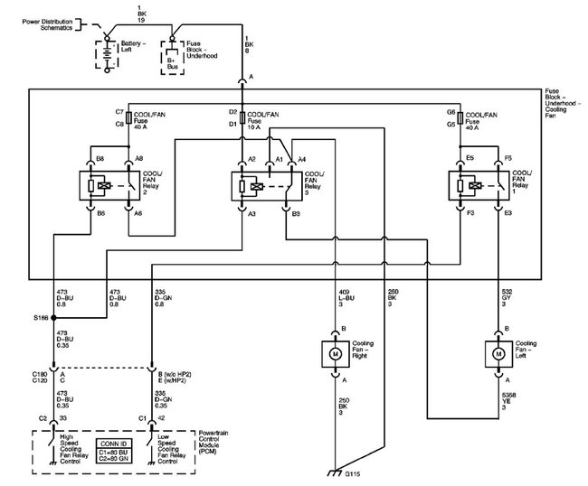
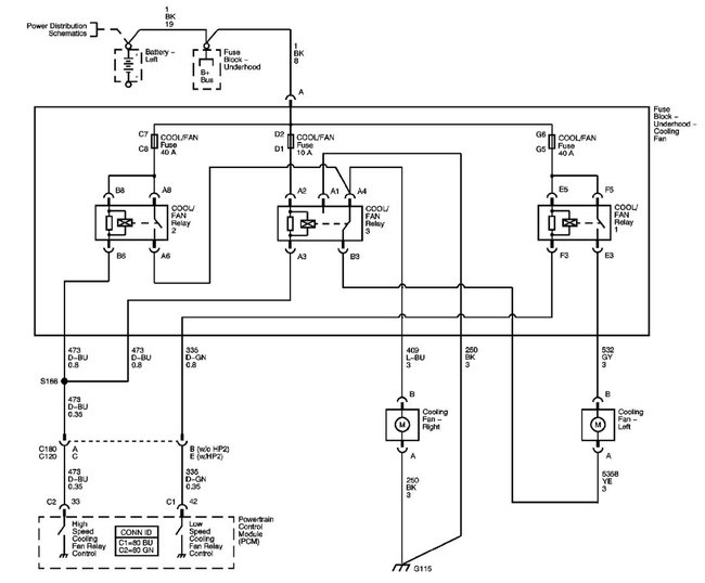
Hello, I was driving and noticed my temperature rising at 210 and I worried because it stays at like 180 and noticed that when I was on the move it came down but when I was in Idle at a stop light it will go up again. Got home looked for leaks and noticed small leaks by the heater core outlet and got it fixed also flush my coolant, replaced some hoses that looked bad and also put in a new temp sensor. I turn on the truck check and noticed that my fan was not turning on. Turn the a/c to see if fans where working and they turn on, checked relays they seemed fine. Help
