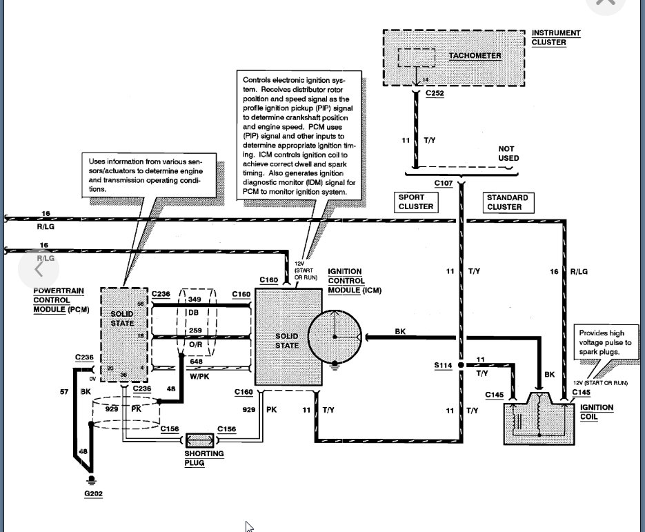
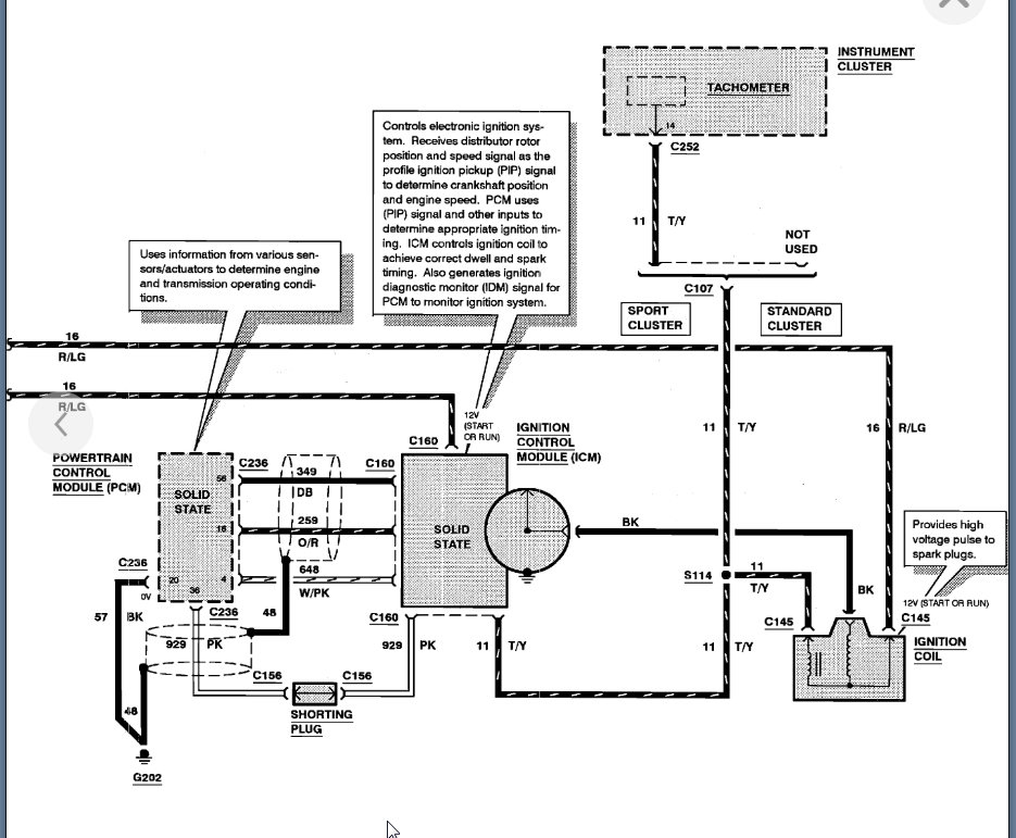
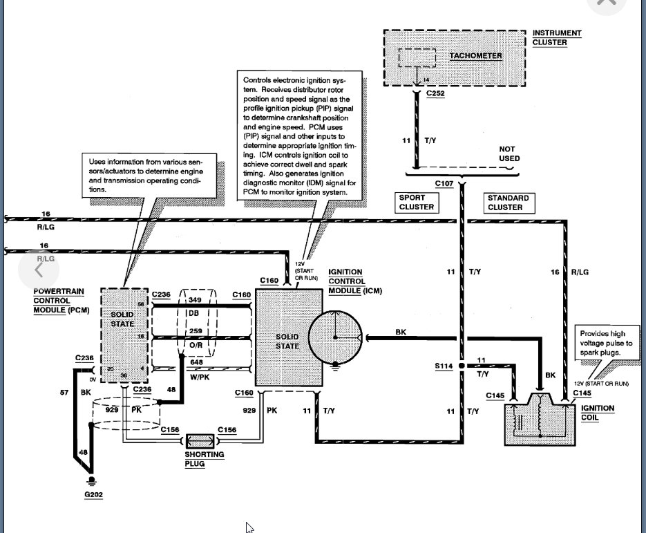
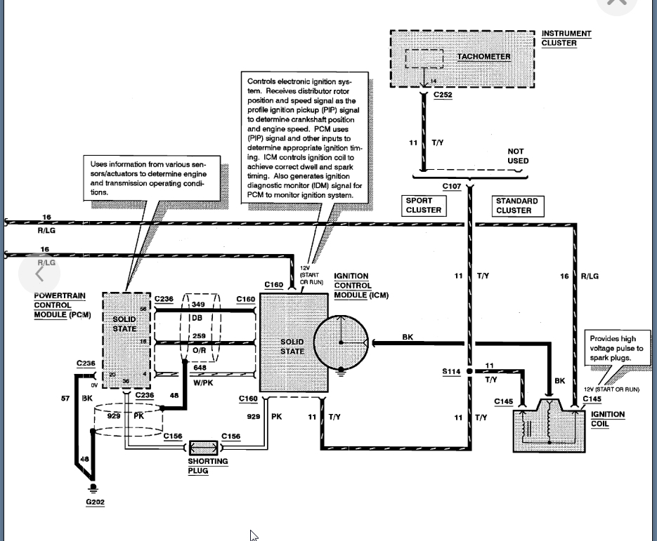
Wednesday, November 27th, 2019 AT 8:54 PM
I started my car no problem one morning. Then cam home at lunch turned it off for may be 10 minutes and did not start back up. We put oil in tried to boost it still would not start running. We tried different coils still nothing. We have power two both sides but not able to turn over.





