Hazard, backup light and daytime running lights are not working

Tiny
ANTHEYHEY
  • MEMBER
  • 1996 CHEVROLET SILVERADO
  • 5.0L
  • V8
  • 2WD
  • AUTOMATIC
  • 200,000 MILES
I have replaced all bulbs and checked all fuses. I am wondering if it is the relays but don't want to purchase if that does not fix the problem.
Wednesday, December 9th, 2020 AT 6:38 PM

1 Reply

Tiny
DANNY L
  • MECHANIC
  • 5,648 POSTS
Hello, I'm Danny.

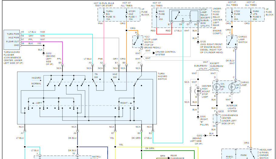
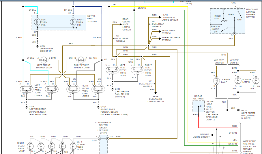
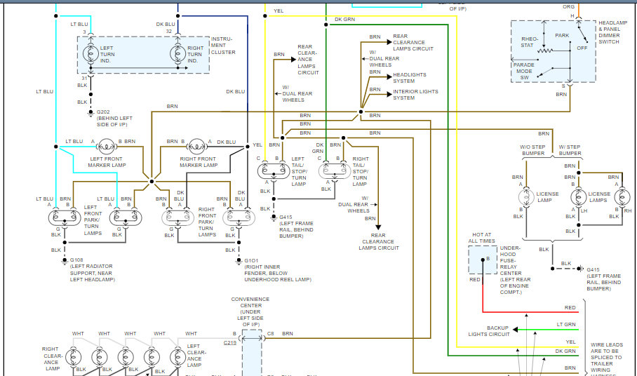
The hazards and back-up lamps do not have a relay but the DRL's do. It sounds like you might be having a wiring issue such as a ground. Here is a tutorial showing how to test wiring:

https://www.2carpros.com/articles/how-to-check-wiring

I've attached a wiring diagram below of the exterior lighting system. I've cut the picture into 3 pieces so you can view larger. I've also attached a picture of the DRL located below. Let us know what you find and get back to us to further diagnose. Hope this helps and thanks for using 2CarPros.
Was this
answer
helpful?
Yes
No
Wednesday, December 9th, 2020 AT 9:25 PM

Please login or register to post a reply.