Power lock door not working

Tiny
FRENCHIE09
  • MEMBER
  • 1998 FORD E-SERIES VAN
  • 5.4L
  • V8
  • 2WD
  • AUTOMATIC
  • 65,000 MILES
Hi, my conversion van (from Starcraft) since I own this van (three years) and always had intermittent problems with my power lock doors. Here is the problem in detail: When it is not working it is always the same, the problem is on all four doors. All the time, never had a time when only one door was not working. Something new lately, 100% not working now, and also noticed when attempting to use door lock button (ether door side) the roof light will light up! Just like if the door lock switch was the roof light switch. I made a few checks, but my knowledge is limited. Thank you for your help.
Friday, June 1st, 2018 AT 6:53 PM

29 Replies

Tiny
JACOBANDNICKOLAS
  • MECHANIC
  • 110,192 POSTS
Hi and thanks for using 2CarPros.com. I have to be honest, this is a tough call for me because of the conversion. When these vehicles are converted, many changes are made to the OEM wiring design and formats, which means I cannot review the original equipment wiring schematic to help determine the issue. However, I would like to make a recommendation to you which you may find beneficial. These vehicles have a wiring harness which is located between the door frame and the door. When you open the door, you will see it located in the front section between the door and the A-pillar. Often times, the wiring in at this point is damaged from opening and closing the door. What I would like you to do is inspect the wiring at that point. To me, it sounds like the power from the main switch in the door has a wire which has been damaged and is now making contact with the interior lighting system. Hence, when you try to use the locks, power is sent to the lights rather than the lock solenoids.

If possible, check that for me. Here are general directions for checking wiring and using a test light. If you do not have a test light, they are inexpensive and can be purchased at any parts store.

https://www.2carpros.com/articles/how-to-use-a-test-light-circuit-tester

https://www.2carpros.com/articles/how-to-check-wiring

Again, not having the customized wiring schematics makes it more difficult, but we can still give it our best try.

Let me know what you find when you check.

Take care,
Joe
Was this
answer
helpful?
Yes
No
Sunday, June 3rd, 2018 AT 4:24 PM
Tiny
FRENCHIE09
  • MEMBER
  • 21 POSTS
Thank you for responding to my question. I already checked this wire harness (the one wrap in black rubber) all I found was wires from the non-operating engine starter in the van and the wires was not faulty. I mean good contacts, no corrosion. I must mention that before I got this point where it no longer work at all, and roof light come up when attempting to lock/unlock the doors, I used to hear a ''click'' sound probably from a relay (located in inside the wall behind driver seat). But now, no more click sound!
Was this
answer
helpful?
Yes
No
Monday, June 4th, 2018 AT 4:09 PM
Tiny
JACOBANDNICKOLAS
  • MECHANIC
  • 110,192 POSTS
Interesting. The click may have been a relay or the actuator trying to work. If it is possible, can you get a copy of the wiring schematic from the place you purchased the vehicle?
Was this
answer
helpful?
Yes
No
Monday, June 4th, 2018 AT 6:34 PM
Tiny
FRENCHIE09
  • MEMBER
  • 21 POSTS
Not really, I bought this van three years ago from a guy out of Craig's list down in Canada. I have been trying to find wiring schematics over the net, but no luck so far.
Was this
answer
helpful?
Yes
No
Monday, June 4th, 2018 AT 6:53 PM
Tiny
JACOBANDNICKOLAS
  • MECHANIC
  • 110,192 POSTS
I will do some research and see what I can find. I have to be honest though, Starcraft has many different designs.
Was this
answer
helpful?
Yes
No
Tuesday, June 5th, 2018 AT 5:04 PM
Tiny
FRENCHIE09
  • MEMBER
  • 21 POSTS
Not so sure that for my issue, Starcraft have anything to do on that. I mean standard Ford E-series van also had power lock doors. Just my thoughts. Thanks again for your help.
Was this
answer
helpful?
Yes
No
Tuesday, June 5th, 2018 AT 6:47 PM
Tiny
JACOBANDNICKOLAS
  • MECHANIC
  • 110,192 POSTS
I totally agree, but when the upgrades are made, sometimes they change a lot of the wiring around, change switches, gain power and grounds from existing sources.
Was this
answer
helpful?
Yes
No
Wednesday, June 6th, 2018 AT 4:51 PM
Tiny
FRENCHIE09
  • MEMBER
  • 21 POSTS
All right, let me know if you find some kind of wiring diagrams that can help me understand how this whole circuit works.
Was this
answer
helpful?
Yes
No
Wednesday, June 6th, 2018 AT 6:30 PM
Tiny
KEN L
  • MASTER CERTIFIED MECHANIC
  • 55,371 POSTS
Hello,

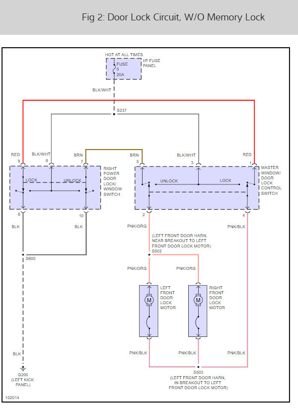
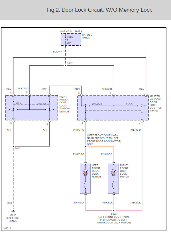
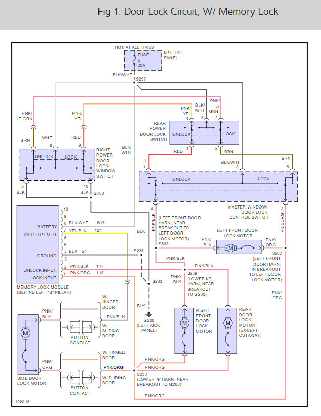
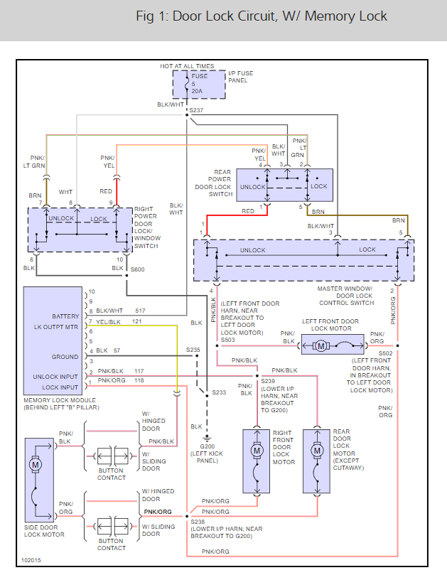
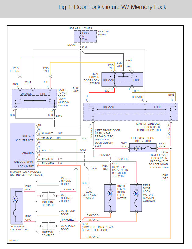
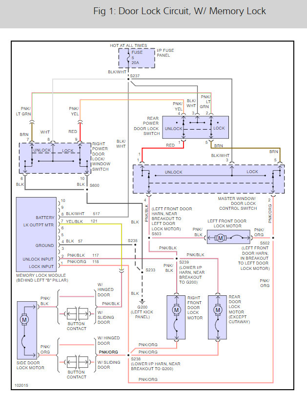
Joe ask me the chime in here are the door lock wiring diagrams. (Below)

Check out the diagrams (below). Please let us know what happens.

Cheers, Ken
Was this
answer
helpful?
Yes
No
Thursday, June 7th, 2018 AT 7:23 PM
Tiny
FRENCHIE09
  • MEMBER
  • 21 POSTS
Wow Ken, that is cool! This will help me ''seeing the whole picture'' of how the system is wired up. I will dig into this and let you all know how it turns out.

Thanks again!
Was this
answer
helpful?
Yes
No
Friday, June 8th, 2018 AT 6:04 AM
Tiny
KEN L
  • MASTER CERTIFIED MECHANIC
  • 55,371 POSTS
Please do. :)
Was this
answer
helpful?
Yes
No
Friday, June 8th, 2018 AT 1:12 PM
Tiny
FRENCHIE09
  • MEMBER
  • 21 POSTS
Well, it seems like the drawings cannot be enlarge or printable! I just cannot see enough (too small). Any clues on how to enlarge without losing clarity?
Was this
answer
helpful?
Yes
No
Friday, June 8th, 2018 AT 1:52 PM
Tiny
KEN L
  • MASTER CERTIFIED MECHANIC
  • 55,371 POSTS
When you click on them do they enlarge?
Was this
answer
helpful?
Yes
No
Friday, June 8th, 2018 AT 3:45 PM
Tiny
FRENCHIE09
  • MEMBER
  • 21 POSTS
Something weird happened. Now there are only three images instead of four. Yes, they now enlarge! I should be good now. Thanks again.
Was this
answer
helpful?
Yes
No
Friday, June 8th, 2018 AT 3:55 PM
Tiny
FRENCHIE09
  • MEMBER
  • 21 POSTS
I do not see any wires to the door lock relay! I know it is physically located behind driver seat to the wall. I am assuming my relay might be faulty.
Was this
answer
helpful?
Yes
No
Friday, June 8th, 2018 AT 6:49 PM
Tiny
KEN L
  • MASTER CERTIFIED MECHANIC
  • 55,371 POSTS
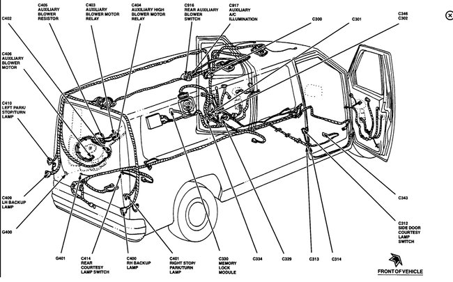
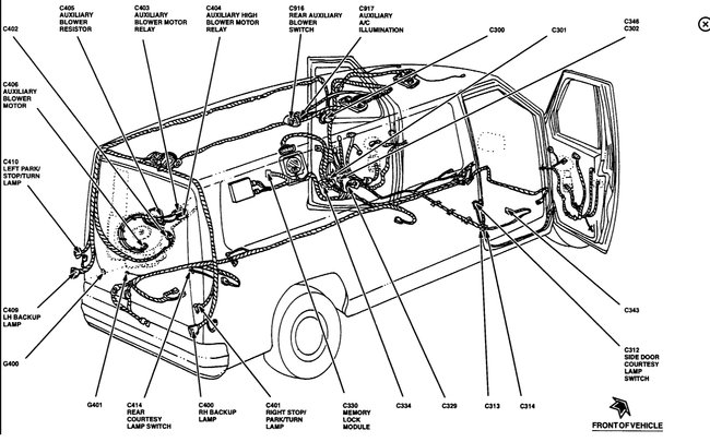
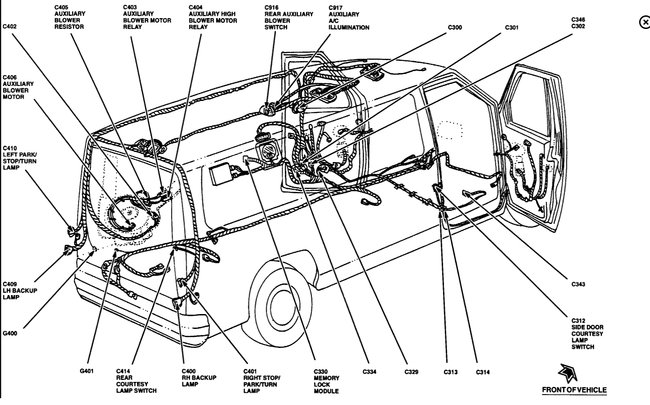
Here is the one that was missing and the location of the door lock memory module.
Was this
answer
helpful?
Yes
No
Saturday, June 9th, 2018 AT 10:08 AM
Tiny
FRENCHIE09
  • MEMBER
  • 21 POSTS
Great, thanks again for posting these schematics. Even if I consider myself ''dummy'' at finding mechanical issues, I think I can say my switches (master and passenger side) looks okay. I tested both with a test light, and when touching lock and unlock button test light were lightening. Now does thin indicate my problem might be between switches and actuators? Or relay?
Was this
answer
helpful?
Yes
No
Sunday, June 10th, 2018 AT 5:41 AM
Tiny
KEN L
  • MASTER CERTIFIED MECHANIC
  • 55,371 POSTS
Are the actuators getting power when you work the switch?
Was this
answer
helpful?
Yes
No
Sunday, June 10th, 2018 AT 11:04 AM
Tiny
FRENCHIE09
  • MEMBER
  • 21 POSTS
Do not know. Will have to check! This will be my next step. I guess I will have to check all of the four (or perhaps if one is faulty), the three others automatically will not work?
Was this
answer
helpful?
Yes
No
Sunday, June 10th, 2018 AT 4:58 PM
Tiny
KEN L
  • MASTER CERTIFIED MECHANIC
  • 55,371 POSTS
Can you check to see if you have power at the switch? I have seen lock actuators go out at one time so not to far fetched but check it out and get back to me. No one is ever a dummy, they just do not know. We will be here to help you for all you car repair needs.

Cheers, Ken
Was this
answer
helpful?
Yes
No
Monday, June 11th, 2018 AT 9:24 AM

Please login or register to post a reply.