Code P0688?

Tiny
AL514
  • MECHANIC
  • 5,584 POSTS
With the start and stall, it sounds like the fuel pump is at least working during start up. And power is possibly being lost to either fuel injectors, ignition coils or both since they are on the ASD circuit. The ASD should be energized as soon as the engine hits 50rpm and that will power injectors and coils, and everything should fire off. But clean that Ground up really good, a bad ground can cause that voltage drop to happen when the circuit is under a load as at start up. That could definitely be an issue.
Was this
answer
helpful?
Yes
No
Monday, February 12th, 2024 AT 4:02 PM
Tiny
AL514
  • MECHANIC
  • 5,584 POSTS
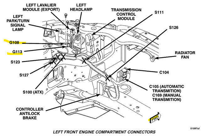
Heres G100 and G108 grounding locations.
Is this really the battery location (diagram 3)?
Was this
answer
helpful?
Yes
No
Monday, February 12th, 2024 AT 4:18 PM
Tiny
AL514
  • MECHANIC
  • 5,584 POSTS
The PCM may be grounded through its case on some builds, so verify that's good too.
Was this
answer
helpful?
Yes
No
Monday, February 12th, 2024 AT 4:28 PM
Tiny
DAMUALBERT21
  • MEMBER
  • 18 POSTS
I will check all grounds also I am getting power to all coils its the fuel injectors that cut out as soon as it starts if I spray starter fluid in it itll run longer I will also have to check that pcm seal im assuming it was never replaced and the car sat for a long time so im sure something could've leaked in that is the battery location as well
Was this
answer
helpful?
Yes
No
Monday, February 12th, 2024 AT 4:38 PM
Tiny
AL514
  • MECHANIC
  • 5,584 POSTS
Okay, that's good to know. The coils and injectors are powered off the same feeds. If the vehicle sat for more than 6-8 months, then the gas in the tank is no good. Especially if it sat with a half-filled tank or so. If it will run off of an alternate fuel source, then drain the tank out and replace the gas. Change the fuel filter too. I have seen many vehicles not start just because of bad gas, even have seen a (supposedly) fresh tank of gas burn out 3 ignition coils and then the PCM because the coils got so hot then shorted out. So, there might be more than one issue here. But I have all the PCM connector pinouts pulled up already, there are different designs for this one of course. There should be a sticker either in the driver's door frame or under the hood that will have a year with a month before it, and since these are Early and Late Build dates that will help narrow down the PCM connectors. You can check if the ASD output to the PCM is being lost, I think it might be that the vehicle can't stay running long enough.
Was this
answer
helpful?
Yes
No
Monday, February 12th, 2024 AT 5:07 PM
Tiny
DAMUALBERT21
  • MEMBER
  • 18 POSTS
Could that green and tan ground? Wire cause that code it grounds all the coils and injectors.
Was this
answer
helpful?
Yes
No
Monday, February 19th, 2024 AT 12:26 PM
Tiny
AL514
  • MECHANIC
  • 5,584 POSTS
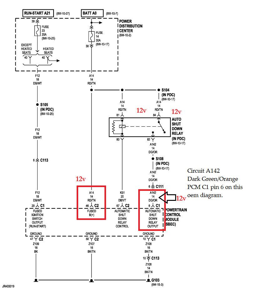
I don't think that would cause the ASD relay code, but that's a really bad looking ground, since that tab the connector slides onto is so rusted, I would run a wire from that connector to battery negative for testing purposes, just to rule it out. And then go to the PCM connector and see if 12v is making it to the ASD Relay output pin on PCM connector. I'll post these PCM connectors, you will have to determine which PCM you have, the Early Build and Late Build look to have different pin locations for the ASD output, which is where the PCM is sensing the 12volts from the relay. If it's not there, the P0688 code sets.
The way they have these connectors is a bit confusing, so go by the information at the top of each diagram, and you'll have to identify the correct wire by matching up the colors per connector. So, for example, looking at Ci (sbec Early Build) the ASD relay output pin will be pin 6 dark green/orange, with pin 5 being a yellow/red wire and pin 7 being a yellow/white wire. When diagrams get to be confusing like this, it's best to match up other wire colors positions in relation to the wire you're trying to locate, this way you are sure you have the correct wire.
And you may need to use a wire piercing probe to connect to this wire and have someone crank the engine for you while you are monitoring the voltage level. Its not always are good idea to back probe PCM connectors because they can be damaged, or the back probe can short out to the pin next to it damaging the PCM itself.
I'm still suspicious of the 10volts on fuse 14. That is what is probably causing the P0688 code
Something is dropping that voltage off and there shouldn't be 10 volts on each leg of the fuse location with the fuse out. Try using a test light with the fuse out and see if it lights. There might be voltage feeding back somehow to the other side of the fuse. I really would like to see that.
Was this
answer
helpful?
Yes
No
Tuesday, February 20th, 2024 AT 10:46 AM
Tiny
AL514
  • MECHANIC
  • 5,584 POSTS
This is what I'm questioning.
Was this
answer
helpful?
Yes
No
Tuesday, February 20th, 2024 AT 11:07 AM
Tiny
DAMUALBERT21
  • MEMBER
  • 18 POSTS
Okay, I'll run some tests see what I can figure out also that ground is on a resistor that's what plugs into that rusted ground.
Was this
answer
helpful?
Yes
No
Tuesday, February 20th, 2024 AT 11:14 AM
Tiny
DAMUALBERT21
  • MEMBER
  • 18 POSTS
Also cars manufactured date is 12/03.
Was this
answer
helpful?
Yes
No
Tuesday, February 20th, 2024 AT 11:30 AM
Tiny
AL514
  • MECHANIC
  • 5,584 POSTS
Okay, if that plug is a ground for the coils, it's not a resistor, it's a capacitor that helps suppress voltage spikes and noise that the coils can put out. The capacitor is internal to that black connector, correct?

You can also use some terminal cleaner spray for inside the connector to clean out any corrosion that is in there. Any auto parts store will carry terminal spray. Deoxit D5 is the best, although I have used other brands as well. The Deoxit can be a little expensive. The 1st pic below is a wire piercing probe, I use the ones that have a single tip that will just pierce the wire insulation and not damage the other wire strains inside. Then use some liquid electrical tape to seal up the tiny hole after testing. You can get that at walmart for about $10.
With the manufacture date I only see one connector labelled Late Build. And it doesnt include the ASD relay output.
These are the only 2 options service info gives with the PCM connectors,
The circuit # is A142 (dark green/orange wire) on the OEM diagram, so it's either the SBEC C1 pin 6 or NGC C3 pins 19 and 28 orange/dark green wires.

Diagrams 5, 6, 7 are the Late Build diagrams, which show the ASD Relay feeding fuses 24 and 25 (both 20A). Fuse 24 goes to the Coils and Injectors and Fuse 25 to the PCM at two pins. So, you could check those fuses, pull one at a time and see if it affects the 10-volt drop.
If either fuse does bring back battery voltage when pulled, that would give us some more direction. If there's no change with both Fuse 24 and 25 out, as well as the ASD relay out, Then the voltage drop has to be on that Red/Tan wire running to the PCM pin 29 labelled B+.
Hopefully these diagrams are correct, but those tests should tell us something.
Was this
answer
helpful?
Yes
No
Tuesday, February 20th, 2024 AT 12:27 PM
Tiny
DAMUALBERT21
  • MEMBER
  • 18 POSTS
It was the restor or capacitor it fired right up once I got that cleaned up and back together.
Was this
answer
helpful?
Yes
No
Tuesday, February 20th, 2024 AT 1:08 PM
Tiny
AL514
  • MECHANIC
  • 5,584 POSTS
No codes either?
Was this
answer
helpful?
Yes
No
Tuesday, February 20th, 2024 AT 1:31 PM
Tiny
AL514
  • MECHANIC
  • 5,584 POSTS
So, the code must have been setting because the engine couldn't run long enough.
Was this
answer
helpful?
Yes
No
Tuesday, February 20th, 2024 AT 1:32 PM
Tiny
DAMUALBERT21
  • MEMBER
  • 18 POSTS
02 codes right now but that's because a o2 sensor wire is broken.
Was this
answer
helpful?
Yes
No
Tuesday, February 20th, 2024 AT 1:32 PM
Tiny
DAMUALBERT21
  • MEMBER
  • 18 POSTS
That's what I was thinking too, but I've had her running for a half hour now and only things coming up now is that o2 code which is easy fix.
Was this
answer
helpful?
Yes
No
Tuesday, February 20th, 2024 AT 1:33 PM
Tiny
AL514
  • MECHANIC
  • 5,584 POSTS
That P0688 is a pretty misleading code, for sure.
Was this
answer
helpful?
Yes
No
Tuesday, February 20th, 2024 AT 1:34 PM
Tiny
DAMUALBERT21
  • MEMBER
  • 18 POSTS
It definitely is. Thank you for all your help. I can fix money stuff when it comes to motors, but wiring makes my brain hurt.
Was this
answer
helpful?
Yes
No
Tuesday, February 20th, 2024 AT 1:35 PM
Tiny
AL514
  • MECHANIC
  • 5,584 POSTS
Well I'm glad you got it figured out, there should be 2 of those capacitors, so you may want to check the other one as well, there's one for the coils and one for the injectors.
Was this
answer
helpful?
Yes
No
Tuesday, February 20th, 2024 AT 1:35 PM
Tiny
DAMUALBERT21
  • MEMBER
  • 18 POSTS
I did both of them just to be sure.
Was this
answer
helpful?
Yes
No
Tuesday, February 20th, 2024 AT 1:36 PM

Please login or register to post a reply.