One cooling fan does not work properly

2005 KIA SPECTRA
116,000 MILES • 2.0L • 4 CYL • 2WD • MANUAL
Avatar
KODI HIGINBOTHAM
  • MEMBER
  • 1 POST
neither of my cooling fans will come on unless the A/C is on and the driver side fan turns on and off repetitively. so much so that it's dimming my headlights using all that power. I've replaced the coolant and oil temp sensors and the relays. what else could it be?
Sep 6, 2021 at 12:04 PM
Advertisement
Avatar
JACOBANDNICKOLAS
  • CAR REPAIR CONTRIBUTOR
  • 110,190 POSTS
Hi,

Do you mean the fan is turning on and off regardless of temp or if the A/C is on? If so, have you checked the connector to make sure it is tight, clean, free of corrosion, and not damaged?

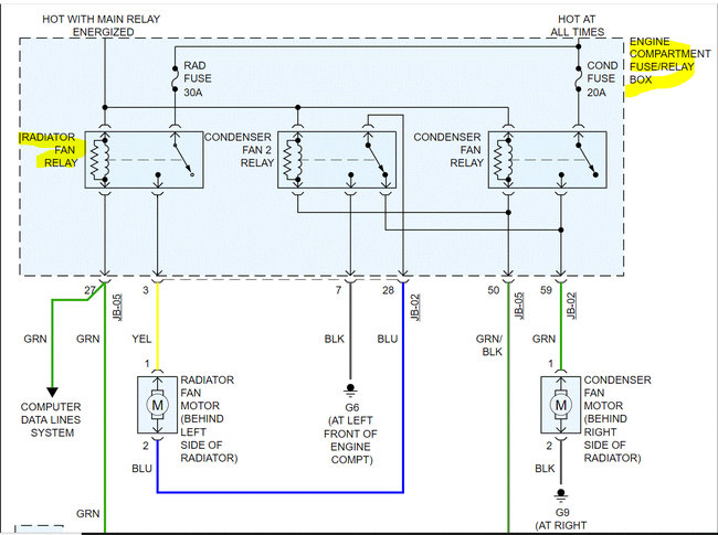
Next, check the condition of the radiator fan relay in the under hood fuse box. See pic 1 below.

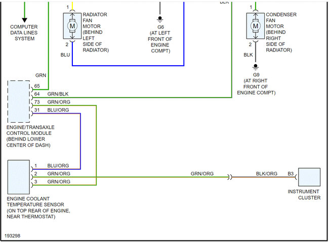
I attached the wiring schematic for the cooling system fans. I had to cut it in half to make it readable for you, but I did overlap the two so you can follow from one to the next.

Pull the relay and inspect the connectors. Again, make sure they are in good condition, free of corrosion. If there is another relay in the box with the same part number, switch them. If there isn't, here is a link that explains how to test one:

https://www.2carpros.com/articles/how-to-check-an-electrical-relay-and-wiring-control-circuit

Let me know what you find or if you have other questions.

Take care,

Joe

See pics below.
Sep 6, 2021 at 8:16 PM
Advertisement
Repair Safety Notice: This information is for general instructional purposes only. Vehicle repair can be dangerous. Verify all information, follow manufacturer service procedures, use proper tools and safety equipment, and consult a qualified repair shop when needed.