1991 Oldsmobile Ciera windows

Tiny
HOWARD MILLER
  • MEMBER
  • 1991 OLDSMOBILE CIERA
Electrical problem
1991 Oldsmobile Ciera 6 cyl Front Wheel Drive Automatic

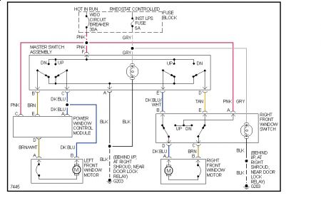
power windows won't work fuse ok checked at door switch for voltage ok no windows will work

help howard
Thursday, March 25th, 2010 AT 8:19 AM

1 Reply

Tiny
JDL
  • MECHANIC
  • 16,098 POSTS
Hi, did you check power window circuit breaker for voltage? Also check ground at the master switch, sometimes you can use a redundant ground, just for testing. The wiring diagram below is for a two door.


https://www.2carpros.com/forum/automotive_pictures/170934_ciera_powqer_windows_1.jpg

Was this
answer
helpful?
Yes
No
-2
Thursday, March 25th, 2010 AT 8:39 AM

Please login or register to post a reply.