Taillights and tag lights are not working?

Tiny
TOMMY55
  • MEMBER
  • 2005 CHRYSLER PT CRUISER
  • 2.4L
  • 4 CYL
  • 2WD
  • AUTOMATIC
  • 130,000 MILES
All lights work no taillights no tag light.
Thursday, February 16th, 2023 AT 4:13 PM

4 Replies

Tiny
JACOBANDNICKOLAS
  • MECHANIC
  • 110,192 POSTS
Hi,

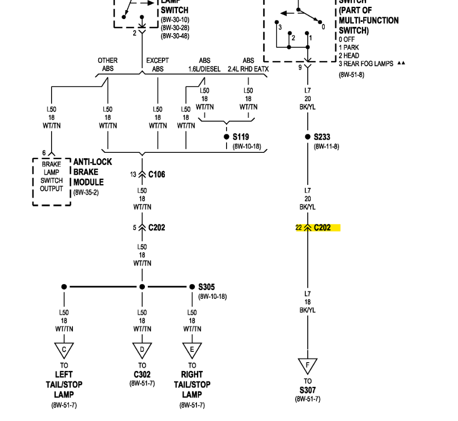
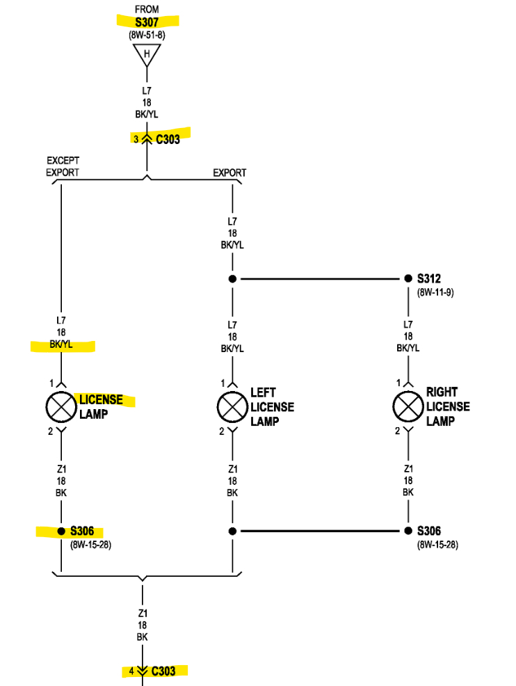
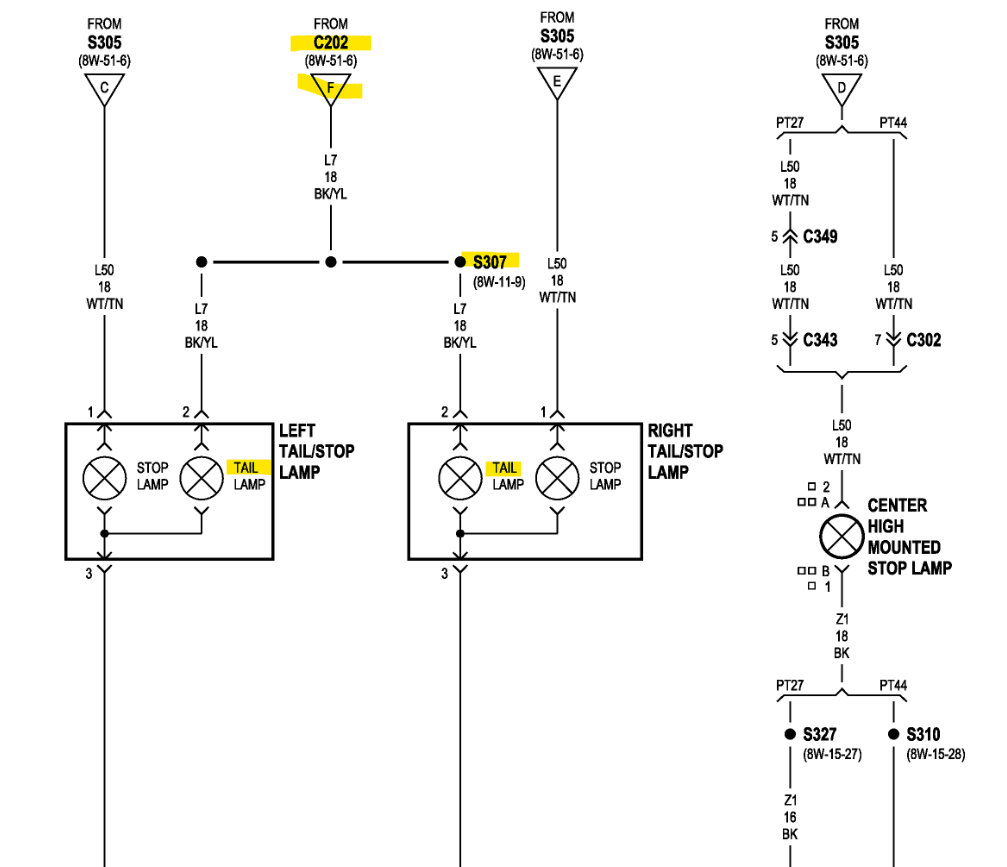
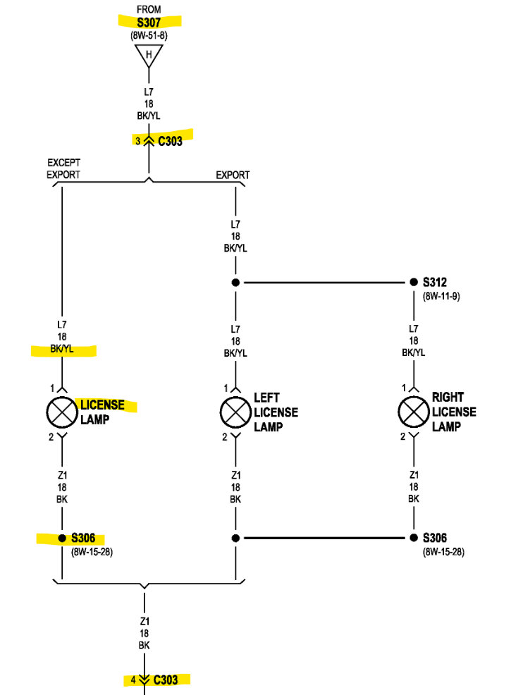
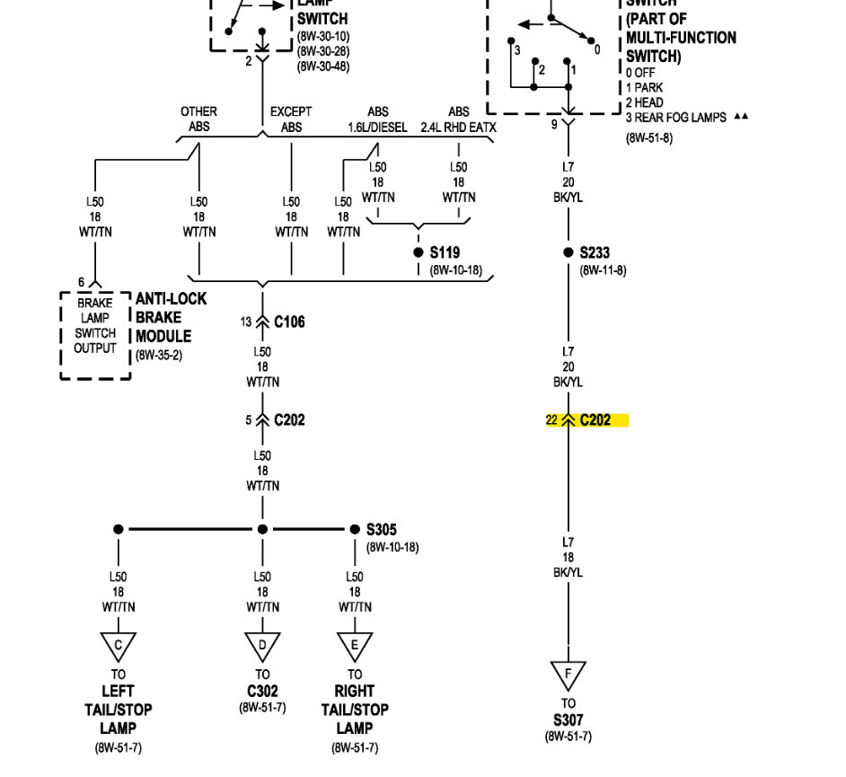
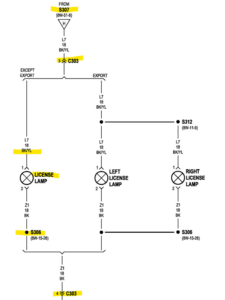
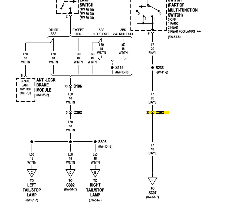
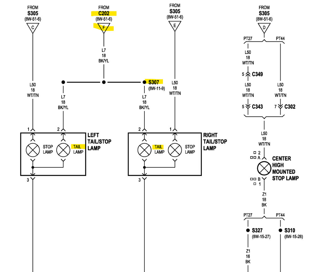
I suspect there is an issue with splice 307. At that point, the black wire with a yellow tracer is spliced together for the rear lights.

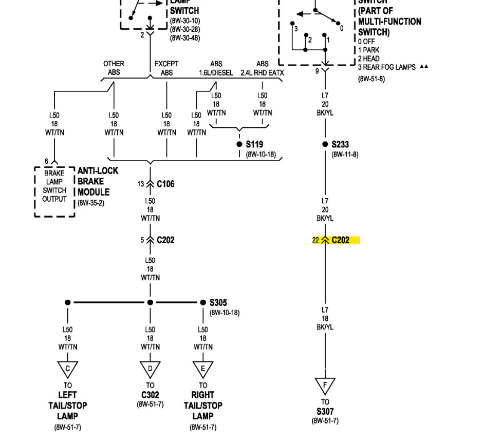
If you look below, pic 1 shows the schematic. Pic 2 is the location of the splice, so you will need to pull the carpet back in the area shown.

Locate the black/yellow wire splice and inspect it for corrosion or damage. With the lights on, have a helper stand in the rear of the vehicle while you wiggle the splice to see if the lights turn on and off.

Let me know what you find.

Take care,

joe

See pics below.
Was this
answer
helpful?
Yes
No
Thursday, February 16th, 2023 AT 8:55 PM
Tiny
TOMMY55
  • MEMBER
  • 3 POSTS
  • 2005 CHRYSLER PT CRUISER
  • 2.4L
  • 4 CYL
  • 2WD
  • AUTOMATIC
  • 130,000 MILES
No tailights no tag light
Was this
answer
helpful?
Yes
No
Saturday, February 18th, 2023 AT 2:28 PM (Merged)
Tiny
TOMMY55
  • MEMBER
  • 3 POSTS
Thanks
Was this
answer
helpful?
Yes
No
Saturday, February 18th, 2023 AT 2:28 PM (Merged)
Tiny
AL514
  • MECHANIC
  • 5,590 POSTS
Hello, do your Brake lights work? They share a Ground with the tail and license plate lamps for the left(driver side). And do you have a way to check for power at the bulb sockets? Such as a test light or multimeter? If there is no power at the bulb socket for those lamps there are some connectors we can check for corrosion.

https://www.2carpros.com/articles/how-to-use-a-voltmeter

https://www.2carpros.com/articles/how-to-use-a-test-light-circuit-tester
Was this
answer
helpful?
Yes
No
Saturday, February 18th, 2023 AT 2:28 PM (Merged)

Please login or register to post a reply.