Wednesday, June 9th, 2021 AT 7:22 AM
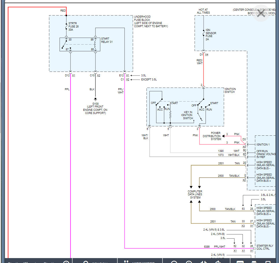
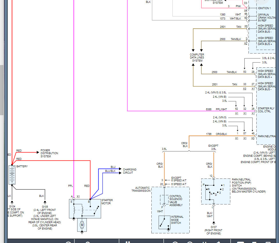
This problem started 3 months ago; I left my keys in my car in the ignition and I never turn the key from the on position so after a 9-5. I got back in my car and it did this hard start, I was surprised I thought the battery would be dead. So I drove 45 minutes home and had to stop at the store. When I came back it wouldn't crank but lights and everything came on. I got 3 jumps from different size vehicle's and auto start box but nothing. Finally after the tow truck arrived the next day I replaced the battery nothing and then the starter it came back on, but it happened again and still nothing. After I tow it to the shop he called me 1 hour later and said it started. I was shock he had done nothing to it. So I go get the car drive it home and the same thing happens. I told the mechanic the car started but it would only give me one ride because if I turn it off it wouldn't come back on. I noticed on hot days like now that it's summer it won't start at all unless it's cool outside. The mechanic said it only has one code the catalytic converter so he doesn't know what's wrong with it. He thinks it could be electrical. Any thoughts guys? Sorry my story so long (ohh yeah quick FYI I been had a check engine light on for my catalytic converter and it needed a new compressor my A/C went out on me but my temperature gauge still works. But mind you those parts been like that for months now (with no start issues). Somebody anybody help me before I salvage it.




