Engine cranks but does not start?

Tiny
ANDRIN ATEM
  • MEMBER
  • 2018 TOYOTA PICKUP
  • 10,987 MILES
When I connect scan tool computers do not show up on the network system, makes it imposing to scan engine for related DTC.
I have done a resistance test on pin 6 and 14, it's good, can high can low also reads well, but no computer shows on the network.
Wednesday, September 14th, 2022 AT 9:57 PM

44 Replies

Tiny
JACOBANDNICKOLAS
  • MECHANIC
  • 110,192 POSTS
Hi,

I need a little more info. What pins were checked? Also, have you determined if there is spark and fuel to the engine? One is likely missing causing the no start.

If you use starting fluid, will it start for a second or two? Also, what model is the truck, and what size is the engine?

Let me know.

Joe
Was this
answer
helpful?
Yes
No
Thursday, September 15th, 2022 AT 7:28 PM
Tiny
ANDRIN ATEM
  • MEMBER
  • 408 POSTS
Please if I could have diagram of power and ground for kick starter. I have been getting a short circuit, 9 volts going to the kick starter instead of battery current.
Was this
answer
helpful?
Yes
No
Friday, September 16th, 2022 AT 1:46 PM
Tiny
JACOBANDNICKOLAS
  • MECHANIC
  • 110,192 POSTS
Hi,

I would be happy to help, but I need the model and engine size. Let me know if it is a Tacoma, a Tundra, or a Hilux. Also, which engine is in the truck?

I need that to get you the correct wiring schematic.

Let me know.

Joe
Was this
answer
helpful?
Yes
No
Friday, September 16th, 2022 AT 8:20 PM
Tiny
ANDRIN ATEM
  • MEMBER
  • 408 POSTS
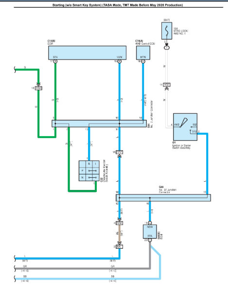
It's a Hilux 2018 model.
Was this
answer
helpful?
Yes
No
Saturday, September 17th, 2022 AT 1:05 AM
Tiny
JACOBANDNICKOLAS
  • MECHANIC
  • 110,192 POSTS
Hi,

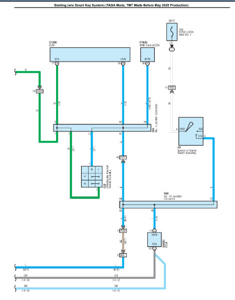
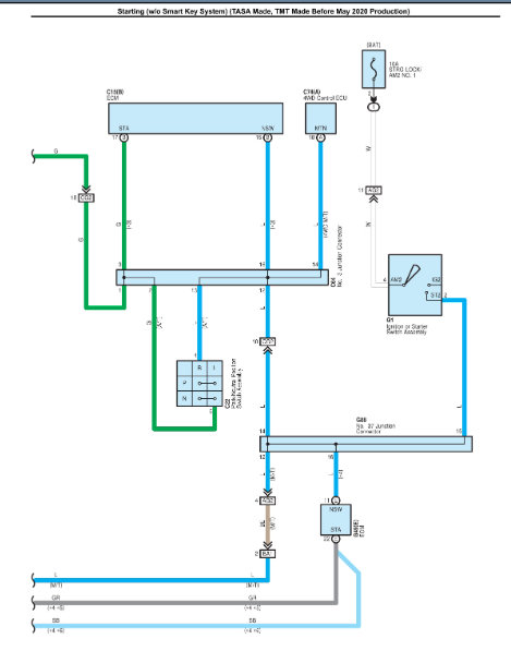
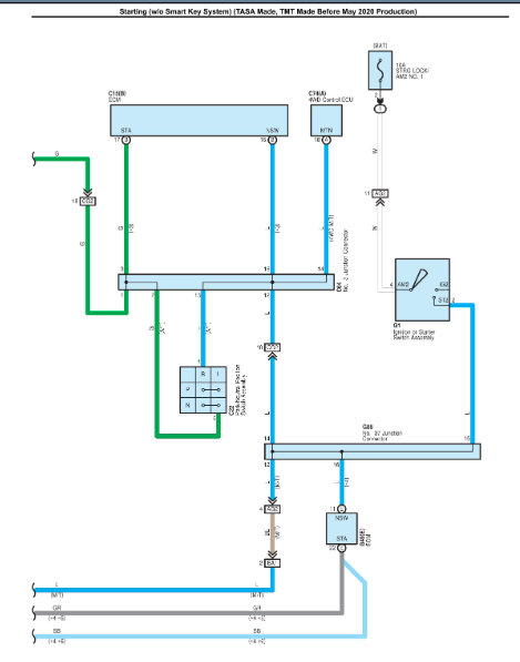
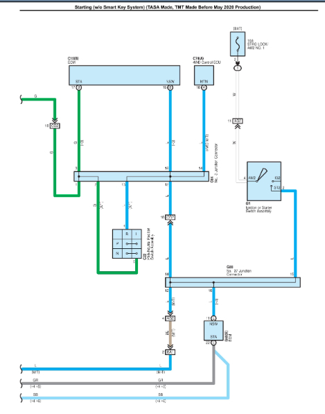
I attached the wiring schematics for the starter circuit. Note that these are for a vehicle made without a smart key. If that is incorrect, let me know.

Take care,

Joe

See pics below.
Was this
answer
helpful?
Yes
No
Saturday, September 17th, 2022 AT 9:32 PM
Tiny
ANDRIN ATEM
  • MEMBER
  • 408 POSTS
Perfect. Its correct. May I also get the pin out Diagram for the rail preasure sensor, also the resistance if testing with a multimeter. I notice I get 2.5 volts coming into the rail preasure sensor, I thought I was suppose see volts.
Was this
answer
helpful?
Yes
No
Friday, September 30th, 2022 AT 11:17 AM
Tiny
ANDRIN ATEM
  • MEMBER
  • 408 POSTS
The rail pressure sensor is a two-wire cable. I need the input volt to the sensor and a resistance if using a multimeter to check if the part is good. Using my diagnostic tool, I notice the value remains at 0 when cranking the car on live data, but the pump works well because you can see fuel coming out from the injectors.
Was this
answer
helpful?
Yes
No
Friday, September 30th, 2022 AT 11:20 AM
Tiny
JACOBANDNICKOLAS
  • MECHANIC
  • 110,192 POSTS
Hi,

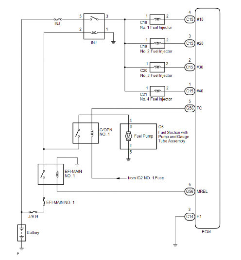
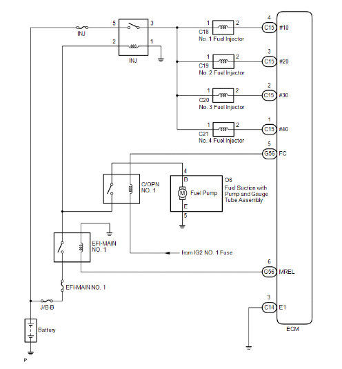
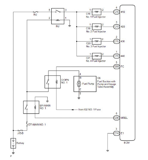
I'm looking through the wiring schematics and component identifications for the fuel system and I see no fuel rail pressure sensor. Could you be referring to something different?

Take a look below at the pics I attached. Do you see what you are checking?

Let me know.

Joe

See pics below.
Was this
answer
helpful?
Yes
No
Friday, September 30th, 2022 AT 10:05 PM
Tiny
ANDRIN ATEM
  • MEMBER
  • 408 POSTS
This Hilux is a Diesel engine not a gasoline. It has the rail and an Injector pump. What I need is the input voltage signals to the common rail pressure sensor. It's a 2-wire pin. What voltage I am expected to see. 5volts from the ECM or 5volts. How can I also test the fuel rail pressure sensor using a multimeter to check the resistance?

Thank you Joe.
Was this
answer
helpful?
Yes
No
Saturday, October 1st, 2022 AT 12:45 AM
Tiny
ANDRIN ATEM
  • MEMBER
  • 408 POSTS
Sorry Joe, I made an error, it is a 6-pin wire sensor for the rail fuel pressure sensor, and the limiter sensor is a 2 pin.
VIN: MR0kB8CD6J1203309.
Was this
answer
helpful?
Yes
No
Saturday, October 1st, 2022 AT 8:48 AM
Tiny
JACOBANDNICKOLAS
  • MECHANIC
  • 110,192 POSTS
Hi,

This is making sense to me now. I am struggling to find the info you are looking for and I know why. The only info I have is for a L4-2.7L (2TR-FE) gas engine. I show nothing for a diesel.

So, I went further into the manual and found a 2.8L turbo diesel available on a 4wd model. Is that what you have? You didn't indicate which you had above and when there isn't anything listed, I assume it's 2wd. LOL

As far as voltage input, it should be 5v. To test it with a multi-meter, you will be checking for Ohms of resistance. I attached the directions below.

Let me know if that helps or if you have other questions.

Take care,

Joe

See pics below.
Was this
answer
helpful?
Yes
No
Saturday, October 1st, 2022 AT 2:29 PM
Tiny
ANDRIN ATEM
  • MEMBER
  • 408 POSTS
Perfect Joe, thanks for the resistance values.

If I could get the input volts to the 6-wire sensor it would be enough for now. If I need further help, I will contact you.
Thanks very much.
Was this
answer
helpful?
Yes
No
Sunday, October 2nd, 2022 AT 5:04 AM
Tiny
JACOBANDNICKOLAS
  • MECHANIC
  • 110,192 POSTS
From what I am finding, 5v is correct. Voltage from the ECM should be between 4.5v and 5.5v. See attached.

Joe
Was this
answer
helpful?
Yes
No
Sunday, October 2nd, 2022 AT 1:53 PM
Tiny
ANDRIN ATEM
  • MEMBER
  • 408 POSTS
You are the best. A million thanks. God bless you. Anything more I let you know.
Was this
answer
helpful?
Yes
No
Sunday, October 2nd, 2022 AT 11:28 PM
Tiny
JACOBANDNICKOLAS
  • MECHANIC
  • 110,192 POSTS
Hi,

You are very welcome. I'm just glad to know it helped.

Take care of yourself and please feel free to come back anytime in the future. You are always welcome here.

Joe
Was this
answer
helpful?
Yes
No
Monday, October 3rd, 2022 AT 8:20 PM
Tiny
ANDRIN ATEM
  • MEMBER
  • 408 POSTS
Thank you.
Was this
answer
helpful?
Yes
No
Tuesday, October 4th, 2022 AT 12:08 AM
Tiny
ANDRIN ATEM
  • MEMBER
  • 408 POSTS
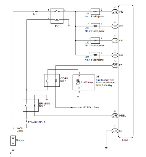
I come back to you Joe. Please may I know the voltage which has to be on the I injectors connector. I have a tester using a multi meter, I read 2.5 volts on both cables that goes into the injectors.

Also, if I may have the resistance test on injectors and crankshaft position sensor.

Thank you, looking forward to your reply.
Was this
answer
helpful?
Yes
No
Tuesday, October 4th, 2022 AT 3:37 AM
Tiny
ANDRIN ATEM
  • MEMBER
  • 408 POSTS
I tested the input voltage of the crankshaft position sensor, input reading, red, yellow and white cable. Red ground, white 5-volts and yellow 4 - 5 volts. When cranking reading with multimeter, on the signal which returns to the ECM, I get a reading of 2.5 volts to 2.7 volts.
I would like to know if that ready is okay.

Thank you.
Was this
answer
helpful?
Yes
No
Tuesday, October 4th, 2022 AT 12:39 PM
Tiny
JACOBANDNICKOLAS
  • MECHANIC
  • 110,192 POSTS
Hi,

From what I am reading, the signal voltage should be around 2.5v. As far as injector voltage is concerned, my manual doesn't have that information. However, in most cases, it is battery voltage and a ground patch to complete the circuit is provided by the ECM.

Joe
Was this
answer
helpful?
Yes
No
Tuesday, October 4th, 2022 AT 7:03 PM
Tiny
ANDRIN ATEM
  • MEMBER
  • 408 POSTS
Okay, thank you. Do you have any data information for crankshaft position sensor? For testing using multimeter?
Was this
answer
helpful?
Yes
No
Tuesday, October 4th, 2022 AT 11:00 PM

Please login or register to post a reply.