No start

2006 MERCURY MOUNTAINEER
200,000 MILES • 4.0L • 4 CYL • 4WD • AUTOMATIC
Avatar
BRUCE ARQUETTE
  • MEMBER
  • 1 POST
Got in this morning turned the key nothing happened. engine didn't respond so I got out flagged a bicyclist down and had him turn the key to start while I jumped the solenoid on the starter and it started. So I changed the starter but still nothing.
Mar 1, 2021 at 6:10 PM
Advertisement
Repair Safety Notice: This information is for general instructional purposes only. Vehicle repair can be dangerous. Verify all information, follow manufacturer service procedures, use proper tools and safety equipment, and consult a qualified repair shop when needed.
Avatar
JACOBANDNICKOLAS
  • AUTOMOTIVE REPAIR CONTRIBUTOR
  • 110,190 POSTS
Hi,

Have you checked fuses and the starter relay? Also, see if it will start in neutral. That would indicate a faulty neutral/park safety switch.

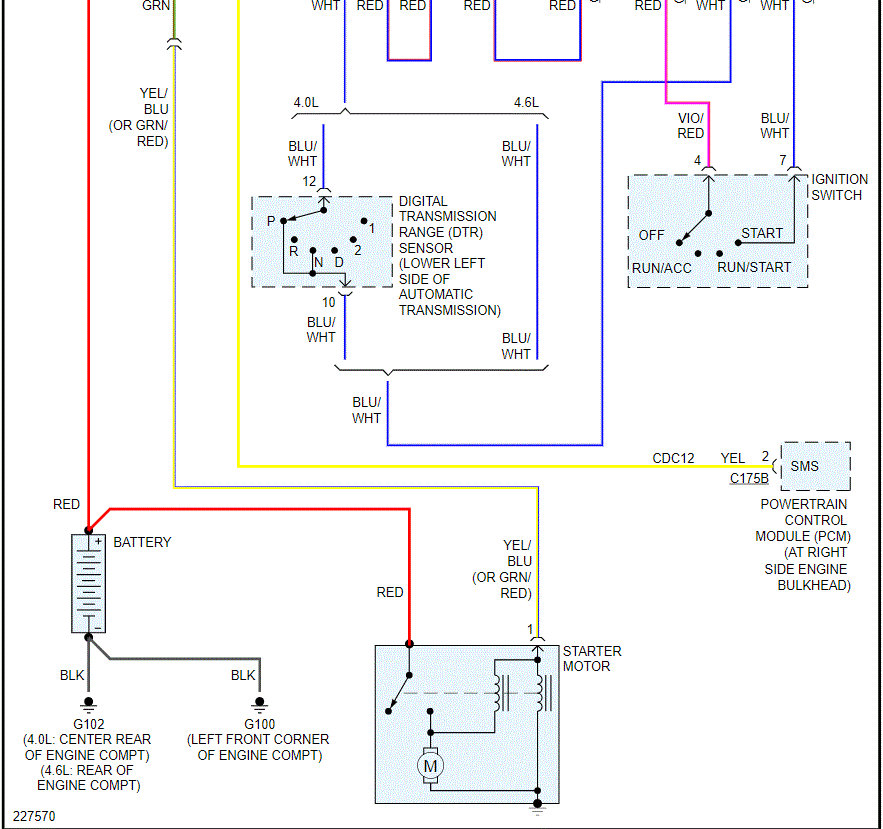
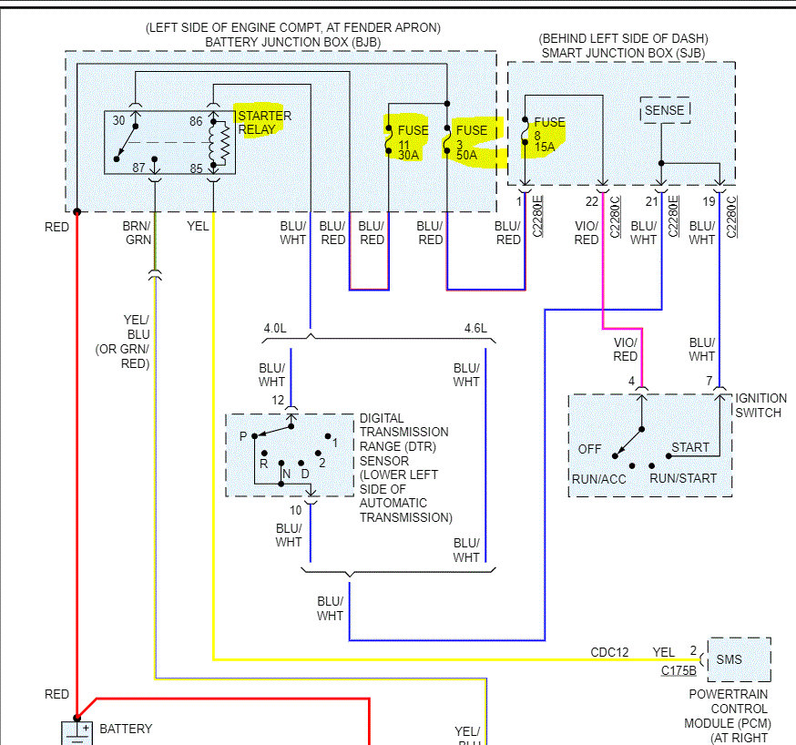
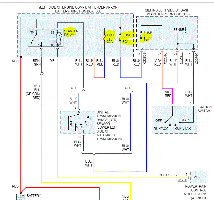
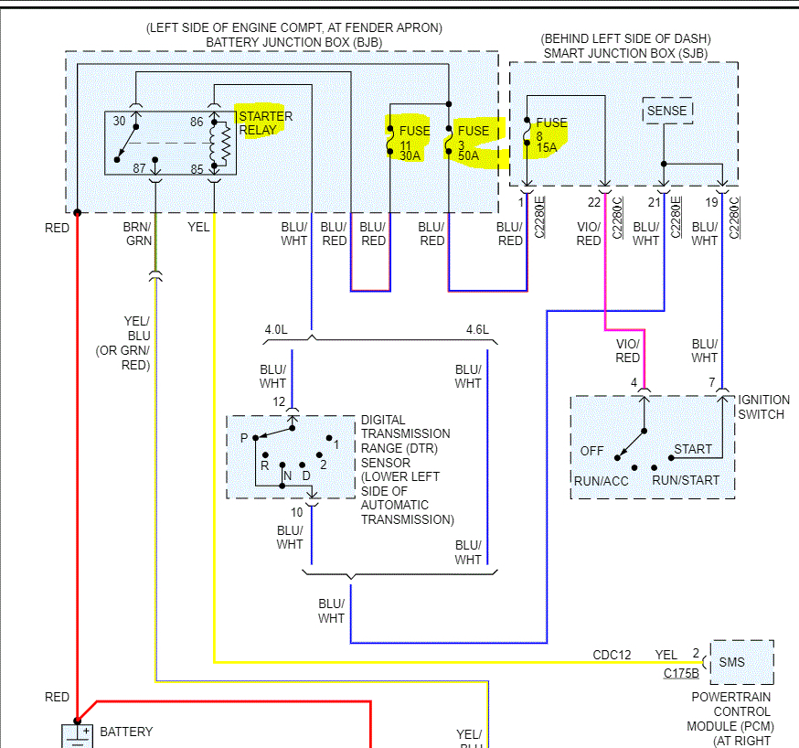
If you look at pics 1 and 2, they show the entire wiring schematic for the starting system. I highlighted fuses and the relay that we need to check. Pic 3 shows two fuses and the starter relay locations. They are in the underhood fuse box. Pic 4 shows the smart junction box which is under the dash on the driver's side. Check that fuse as well.

When checking the fuses, make sure there is also power to and from them. A fuse can look good and not be. Also, there may not be power to it. Here is a link that you may find helpful:

https://www.2carpros.com/articles/how-to-check-a-car-fuse

As far as the relay, if there is a different relay in the box with the same part number, switch them to see if it makes a difference. If there isn't one, here is a link that explains how to test one:

https://www.2carpros.com/articles/how-to-check-an-electrical-relay-and-wiring-control-circuit

Don't forget to see if it starts in neutral.

_______________________________

Let me know if this helps or if you have other questions,

Take care and God Bless,

Joe
Mar 1, 2021 at 7:17 PM
Avatar
BRUCE ARQUETTE
  • MEMBER
  • 1 POST
Tried all the above advice still nothing. finally ran a push button from the solenoid to start the truck by crossing the contacts with the switch.
Mar 4, 2021 at 11:00 AM
Advertisement
Avatar
JACOBANDNICKOLAS
  • AUTOMOTIVE REPAIR CONTRIBUTOR
  • 110,190 POSTS
Hi,

That can work too. LOL Do you plan to leave it that way?

Joe
Mar 5, 2021 at 8:10 PM