No start

Tiny
ANDREW GREEN
  • MEMBER
  • 2008 SUBARU IMPREZA
  • 169,939 MILES
Hello, I have changed the starter and the starter will not engage with the key. I cross jumped the starter with the key on and it turned over and will not start. So I found the 7.5 starter relay fuse and it was still good. I also reset the security.
My question is which relay box is for the starter/ clutch?
Friday, May 12th, 2017 AT 3:56 PM

2 Replies

Tiny
ANDREW GREEN
  • MEMBER
  • 2 POSTS
Changed starter relay and nothing. Any ideas/
Was this
answer
helpful?
Yes
No
Friday, May 12th, 2017 AT 4:25 PM
Tiny
HMAC300
  • MECHANIC
  • 48,601 POSTS
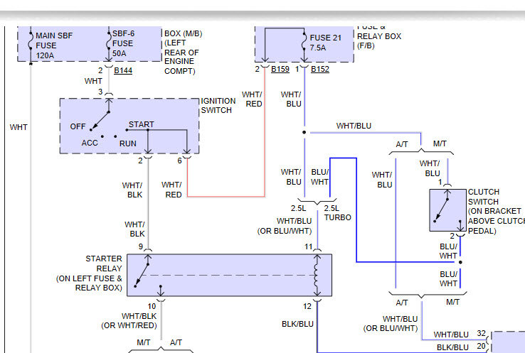
First picture is for an Impresa 2.5i as you did not give the model second picture is for remote start which has a control module these are fuse locations which you asked for.
Was this
answer
helpful?
Yes
No
Saturday, May 13th, 2017 AT 6:43 AM

Please login or register to post a reply.