No start?

Tiny
JOEL1980
  • MEMBER
  • 1994 CHEVROLET SILVERADO
  • 5.7L
  • V8
  • 2WD
  • AUTOMATIC
  • 200,000 MILES
Battery is not to old brand-new starter and new safety neutral switch. Starter pinion gets stuck on flywheel.
Saturday, October 8th, 2022 AT 8:38 PM

23 Replies

Tiny
JACOBANDNICKOLAS
  • MECHANIC
  • 110,194 POSTS
Hi,

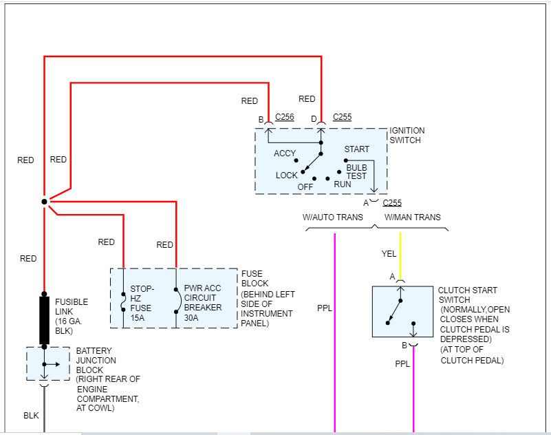
When I first read your post, I was thinking there was an issue with a relay sticking, but there isn't one.

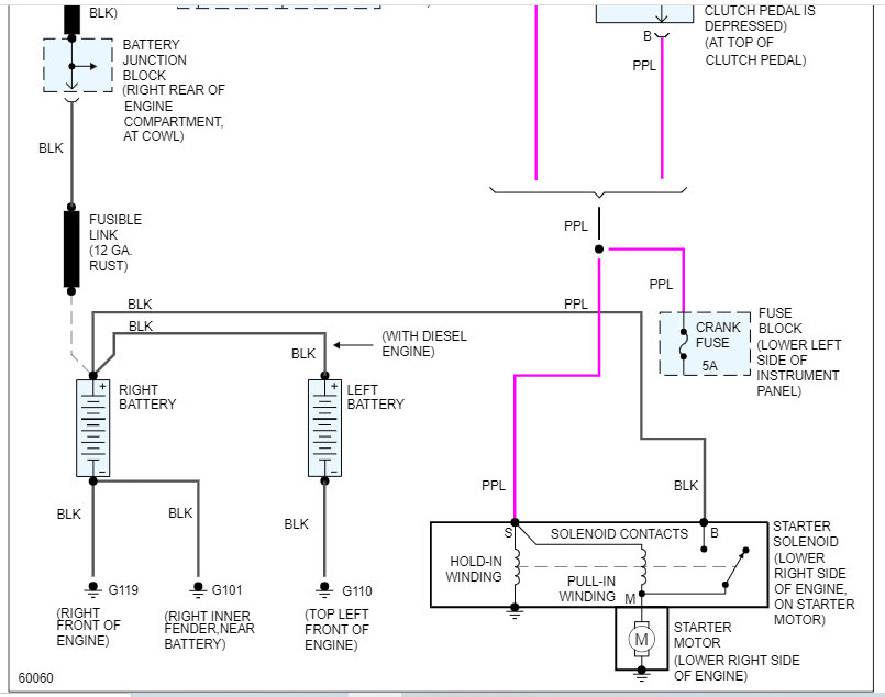
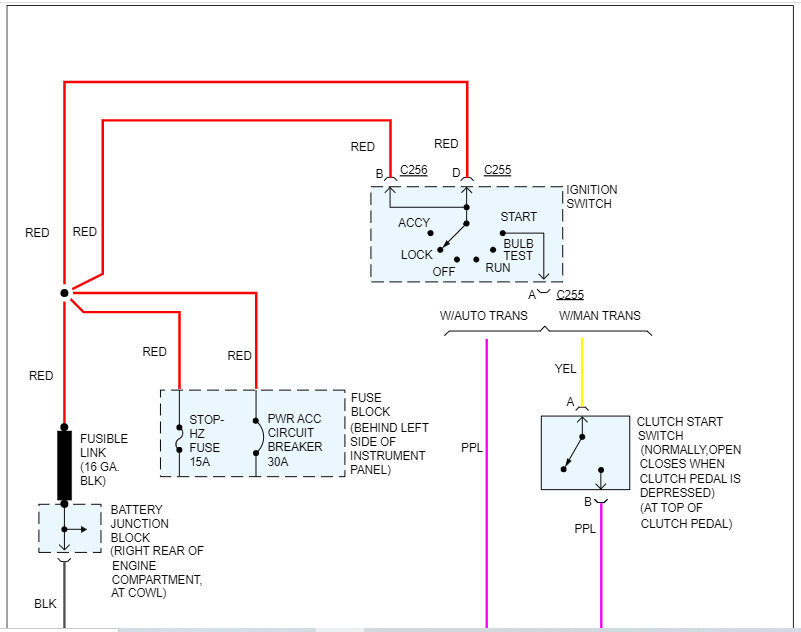
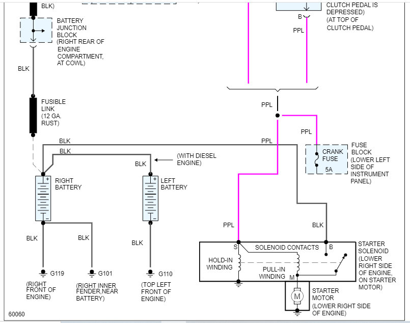
I attached the wiring schematic below for the starter circuit, so you have a reference. Based on what I am seeing, either the ignition switch is faulty or there is a mechanical issue with the starter/flex plate. Did the original starter do the same thing?

Let me know.

Joe

See pic below.
Was this
answer
helpful?
Yes
No
Sunday, October 9th, 2022 AT 5:31 PM
Tiny
JOEL1980
  • MEMBER
  • 14 POSTS
Thanks for your time, dude. I was messing with the safety neutral switch a minute ago and it started. Now it won't start anymore I don't have any idea of how to adjust the safety neutral switch.
Was this
answer
helpful?
Yes
No
Sunday, October 9th, 2022 AT 5:58 PM
Tiny
JACOBANDNICKOLAS
  • MECHANIC
  • 110,194 POSTS
Hi,

It sounds like you found the issue. By chance, do you know if this has the 4L60E or the 4L80E transmission?

Also, the reverse lights work off this switch as well. If you want to make adjustments, place the parking brake on and block the wheels. With the key on/engine off, place the vehicle in reverse. Move the safety switch until the backup lights turn on and tighten it in that position. See if that will work for you.

Let me know.

Joe
Was this
answer
helpful?
Yes
No
Sunday, October 9th, 2022 AT 8:03 PM
Tiny
JOEL1980
  • MEMBER
  • 14 POSTS
Okay, I will do that after work. Thanks, I really appreciate it.
Was this
answer
helpful?
Yes
No
Monday, October 10th, 2022 AT 4:52 AM
Tiny
JOEL1980
  • MEMBER
  • 14 POSTS
Transmission is the 60e. I can't get the truck to start.
Was this
answer
helpful?
Yes
No
Monday, October 10th, 2022 AT 7:36 AM
Tiny
JACOBANDNICKOLAS
  • MECHANIC
  • 110,194 POSTS
Hi,

Do you mean the starter won't engage or it does, but the engine doesn't start?

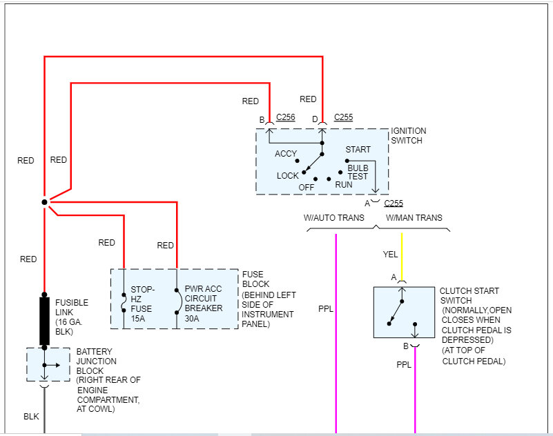
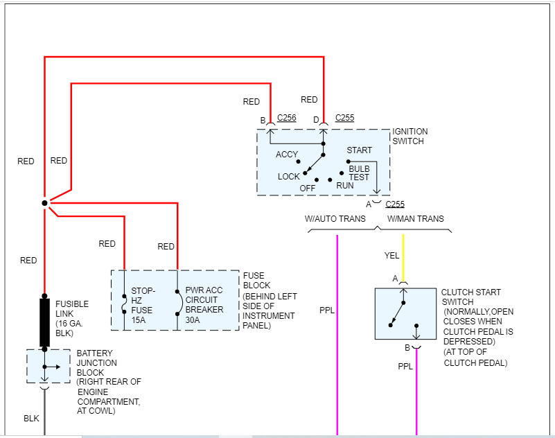
As far as adjustment, I attached the directions below. Try this and let me know if it helps.

Take care,

Joe

See pics below.
Was this
answer
helpful?
Yes
No
Monday, October 10th, 2022 AT 6:59 PM
Tiny
JOEL1980
  • MEMBER
  • 14 POSTS
How can I bypass it?
Was this
answer
helpful?
Yes
No
Tuesday, October 11th, 2022 AT 5:33 PM
Tiny
JACOBANDNICKOLAS
  • MECHANIC
  • 110,194 POSTS
Hi,

I believe the connector has two wires to it. You can use a jumper wire between the two for testing. However, the neutral safety switch wouldn't cause the starter motor to stay engaged. If I recall, that was the original problem. Is that correct?

Joe
Was this
answer
helpful?
Yes
No
Tuesday, October 11th, 2022 AT 7:19 PM
Tiny
JOEL1980
  • MEMBER
  • 14 POSTS
How can I test the neutral switch and the ignition switch does the wires from neutral switch always hot? The blue wire when I adjust reverse goes off and on but the green one always hot.
Was this
answer
helpful?
Yes
No
Tuesday, October 11th, 2022 AT 8:52 PM
Tiny
JOEL1980
  • MEMBER
  • 14 POSTS
I'm really appreciate your help dude, for real.
Was this
answer
helpful?
Yes
No
Tuesday, October 11th, 2022 AT 8:52 PM
Tiny
JOEL1980
  • MEMBER
  • 14 POSTS
Okay I bypassed the neutral safety switch and nothing, no start. I removed the starter and tested good, so what now?
Was this
answer
helpful?
Yes
No
Wednesday, October 12th, 2022 AT 4:50 AM
Tiny
JACOBANDNICKOLAS
  • MECHANIC
  • 110,194 POSTS
Hi,

If you want to check the ignition switch, there will be two red wires to it directly from the battery that should have power at all times. Confirm that first.

If they are good, turn the key to the start position and check the purple wire at the switch for power. It should have power only when the key is in the start position.

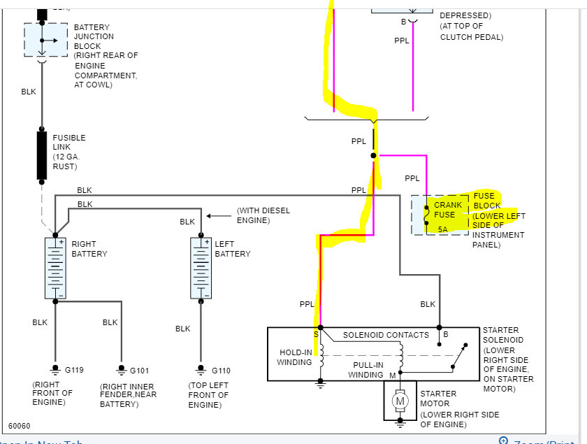
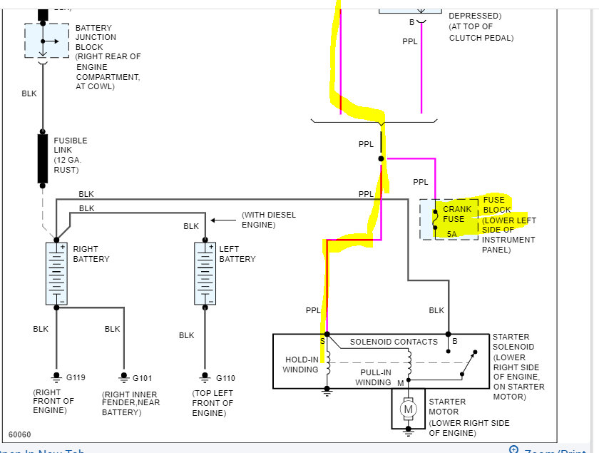
Have you checked the 5-amp crank fuse under the dash?

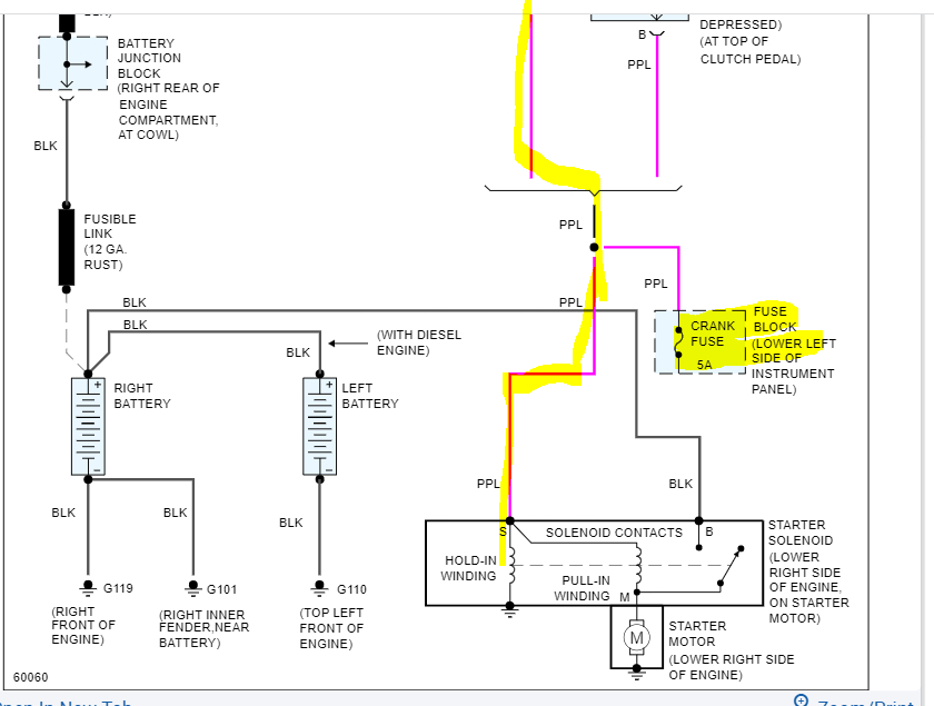
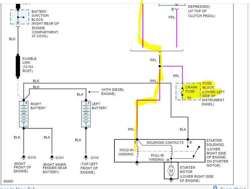
Also, I attached the schematic again and highlighted things, so you have a reference.

Let me know what you find.

Take care,

Joe

See pics below.
Was this
answer
helpful?
Yes
No
Wednesday, October 12th, 2022 AT 5:49 PM
Tiny
JOEL1980
  • MEMBER
  • 14 POSTS
Thanks in advance. Been a long week ok I'd check 2 red wires hot all the time and purple wire not power it reads.18v.
Was this
answer
helpful?
Yes
No
Friday, October 14th, 2022 AT 6:28 PM
Tiny
JOEL1980
  • MEMBER
  • 14 POSTS
Sorry I forgot. Also purple wire has continuity with starter and frame is it supposed to do that?
Was this
answer
helpful?
Yes
No
Friday, October 14th, 2022 AT 6:29 PM
Tiny
JACOBANDNICKOLAS
  • MECHANIC
  • 110,194 POSTS
Hi,

Yes, the purple wire will have continuity with the starter. I'm not sure what you meant above.

You said, "and purple wire not power it reads.18v." Could you explain?

Joe
Was this
answer
helpful?
Yes
No
Friday, October 14th, 2022 AT 10:40 PM
Tiny
JOEL1980
  • MEMBER
  • 14 POSTS
Purple wire with key on reads 0.18v.
So truck has new battery, new starter, new neutral safety switch, new ignition switch and new cylinder lock.2 red wires and the purple not hot.
Was this
answer
helpful?
Yes
No
Friday, October 14th, 2022 AT 11:09 PM
Tiny
JACOBANDNICKOLAS
  • MECHANIC
  • 110,194 POSTS
Hi,

The purple wire should only receive 12v when the key is in the start position. Is that how you checked it? If the key is just in the on position, you won't see B+ power.

Let me know if that is how it was checked. If it wasn't, try that. If it was, considering how many things you replaced, the purple wire itself may be bad.

Let me know.

Joe
Was this
answer
helpful?
Yes
No
Saturday, October 15th, 2022 AT 8:41 PM
Tiny
JOEL1980
  • MEMBER
  • 14 POSTS
Hey dude, I'd try it with key on start I does get 12 v (purple wire) but why starter keep getting stuck on flex plate battery is good. Starter is like 2 months old I bench test starter and it worked.
I don't know if this has to do something with my problem but when signal light is on the gauges the needle fluctuate a little.
Was this
answer
helpful?
Yes
No
Saturday, October 15th, 2022 AT 9:52 PM
Tiny
JACOBANDNICKOLAS
  • MECHANIC
  • 110,194 POSTS
Hi,

The movement of the gauge is normal when the signals are on. Is the starter doing anything? For example, does it click? Does it engage and not release from the flywheel?

The only thing that triggers the starter is the ignition switch. You replaced that, correct? Is the security light staying on or flashing?

Here is the thing: If the purple wire is getting 12v with the key in the start position, either the starter has failed, or you aren't getting a solid 12v from the black wire direct from the battery. If the starter works when you have it removed, it should work when it is in the vehicle getting the same voltages unless the engine isn't grounded.

Let me know. I need to clarify if the starter is working and getting stuck on the flywheel or if it isn't working at all.

Take care,

Joe
Was this
answer
helpful?
Yes
No
Sunday, October 16th, 2022 AT 7:00 PM
Tiny
JOEL1980
  • MEMBER
  • 14 POSTS
Thanks for replying. Yes, starter engage and get stuck in flywheel. Yes, the new ignition switch and security light stays on. When checking purple wire voltage not solid start from 3 all the way to 12 sometimes stay between 9 and 11volts. Thanks dude, I really appreciate it.
Was this
answer
helpful?
Yes
No
Sunday, October 16th, 2022 AT 7:21 PM

Please login or register to post a reply.