Intermittent no cranking issue?

Tiny
BRAEFRAT25$
  • MEMBER
  • 2018 BMW M5
  • V8
  • 4WD
  • AUTOMATIC
  • 35,000 MILES
Car will randomly not start. At times then other times starts fine. I was told there was a small bit of corrosion on my one battery terminal/cable. This all started when I had a failed tune and bricked the dme I had the dme reprogrammed and updated with the new software and cleared all faults. So that can’t be it anymore... So I am completely all out of options and do not know what to do anymore, I need help.
Friday, September 29th, 2023 AT 9:02 AM

3 Replies

Tiny
KEN L
  • MASTER CERTIFIED MECHANIC
  • 55,361 POSTS
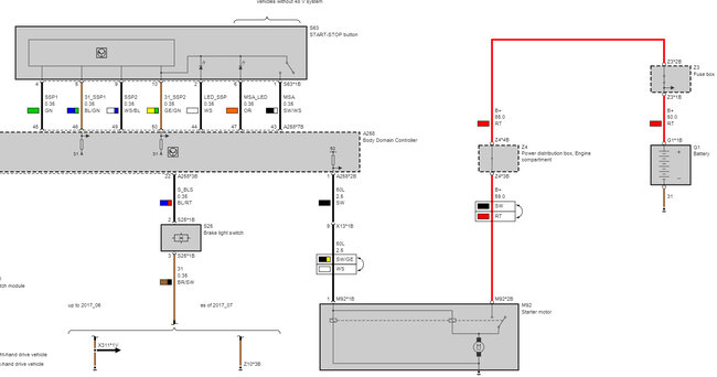
These cars have the auto start/stop option which wears the starter out, but to be sure let's use a test light at the trigger wire of the starter solenoid to confirm the failure.

Here is a guide to help you see what I am talking about:

https://www.2carpros.com/articles/starter-not-working-repair

If the trigger wire is not getting power, we need to run the codes because it sounds like the start/stop button, or the body domain controller is out. This is done with a CAN scan. You can get a CAN scanner (Controller Area Network) which will work on most cars from Amazon.

Here is a video to show you how:

https://youtu.be/u-4syLc-ifQ

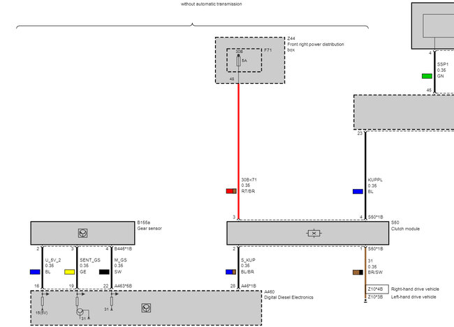
Here are the wiring diagrams for the starter so you can see how the system works and the location of the starter motor and how to change it out. Check out the images (below). Let us know what happens and please upload pictures or videos of the problem so we can see what's going on.
Was this
answer
helpful?
Yes
No
Friday, September 29th, 2023 AT 12:53 PM
Tiny
BRAEFRAT25$
  • MEMBER
  • 2 POSTS
Here is a video. I believe all of that allegedly was taken care of when I brought it to the local BMW “specialist” here is what they stated to me I’ll send you their detailed description. Could not duplicate concern at this time. Ran diagnostics and found CAN communication faults stored in both DME's on 8/18/23. Faults occurred one time according to fault data. Checked plug connections on both DMEs and found them to be secure and clean of moisture or debris Checked DME grounds and found them to be clean and tight. Connected oscilloscope to PT-CAN on both DE's and with ignition on, a good square wave was observed.
One thing to note, evidence of water intrusion was found in the trunk/battery area. A small amount of corrosion was found on positive cables coming from maxi-fuse panel. Cable connections appear clean. Battery voltage found on all cables.
Recommend updating software in both DE's and seeing if problem persists.
Updated software in both DE's. Programming went through fine, but the vehicle would not start after programming. Ran diagnostics and found faults stored for EGS having no communication as well as missing CAN messages not received by DME 1. Unplugged DME 1 and plugged it back in and EGS communication was restored.
Still missing CAN messages from BDC to DME's.
Checked PT CAN bus signal using oscilloscope and found proper square wave on CAN High, but CAN low signal had a poor quality wave form. Checked for short circuits on CAN low and found none. Likely a software incompatibility between BDC and updated DME's. Wiped and reprogrammed both DE's again and wiped and programmed BDC. Cleared faults and was able to start the vehicle. No remaining fault codes at this time. Road tested vehicle to verify. Vehicle starts every time.
Was this
answer
helpful?
Yes
No
Friday, September 29th, 2023 AT 2:33 PM
Tiny
KEN L
  • MASTER CERTIFIED MECHANIC
  • 55,361 POSTS
Thanks for the video. The first thing I would do is load test the battery which you can try this guide or remove the battery and take it to the auto parts store where they can do it for you.

https://www.2carpros.com/articles/car-battery-load-test

Battery replacement information
6120... | REP-ALG-RAF0161-6120BAT-HINWEISE_F - V.21

A vehicle battery is constructed for the installation location and the individual power requirements of the particular vehicle. These individual power requirements depend on the motorization and different types of equipment. The individually assigned vehicle battery is the ideal compromise between the power requirements of the vehicle electrical system and the weight and service life of the vehicle battery.

If the vehicle electrical system on electrified vehicles is no longer accessible because of a faulty 12V battery, proceed as follows:

Battery change for electrified vehicles

Vehicles with the automatic engine start-stop function or particular engine types and optional equipment are equipped with a special vehicle battery (AGM battery), since only this battery type can provide elevated power requirements over the extended service life. Installing a different vehicle battery can cause problems with vehicle electronics, can reduce functions or can cause leakage of battery acid.

In the event of an accident where the airbags are deployed in vehicles with a vehicle battery in the trunk, the electrical connection between the vehicle battery and the trigger is automatically disconnected through pyrotechnics. This prevents possible short-circuiting.

Proper operation of all of these safety and convenience functions requires a battery that conforms with specifications and that is properly registered in vehicles with energy management systems (IBS, power module).

Vehicles with energy management systems (IBS, power module): Register battery change

The vehicle electrical system is informed about the vehicle battery characteristic data, such as type, size, age and current power capacity. Therefore, there will always be only one work scope provided that is permitted by the current status of information.

If the performance readiness undershoots a defined minimum, a Check Control message will be generated to advise the driver that the battery must be replaced.

When installing a new vehicle battery, the battery must be registered and thus must also be registered with the vehicle electrical system.

note:
Only this registration/login will ensure that the corresponding Check Control message will extinguish again.

Diagnostic system:

Register battery change

Service functions

Body

Voltage supply

Register battery change

When retrofitting, a more powerful battery may be used. Standard batteries may always be replaced by AGM batteries with the same specifications.

When installing a battery of a different size or a different battery type, this change in vehicle data must be programmed into the vehicle data in accordance with specifications.

Programming system:

Battery retrofitting

You will need to reset the battery monitors; this video will show you how:

https://youtu.be/ETNv2S_idIU?si=tFOlmZHAURbhEIpO

Check out the images (below). Please let us know what happens.
Was this
answer
helpful?
Yes
No
Monday, October 2nd, 2023 AT 9:45 AM

Please login or register to post a reply.