No spark?

Tiny
SMDUFNER
  • MEMBER
  • 2004 FORD ESCAPE
  • 2.0L
  • 4 CYL
  • 2WD
  • MANUAL
  • 120,000 MILES
I bought this vehicle and had nothing but problems with it since giving it home. It had a rotten smell on the way home and shifted poorly and I literally barely made it home. Started up fine the next morning and then made it across town and died where I had to get it towed back home. I'm getting it home I noticed there was fluid underneath the battery. I replaced the battery. I tested the ignition wires with a multimeter and each one was within range. Came to the conclusion that I needed a coil pack replaced, which I did and new spark plugs and I'm still not getting spark. I was thinking PCM or crank or cam sensor. Are there any tests or anything that you guys can suggest I can do with a multimeter or test light? The fuel pump kicks on and at one point I didn't think the fuel pump was working took it out and cleaned the motor out put it back together and then it worked I know I have power going there I wasn't sure if there was a safety thing that might have been happening that I wasn't getting sparked because the fuel pump wasn't working but then after fixing the fuel pump and not getting spark still I'm at a loss I've been testing wires I've checked my grounds my connections.
Please help!
Wednesday, May 31st, 2023 AT 5:24 AM

10 Replies

Tiny
AL514
  • MECHANIC
  • 5,597 POSTS
Hello, did you check to see if you have power to the Ignition coil pack? Will post wiring diagrams for it. You can also check the wiring to the Crank position sensor wiring to the PCM because it should have a bias voltage across the 2 wires to the sensor with the Key On engine off. Then you can also check the resistance of the crank position sensor itself unplugged. Has the Check engine light been on? Ill post the info and diagrams for multimeter testing to start with.

The 1st diagram is the Crank position sensor wiring.
The 2nd, 3rd diagrams are for power to the Ignition Coil pack (12v Key On) and power coming from the pcm power relay.
The 4th is for checking the Bias Voltage at the Crank position sensor harness plug (sensor unplugged, Key On). It should read 1-3volts
The 5th diagram is checking the crank position sensor resistance(unplugged, key Off).
And if the crank sensor has failed, the 6th diagram is for resetting the Keep Alive Memory of the PCM (KAM Reset) after replacing the sensor.

On the Ignition coil pack, you should have a control signal on the two wires (pin 3 LightGreen/White wire) and (pin 1 DarkGreen/Violet wire). Technically with a test light hooked to battery positive, either of these wires should flash your test light while cranking. Because the Ignition Coil is Grounded on each of these wires to fire each set of coils. This is a Waste Spark system, so 2 spark plugs are fired at the same time.

There are some more tests to see if any of the crank sensor circuits are shorted to ground, since the two wires have a Grounded shield wire over them, if the wires rub through the insulation it can short to this Shield wire. But see what you get for the crank sensor, and coil pack , and I will post the rest of testing

https://www.2carpros.com/articles/how-to-test-an-ignition-system
Was this
answer
helpful?
Yes
No
+1
Thursday, June 1st, 2023 AT 1:35 PM
Tiny
SMDUFNER
  • MEMBER
  • 7 POSTS
Sorry for the delayed response. Definitely have some updates to give! So out of nowhere my key will not turn in the ignition. It will go in, with very slight unease in comparison to before this problem arose. But now it won't turn like at all. I have tried turning the wheel as far as possible to then hopefully trigger the release and be able to turn the key but still- no such luck!
I had also just received the crankshaft sensor that I had been waiting for in the mail and was poking around underneath my truck and I don't know if I knocked something loose but while cleaning up my tools I noticed that there was what looked like a sensor wire harness on the ground that had been clearly cut (will post pictures).
Now since having replaced the ignition coil pack and just checked all the gap measurements on the spark plugs to make sure they were correct and replaced them now. I'm having this key issue which Definitely was putting a damper on a lot of the tests I need to do since the key wouldn't turn.

My dad sent me this video and also suggested that maybe something with the ignition system has been triggering the no spark as a safety feature or something??

https://youtu.be/4eTZr5rpUA0

Was this
answer
helpful?
Yes
No
Tuesday, June 20th, 2023 AT 11:02 PM
Tiny
SMDUFNER
  • MEMBER
  • 7 POSTS
Yet I can't for the life of me find where it was cut from.
I'm just now seeing your diagrams so hopefully I will be able to find out what is going on here.
Was this
answer
helpful?
Yes
No
Tuesday, June 20th, 2023 AT 11:04 PM
Tiny
SMDUFNER
  • MEMBER
  • 7 POSTS
Any suggestions would be immensely helpful so I can continue testing per your instructions.
Was this
answer
helpful?
Yes
No
Wednesday, June 21st, 2023 AT 12:07 AM
Tiny
AL514
  • MECHANIC
  • 5,597 POSTS
Okay, that looks like rodent damage, I have seen plenty of that over the years. If you can pull off the tape of the connector wiring so we can see exactly what the wire colors are, that will help identify which connector it is for. Being that it is 3 wires, it's most likely going to be a sensor connector. But I can't make out the wire coloring from the pictures. Each wire will be either a solid color, or a solid color with a stripe of a different color, I will save these pictures in your file, so I have them.
As for the key issue, can you get the key to go into the ignition switch all the way? And it just won't turn? Also do you notice anything else that looks out of place, such as under the hood with other wires. If you have rodent damage on one connector, I can almost guarantee that there are other areas that are chewed up. The rodents like to chew the wires because there is a chemical in the wire insulation that they like the taste of.
I just had another customer that had all the wiring to the front ignition coils and fuel injectors eaten up, it was all completely gone. If you live in the country or do not drive much, that's what usually happens. Since you just recently bought the vehicle, it was probably a country vehicle.
But start will be getting that tape off there and I can go through the wiring diagrams and find the connector.
Did you replace the crankshaft position sensor yet? I would also recommend taking a look at the rest of the wiring in the engine compartment for chewed wires. That is probably why you can't turn the key. We have had so many Ford Escape issues lately, more than I have ever seen.
I'll dig up the diagrams for the ignition switch. I will be a little while, about an hour or so, I have a mobile call to go on really quick and I'll get back with you. Thanks
Was this
answer
helpful?
Yes
No
Wednesday, June 21st, 2023 AT 9:32 AM
Tiny
SMDUFNER
  • MEMBER
  • 7 POSTS
I'm actually filing a bond claim against the guy that I bought it from because he threatened me with a knife and refused to give me my money back, but it seems too much to add while typing the rest of this in. But he threatened me via text saying you where I lived in the red brick building so, I thought maybe he cut it off. The marks do look too clean for rodent damage. The first two pictures are of the plug, the next two are of a sensor that's under the driver's side wheel that I thought was worth asking about. The green wires lead up to a wire connection that has a black and pink wire and a black wire and I know the black and pink wire said that was for the crankshaft and one schematic I looked at and then I just included a picture of the top of the engine and the right passenger side because I had the wheel off too.
Was this
answer
helpful?
Yes
No
Wednesday, June 21st, 2023 AT 11:41 AM
Tiny
SMDUFNER
  • MEMBER
  • 7 POSTS
Yes, check engine lights been on.
Was this
answer
helpful?
Yes
No
Wednesday, June 21st, 2023 AT 11:42 AM
Tiny
SMDUFNER
  • MEMBER
  • 7 POSTS
No, I didn't end up changing it yet because I was going to try to test it first and I needed to be able to turn the key in the ignition I thought and to be honest with you I still can't find where the damn thing is. I think it's where I showed in two of the pictures but that has two green wires coming from it with no Stripes, but it leads up to the harness that has the black and pink one.
Was this
answer
helpful?
Yes
No
Wednesday, June 21st, 2023 AT 12:04 PM
Tiny
AL514
  • MECHANIC
  • 5,597 POSTS
Sorry for my delay, I had some computer issues, I've been looking for that 3 wire connector and am not coming across anything like that. Where was it under the vehicle? Under the engine area or was it further back? It difficult to tell the wire colors too because it's obviously been exposed to the elements for years and the colors fade over time. I think its Orange, Pink or Red with a white stripe, and black. Does that sound right, or do you think it's more red with a pink stripe?
I'm having a very difficult time seeing anything clearly on this computer right now, but I'll have things working better tomorrow. Sorry for the technical issues right now.
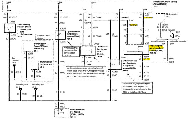
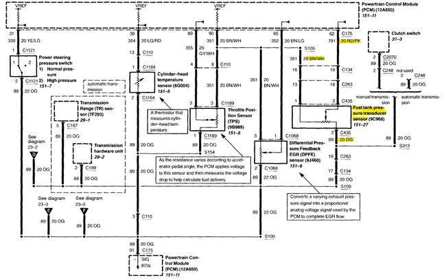
But the crank sensor and cam sensor are both 2 wire sensors, so I think the 3 wire is a sensor that uses a reference voltage, signal wire and a ground. If someone did cut it, and then pulled the connector off and just dropped it or threw it, it can be from anywhere. Take a look back near the gas tank area, there is a 3 wire fuel tank pressure sensor, the Evap canister components that purge vapors from the gas tank. It almost has the same colors as the Fuel tank pressure sensor, which should plug in on top of the gas tank, or are sometimes on the vapor hose coming from the gas tank. So, look around back there too,
This is the OEM diagram with the tank pressure sensor, the orange wire looks like a sensor ground wire. But I'll get back on this tomorrow when I can see better on this PC. Also look into the Ignition switch wiring.
Was this
answer
helpful?
Yes
No
Wednesday, June 21st, 2023 AT 7:05 PM
Tiny
AL514
  • MECHANIC
  • 5,597 POSTS
Have you had any success in finding those cut wires for that connector? Or getting the Ignition switch to turn?
Was this
answer
helpful?
Yes
No
Thursday, June 22nd, 2023 AT 3:09 PM

Please login or register to post a reply.