No spark? I've replaced the crank sensor

Tiny
PMARTIN237166
  • MEMBER
  • 1993 JEEP GRAND CHEROKEE
  • 4.0L
  • 6 CYL
  • 4WD
  • AUTOMATIC
  • 160,000 MILES
I've replaced the crank sensor and the complete distributor from a running jeep and coil. I have tried to change computer. Also, I left the original computer since it didn't work. Any advice and or wiring diagrams?
Tuesday, May 30th, 2023 AT 5:26 AM

1 Reply

Tiny
KEN L
  • MASTER CERTIFIED MECHANIC
  • 55,535 POSTS
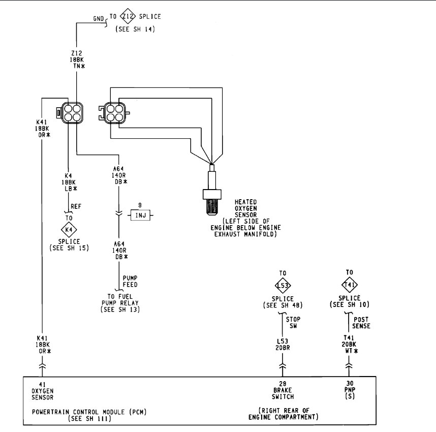
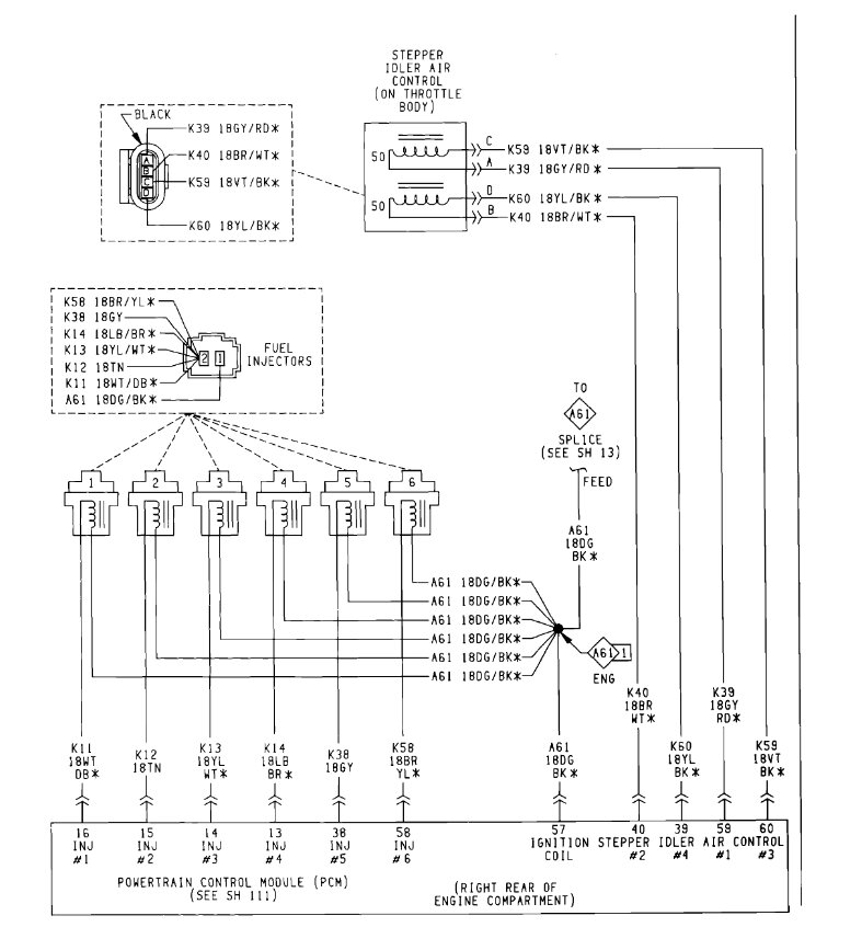
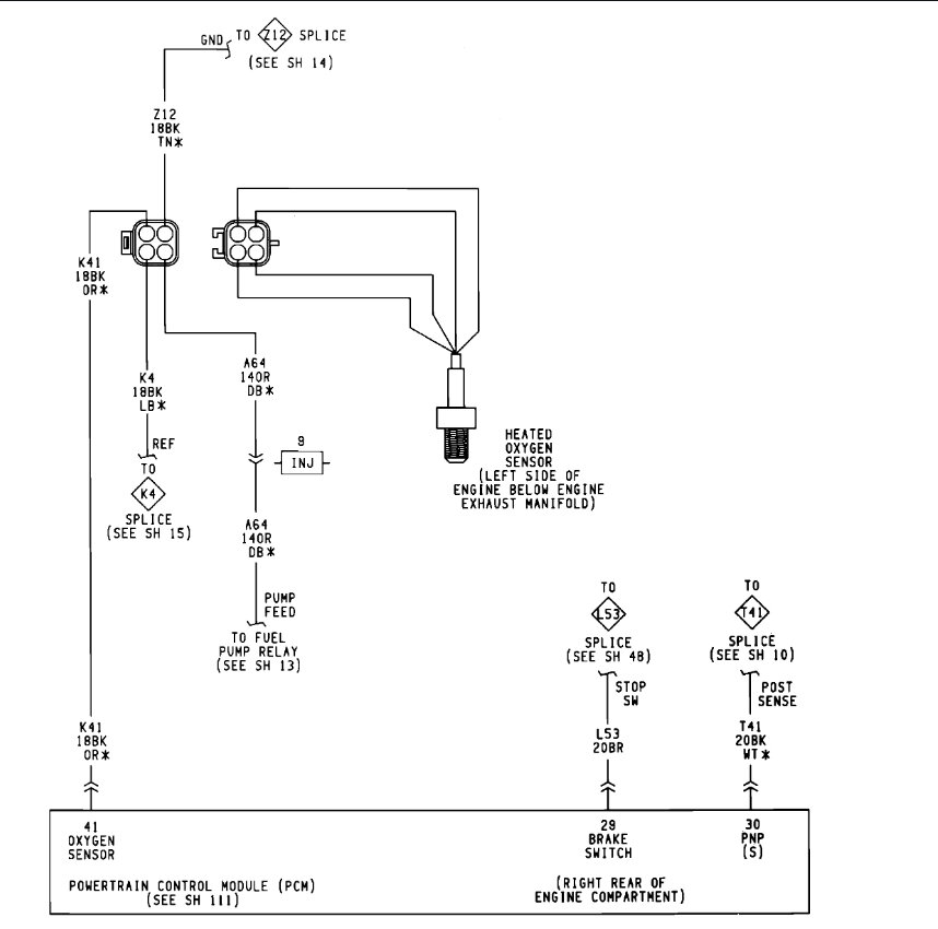
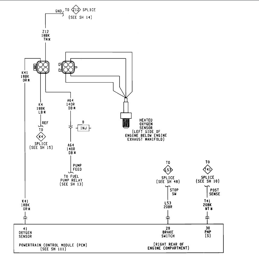
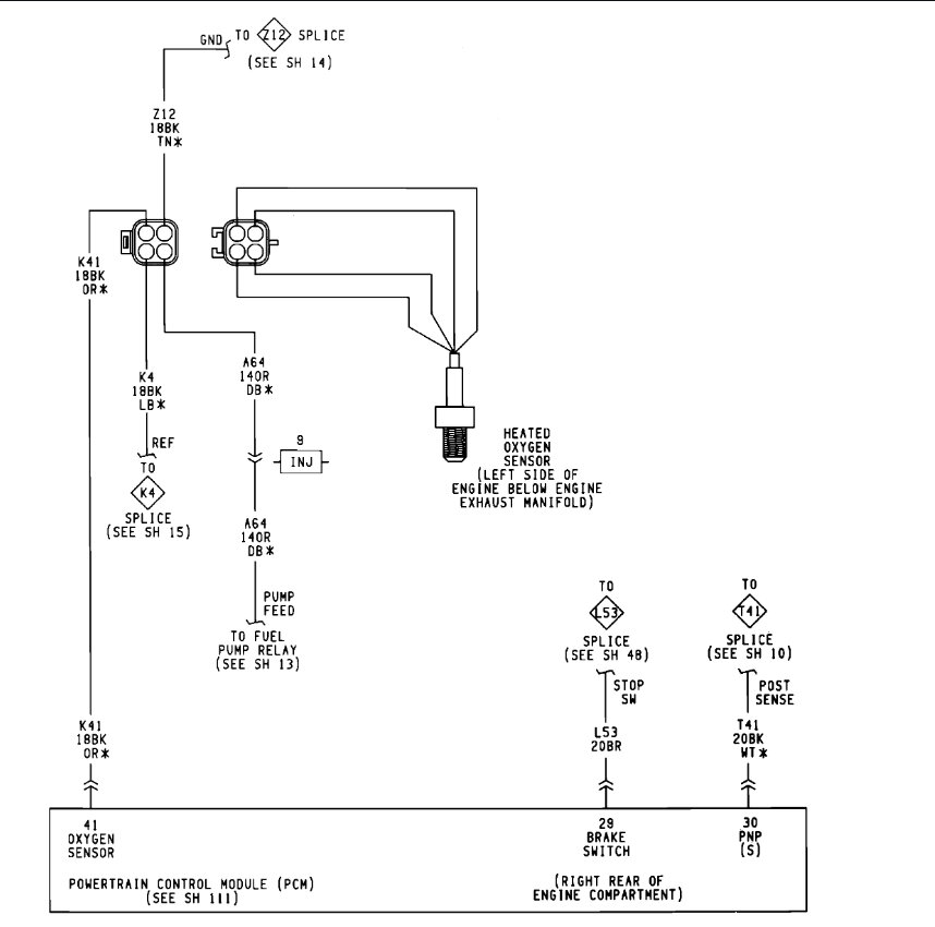
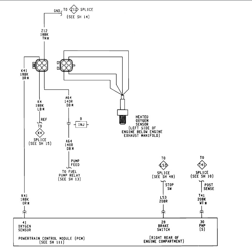
It sounds like the auto shutdown relay is bad here is the location of the relay and the engine and ignition wiring diagrams in the images below so you can see how the system works.

This guide may help as well:

https://www.2carpros.com/articles/how-to-test-an-ignition-system

NOTE: The Automatic Shutdown (ASD) relay is installed in the Power Distribution Center. Relay location is printed on the Power distribution Center cover.

REMOVAL
1. Remove the Power Distribution Center cover.

2. Remove the relay by lifting straight up.

INSTALLATION
1. Push the relay into the connector.

2. Install the relay cover.

Check out the images (below). Please let us know what happens.
Was this
answer
helpful?
Yes
No
Tuesday, May 30th, 2023 AT 6:07 PM

Please login or register to post a reply.