No sound from radio

Tiny
QS1LHALL
  • MEMBER
  • 2010 CADILLAC SRX
  • 3.0L
  • 6 CYL
  • 4WD
  • AUTOMATIC
  • 130,000 MILES
No sound in radio I changed the Bose amp still no sound.
Tuesday, January 11th, 2022 AT 4:46 PM

1 Reply

Tiny
KASEKENNY
  • MECHANIC
  • 18,907 POSTS
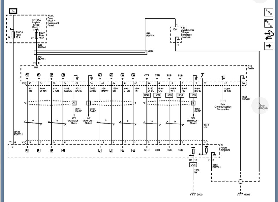
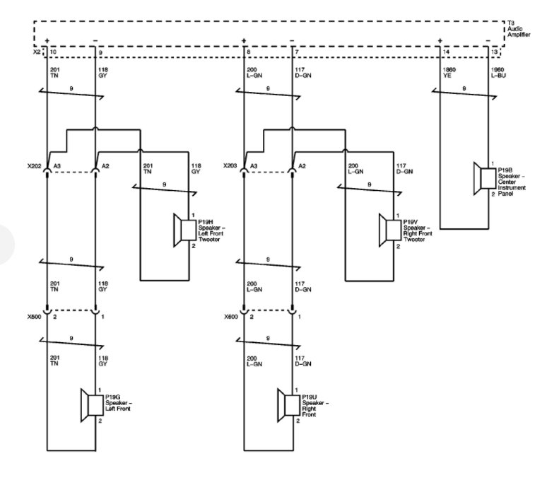
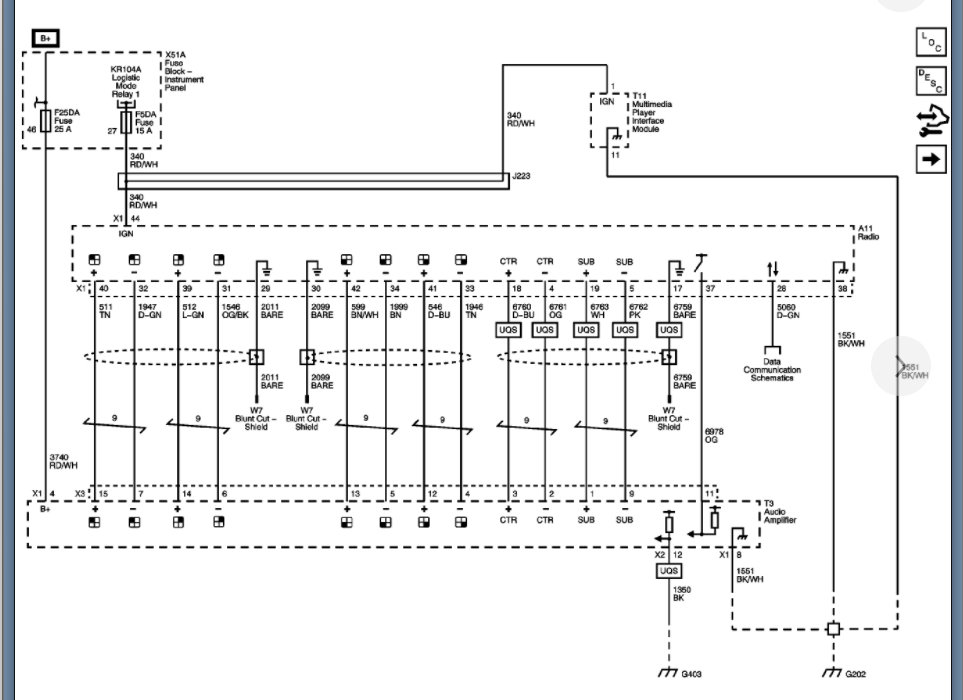
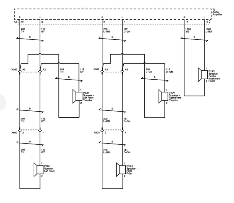
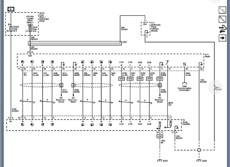
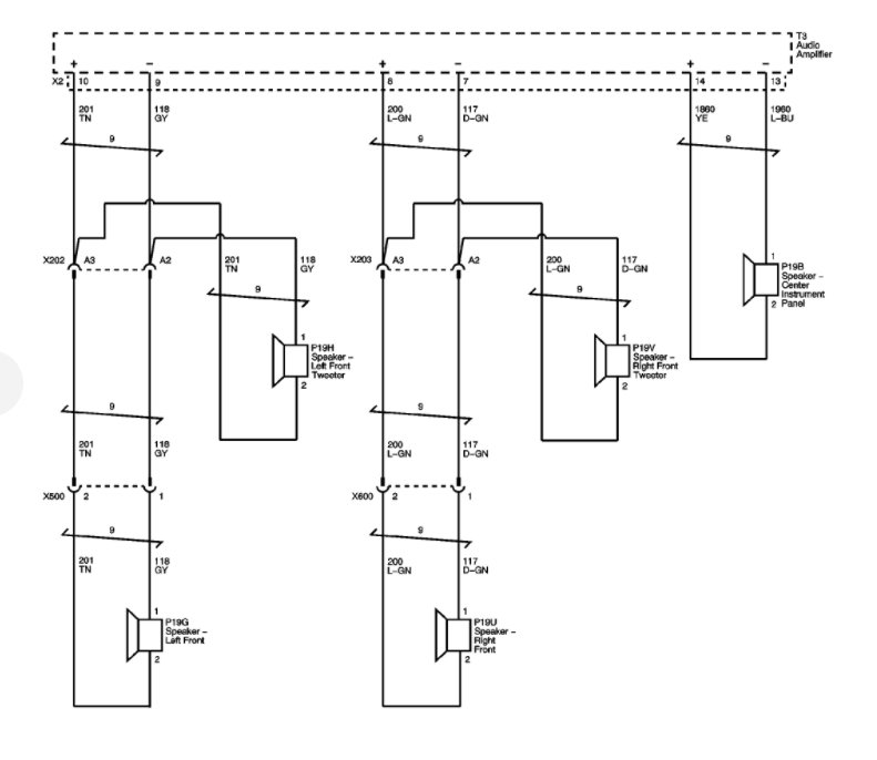
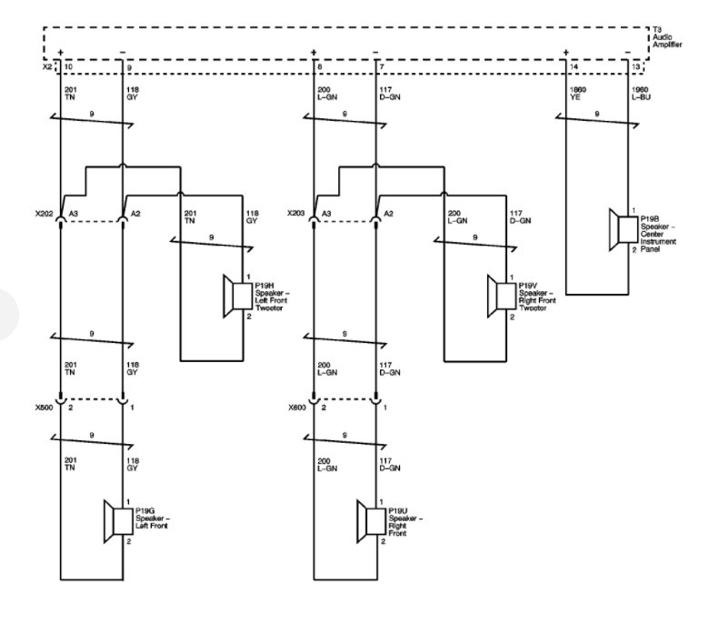
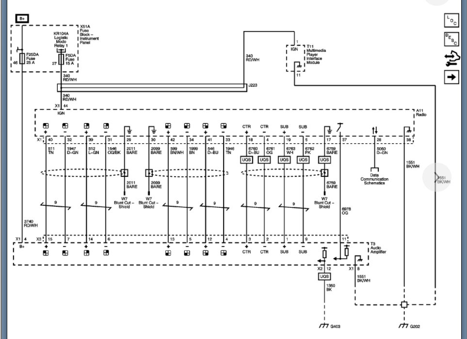
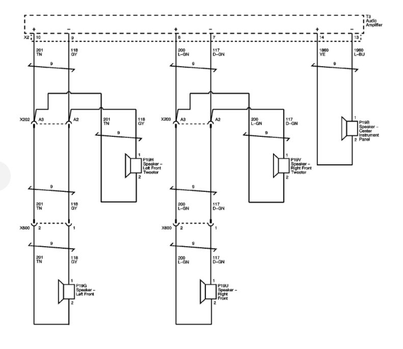
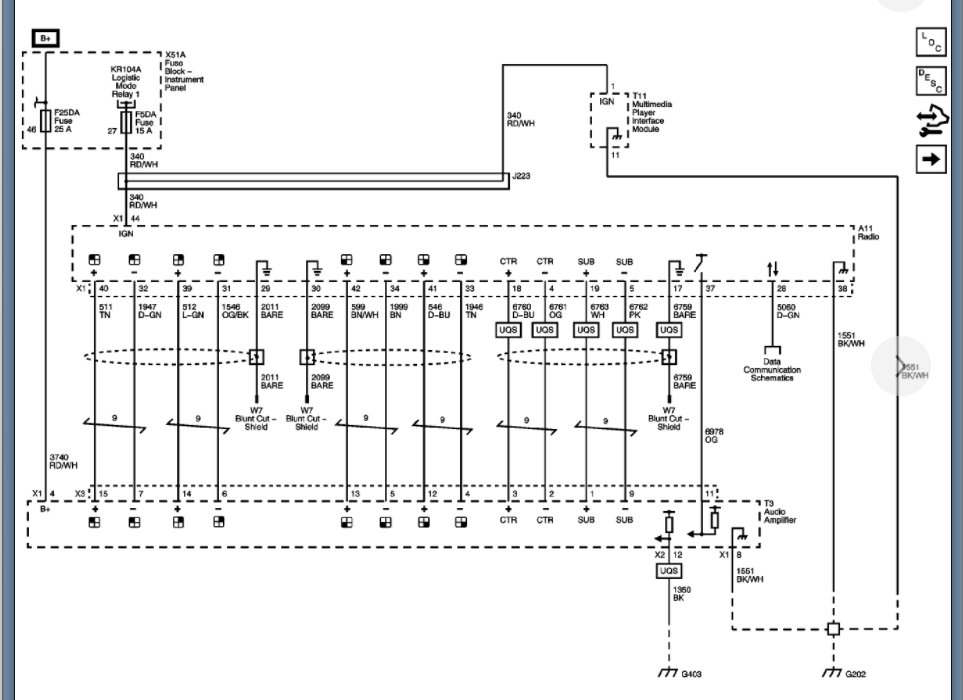
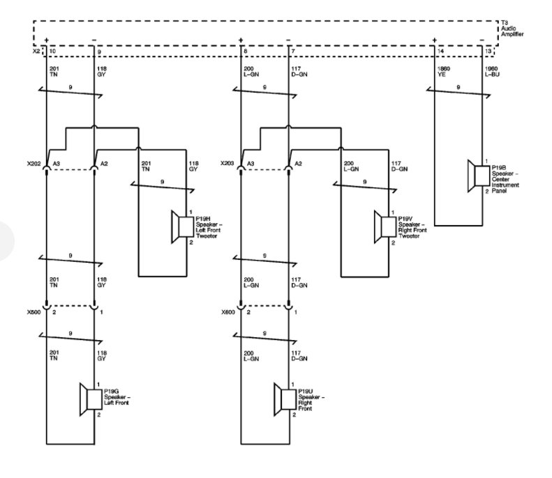
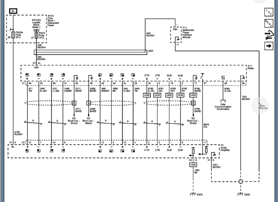
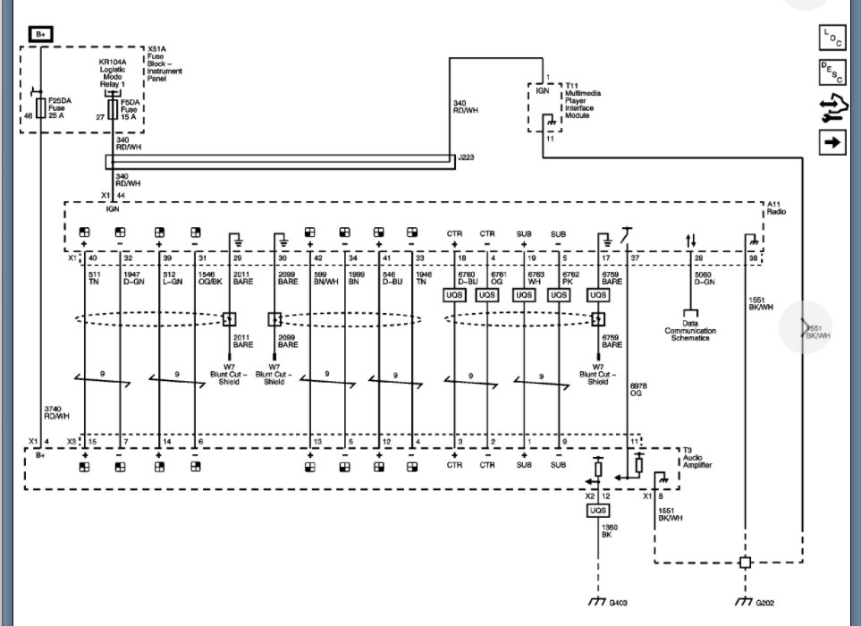
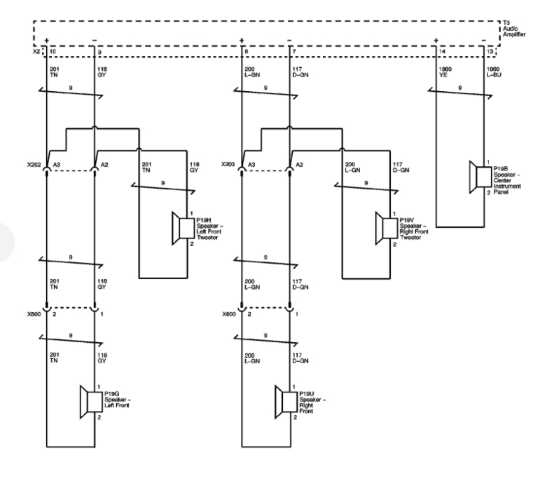
The most likely cause of this is the radio at this point if you have no sound from any speaker and you have already replaced the amp.

Basically, the radio sends the audio signal to the amp and then the amp sends the signal to the speakers.

So, we need to check the voltage going to the amp and find out if the radio is the issue.

https://www.2carpros.com/articles/how-to-check-wiring

I am attaching the testing below if you are not getting sound to one speaker so let's just pick one and confirm the radio is the issue.

Please see the testing below and we can go from there when you get your results.

Thanks
Was this
answer
helpful?
Yes
No
Wednesday, January 12th, 2022 AT 5:07 PM

Please login or register to post a reply.