Power Windows not working?

Tiny
LIDGER
  • MEMBER
  • 2015 CHEVROLET EXPRESS
  • 6.0L
  • V8
  • 2WD
  • AUTOMATIC
  • 40,000 MILES
Driver and Passenger power windows nonfunctional. Neither the driver nor passenger switch works.
I have replaced the driver door switch and CB2 in the fuse box under the driver seat.
Thursday, June 22nd, 2023 AT 3:35 PM

10 Replies

Tiny
JACOBANDNICKOLAS
  • MECHANIC
  • 110,194 POSTS
Hi,

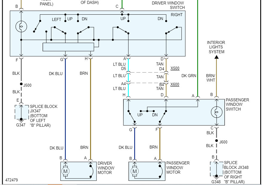
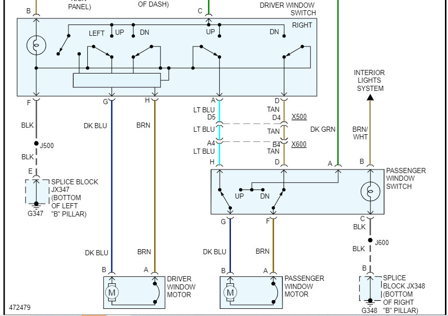
First, I attached the wiring schematic below so that you have a reference. The first thing I noticed is a relay, retained an accessory power relay. We need to check if that is working correctly.

Here is what I need you to do. First, note that in the schematic, each connector pin is numbered. On your relay, the pins will have the same numbers. I need you to check if power is present where pin 30 on the relay would attach to the box.

Do this and let me know.

Take care,

Joe

See pics below. Note: I had to cut the schematic in two, so it was readable. I did overlap the two so you can follow from one to the next.
Was this
answer
helpful?
Yes
No
Thursday, June 22nd, 2023 AT 10:59 PM
Tiny
LIDGER
  • MEMBER
  • 6 POSTS
Hi Joe!

Thank you for the feedback!

Is the RAP relay integrated into the BCM under the driver seat (non-replaceable)?

There are multiple sockets for the numerous vehicle plugs coming out of the BCM itself, but the fuse box looks like it's sitting on top of the BCM. Is that where the pin 30 is?
If I don't have the seat off to find pin 30, would probing one leg (hot side) of the relay socket for the 25amp relay give me the same results?
Was this
answer
helpful?
Yes
No
Friday, June 23rd, 2023 AT 5:10 AM
Tiny
LIDGER
  • MEMBER
  • 6 POSTS
I verified zero volts on the dark green line going into the driver and passenger switch. I tried to probe the relay under the seat and was unable (until I take the seat out).
I injected 12v to the dark green line on the drivers switch, and both windows are functional.
I do not see a fuse in either box for Power Windows, and "CB2" looks like a relay (does that have continuity just like a fuse?)
So, what does this tell me? Bad BCM? My next step was going to be to remove the seat, unplug everything and look for any corrosion. If that does not result in the windows working, then I need to find a BCM and a shop to flash it for me, correct?
Was this
answer
helpful?
Yes
No
Friday, June 23rd, 2023 AT 9:36 AM
Tiny
JACOBANDNICKOLAS
  • MECHANIC
  • 110,194 POSTS
Hi,

Don't you love how they make these vehicles? The need to remove a seat to check a relay is beyond frustrating.

As far as the issue is concerned, I have a feeling it is a wiring issue and the BCM. We need to check the relay circuit to see what is happening.

Take a look at this link, it explains how a relay works and how to test one:

https://www.2carpros.com/articles/how-to-check-an-electrical-relay-and-wiring-control-circuit

As far as the circuit breaker is concerned, yes it works just like a fuse. There should be power in and out from it. The only difference is it will reset itself if it trips.

Let me know what you find with the relay.

Take care,

Joe

Was this
answer
helpful?
Yes
No
Friday, June 23rd, 2023 AT 8:31 PM
Tiny
LIDGER
  • MEMBER
  • 6 POSTS
Hi Joe,

I appreciate the link. Once I get that seat out, I will dig in further. I just bought the vehicle and have a few things left to repair on it before I want to remove the seat. Going to be a few days.
Could the battery going completely dead have anything to do with possibly the BCM getting messed up? The previous owner stored the vehicle for some time, and let it sit without tending the battery. Just wondering if the low voltage may have had anything to do with it.
Is there a specific reset procedure for the BCM or do I just pull the battery and BCM and re-install? It's a "full" battery now, on a tender. Just wondering if I should "reset" the BCM.

Anyways, I'll be back in a few days after I wrap a few things up.

I appreciate all your feedback!
Was this
answer
helpful?
Yes
No
Saturday, June 24th, 2023 AT 4:51 AM
Tiny
JACOBANDNICKOLAS
  • MECHANIC
  • 110,194 POSTS
Hi,

Allowing the battery to drain can cause some temporary drivability issues, but it wouldn't do this.

As far as a reset, there really isn't anything like a reset. If you disconnect the battery, that is about the best you can do unless you have the programming to flash it.

If you want to, disconnect the battery and tie together the battery cables with a Zip tie. Allow it to sit for about 20 minutes like that. That will drain power from any of the capacitors and if it is going to reset, that would do it.

Take your time. I'll be here.

Take care,

Joe
Was this
answer
helpful?
Yes
No
Saturday, June 24th, 2023 AT 8:42 PM
Tiny
LIDGER
  • MEMBER
  • 6 POSTS
Hi Joe,

So, here's where I'm at:

I traced the Dk. Grn wire from the Driver side switch to the fuse box under the driver seat. I had continuity between the switch and fuse box. I checked the door boot, moved as many wires, open/closed doors, moved fuse box/BCM to make sure there were no intermittent connections/broken wires, and there were none. There is no voltage coming from the fusebox output to the Dk. Grn wire terminal. Confirmed zero voltage at CB2 as well.
Looking at the schematic, there is nothing else that Dk. Grn wire powers except the driver and passenger main pwr window switches? I don't know if there is anything else internal in the fuse box (MicroRelays?) Going on, but I think there may be. So, I jumped a fused 12v ign. Source to the Dk. Green wire and am good to go, for now. Not ideal, I get it, but if it's an issue internal to the box, and the only thing I'm providing power to is windows, I'm good until I absolutely have to replace something.
Was this
answer
helpful?
Yes
No
Monday, July 10th, 2023 AT 1:28 PM
Tiny
JACOBANDNICKOLAS
  • MECHANIC
  • 110,194 POSTS
Hi,

That works. As far as relays are concerned, the only one I see is the accessory relay. That needs to be completed for the circuit breaker to get power. You do have the power supply fused, correct?

Let me know. Also, thanks for the update. It's appreciated.

Joe
Was this
answer
helpful?
Yes
No
Monday, July 10th, 2023 AT 10:23 PM
Tiny
LIDGER
  • MEMBER
  • 6 POSTS
Yes, I did put an inline fuse on the power source for the jumper.
Was this
answer
helpful?
Yes
No
Tuesday, July 11th, 2023 AT 5:13 PM
Tiny
JACOBANDNICKOLAS
  • MECHANIC
  • 110,194 POSTS
Hi,

Thanks for the update and good job. Anytime there is something electrical, I want to make sure we have the circuit protected. We certainly don't need any fires. LOL

Regardless, take care of yourself, and feel free to come back anytime in the future.

Joe
Was this
answer
helpful?
Yes
No
Tuesday, July 11th, 2023 AT 7:49 PM

Please login or register to post a reply.