No power to window switches

Tiny
CHAD FINDLEY
  • MEMBER
  • 2004 FORD EXPLORER
  • 180,000 MILES
Visor got pulled down and light shorted out now windows, gas gauge, and radio don't work. Getting no power to switches and lots of fuses out. Please help
Tuesday, February 25th, 2020 AT 11:17 PM

1 Reply

Tiny
SCGRANTURISMO
  • MECHANIC
  • 4,897 POSTS
Hello,

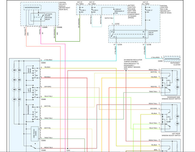
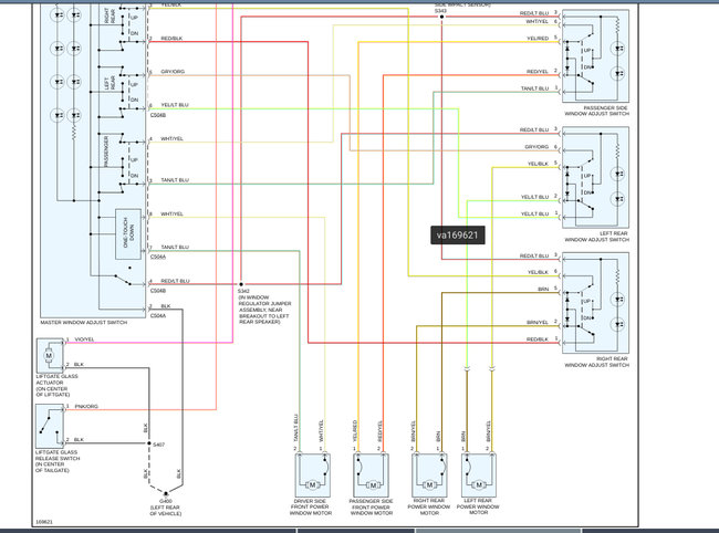
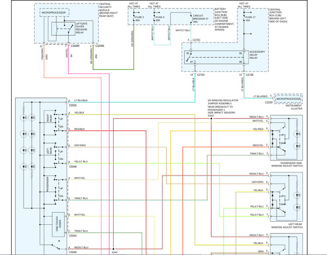
Okay, so lets take these one at a time and for each separate system you will have to ask a new question. We have to do it this way for other people who are looking up a specific thread like windows not working that have the same vehicle as yours. Okay, so you want to check fuse 6[60A] of the battery junction box and fuse 17[15A] of the central junction box. In the diagrams down below I have included the power window circuit wiring diagram and the location, layout, and callout for both of the fuse boxes for your vehicle. Here is a link explaining how to test a fuse below as well:

https://www.2carpros.com/articles/how-to-check-a-car-fuse

Please go through these guides and get back to us with what you find out.

Thanks,
Alex
2CarPros
Was this
answer
helpful?
Yes
No
Tuesday, February 25th, 2020 AT 11:55 PM

Please login or register to post a reply.