No power to dash lights or gauges

2001 MERCEDES BENZ ML320
150,000 MILES • 3.2L • 6 CYL • 4WD • AUTOMATIC
Avatar
PCLANG
  • MEMBER
  • 1 POST
I upgraded dash lights with LED bulbs everything was fine. Then while driving all went dark no dials either.
Jul 17, 2020 at 8:04 AM
Repair Safety Notice: This information is for general instructional purposes only. Vehicle repair can be dangerous. Verify all information, follow manufacturer service procedures, use proper tools and safety equipment, and consult a qualified repair shop when needed.
Advertisement
Avatar
JACOBANDNICKOLAS
  • CAR REPAIR CONTRIBUTOR
  • 110,190 POSTS
Hi,

That is a tough one to answer simply I'm not sure what was done with the upgrade. Can you tell me what was changed, how it was done, or anything you can think of that may point me in the right direction? Also, have you confirmed that fuses are all good?

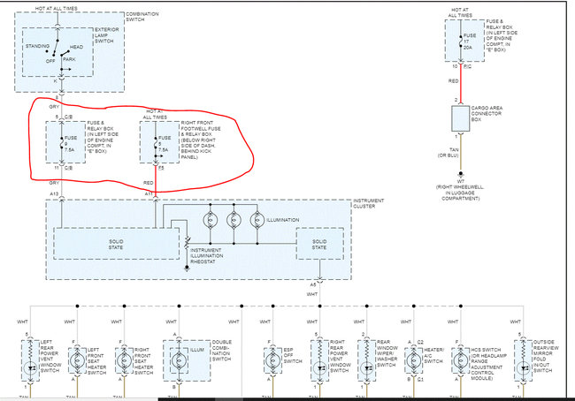
I attached a pic of the wiring schematic to the instrument panel and circled two fuses. Please check them if you already haven't. In addition to checking the fuse, make sure there is power at the fuse. Here is a link that explains how that is done:

https://www.2carpros.com/articles/how-to-check-a-car-fuse

Let me know what you find.

Joe

Jul 17, 2020 at 1:41 PM
Advertisement