Tuesday, May 28th, 2019 AT 5:51 AM
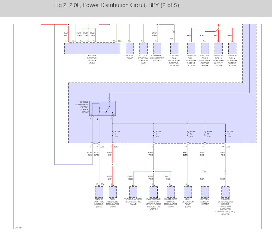
Need a diagram for all 4 fuse box's, have manual but charting is all there or correct. All fuses have power but can't see dash lights, won't start/crank, windows will not work, top will not go down but sunroof will, and trunk and the gas tank buttons not working.













