Transmission will not go into overdrive

Tiny
ORTH
  • MEMBER
  • 1994 SATURN SL2
  • 1.9L
  • 4 CYL
  • 2WD
  • AUTOMATIC
  • 120 MILES
Started at 120 and I now have 165. Transmission works fine except it won't go into overdrive. Engine light comes on upon the computer realizing it won't shift into overdrive. Analysis of code says solenoid. Qualified repair $400.00 to $500.00. Sure would like to fix myself but could use a how to do guide.
Monday, February 17th, 2020 AT 7:30 PM

8 Replies

Tiny
JACOBANDNICKOLAS
  • MECHANIC
  • 110,192 POSTS
Hi,

I would be happy to help. Can you provide the code that was found so I know exactly what solenoid needs replaced? I don't want to misdirect you.

Let me know.

Joe
Was this
answer
helpful?
Yes
No
Monday, February 17th, 2020 AT 7:37 PM
Tiny
ORTH
  • MEMBER
  • 5 POSTS
I can get a replacement valve body with five solenoids for $145.00. That's probably the best/feasible route to go. How about a plan/way to replace the v b while the transmission is in the car?
Was this
answer
helpful?
Yes
No
Monday, February 17th, 2020 AT 8:28 PM
Tiny
JACOBANDNICKOLAS
  • MECHANIC
  • 110,192 POSTS
Here are the directions for removal and replacement. The attached pics correlate with the directions.

________________________

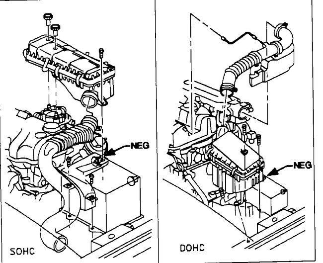
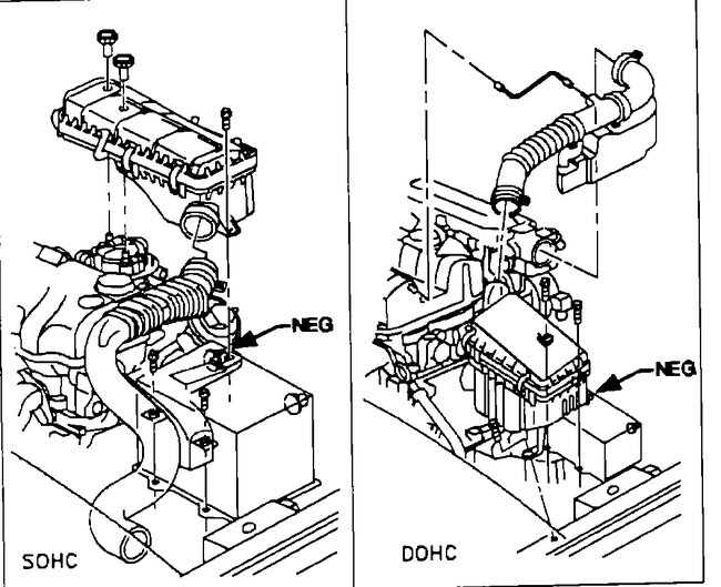
1994 Saturn Sedan L4-1.9L DOHC VIN 7
Valve Body Removal
Vehicle Transmission and Drivetrain Automatic Transmission/Transaxle Valve Body Service and Repair Procedures Valve Body Removal
VALVE BODY REMOVAL
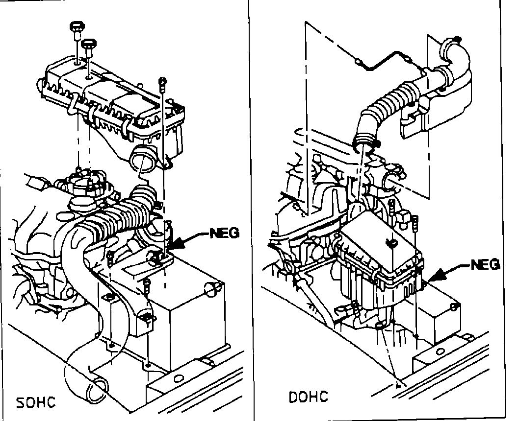
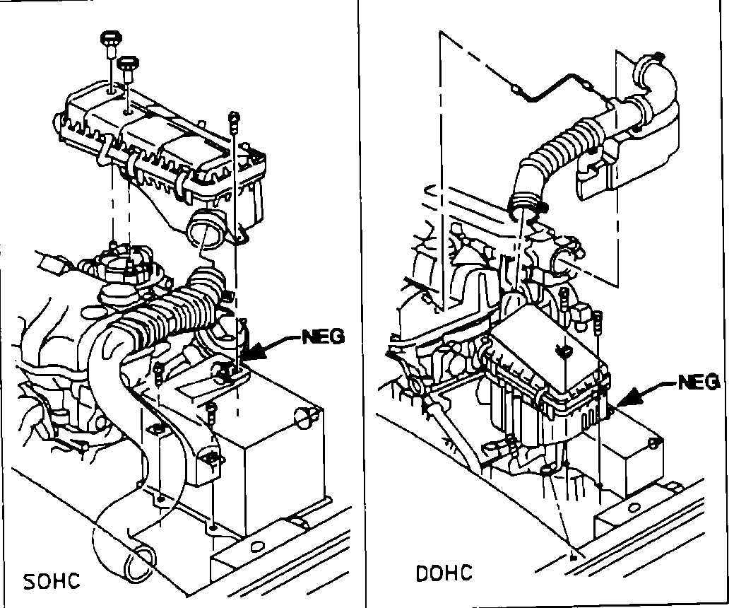
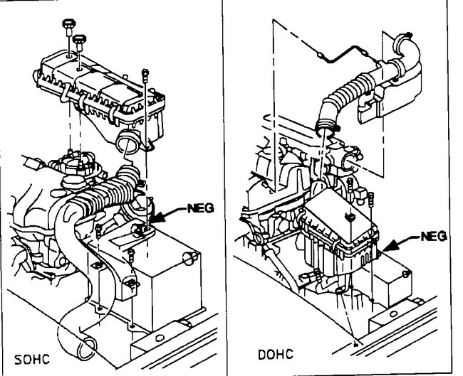
Air Induction Tubes

pic 1

Air Induction Removal

Battery Compartment

pic 2

Battery Removal

Battery Tray Removal

pic 3

Battery Tray Removal

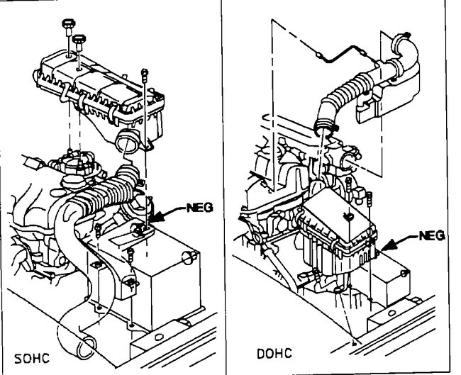
Transaxle Connectors

pic 4

Transaxle Connector

Valve body Cover

pic 5

Valve Body Cover

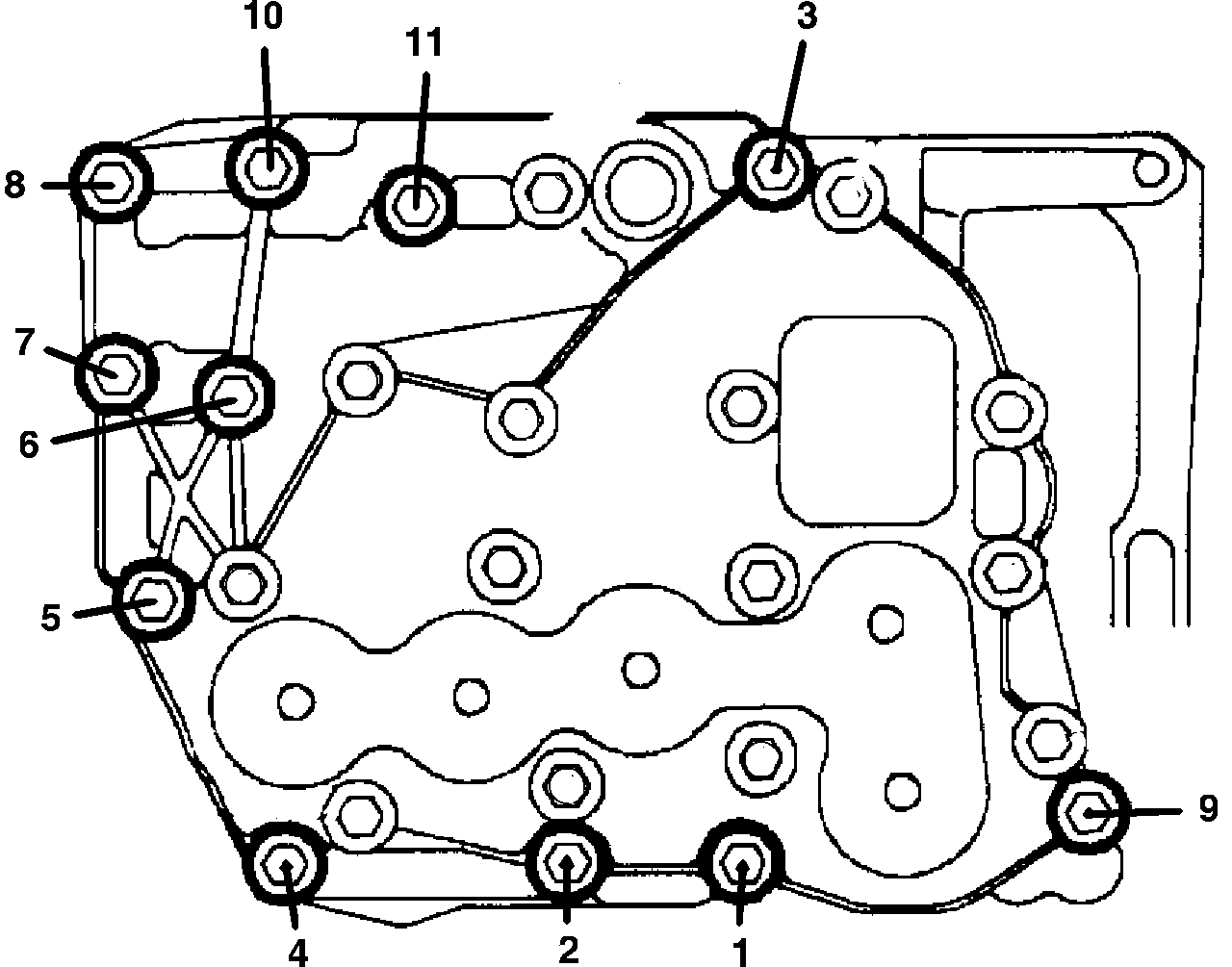
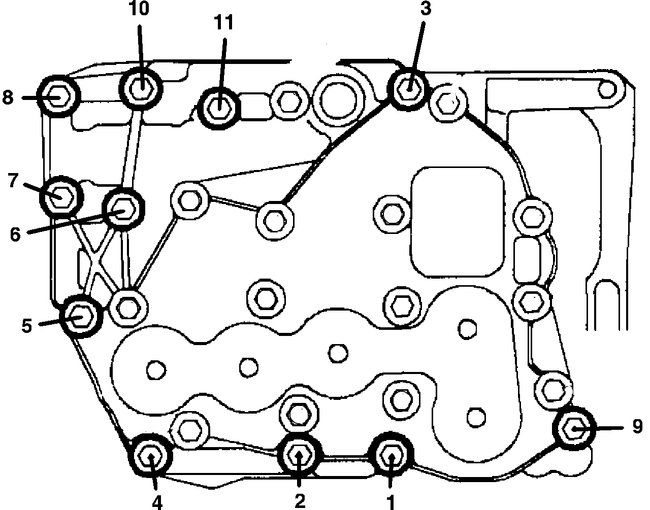
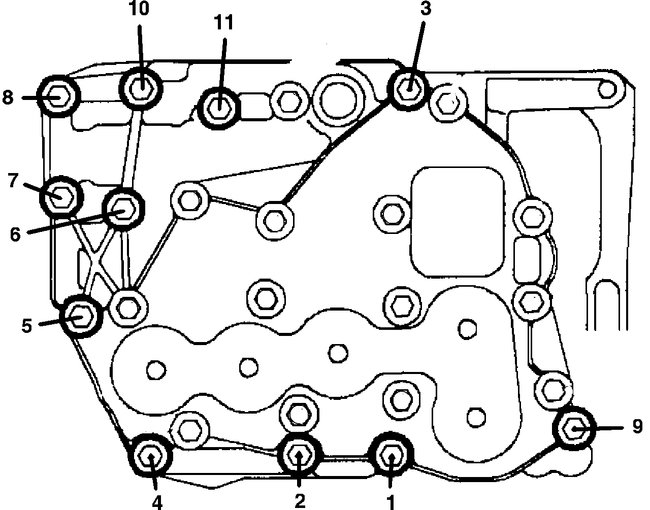
Valve Body Bolts

pic 6

Valve Body Bolts - Do Not Remove

_________________________________________________________________________

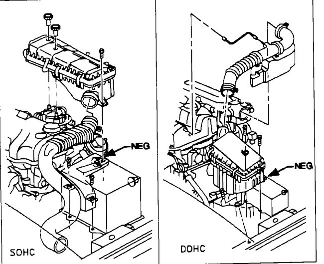
1994 Saturn Sedan L4-1.9L DOHC VIN 7
Valve Body Installation
Vehicle Transmission and Drivetrain Automatic Transmission/Transaxle Valve Body Service and Repair Procedures Valve Body Installation
VALVE BODY INSTALLATION
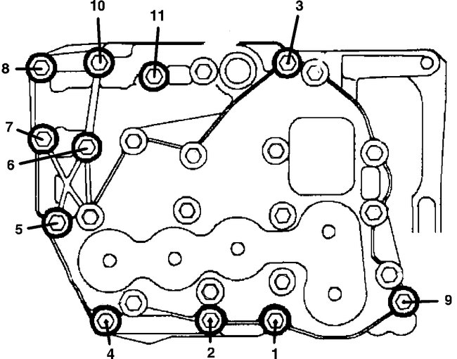
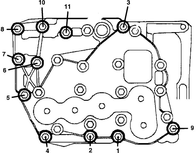
Tightening Sequence

pic 7

Tightening Sequence

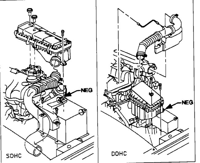
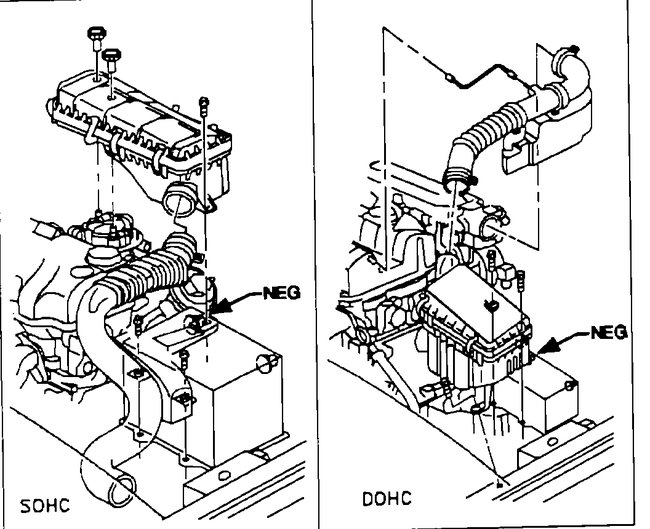
Air Induction Tubes

pic 8

Air Induction Installation

Battery Compartment

pic 9

Battery Installation

Battery Tray Removal

pic 10

Battery Tray Installation

Transaxle Connectors

pic 11

Transaxle Connector

Valve body Cover

pic 12

Valve Body Cover

1. Orient the manual valve to the manual link with the flat or notch on the manual valve facing up.

IMPORTANT: There was a change to the manual valve links in 1994. The link changes from a stamped form to a one piece wire form link. The end of the link that attaches to the manual valve was also made thicker. Care should be used to ensure that the correct link is used. The two links are not interchangeable.

2. Lower valve body and insert manual link into manual valve.

IMPORTANT: The valve body-to-case bolts must be placed in the valve body prior to installation.

3. Install and finger tighten valve body-to-case bolts first. This procedure must be followed to assure valve body is properly aligned to the case.

NOTICE: Clean and lubricate fasteners with ATF fluid. Wipe off excess fluid and install.

4. Torque valve body-to-case bolts using torque sequence shown in the illustration.

Torque: 11 Nm (97 in lbs)

NOTICE: Over-tightening bolts can cause valves to bind.

5. Clean valve body cover gasket surface with carburetor cleaner or equivalent, applied with a shop towel.

6. Set valve body cover gasket in place and instal valve body cover.

7. Torque valve body cover bolts using torque sequence.

Torque: 10 Nm (88 in lbs)

8. Install and torque master cylinder-to-booster nuts, if required.

Torque: 27 Nm (20 ft lbs).

9. Connect transaxle connector.

10. Torque transaxle connector bolt.

Torque: 3 Nm (27 in lbs).

NOTICE: Do not over-tighten or damage to the connector plate may occur.

11. Install battery tray.

12. Torque battery tray bolts.

Torque: 10 Nm (89 in lbs).

IMPORTANT: Two bolts are located in the fender well.

13. Install battery.

14. Install battery shield.

15. Torque battery shield bolts.

Torque: 9 Nm (80 in lbs).

16. Install air induction box.

17. Connect battery terminals

IMPORTANT: It will be necessary to reset the transaxle adaptives before driving vehicle. See: Automatic Transmission/Transaxle > Programming and Relearning > Resetting Adaptive Parameters

_____________________________________

As far as the adaptive parameter relearn, the vehicle will need driven for the PCM to relearn everything. So, expect some strange shift patterns until it completes the cycle.

I hope this helps. Feel free to let me know if you have other questions.

Take care,
Joe
Was this
answer
helpful?
Yes
No
Monday, February 17th, 2020 AT 8:43 PM
Tiny
ORTH
  • MEMBER
  • 5 POSTS
Does it make a difference regarding the drive link if I'm replacing the whole valve body?
Is there a picture showing the orientation or should I just note how it came apart/off? And thanks for not bothering with pictures of reinstall of battery and air cleaner parts. I see 7 pictures correct? N last for now, am I looking at the top of the transmission or from underneath? If I can do it from on top, should b a piece of cake. One more when you say don't remove bolts on the v b because I'll be switching them out or do you mean keep the same location when switching? Sorry I'm a little nervous but willing.
Was this
answer
helpful?
Yes
No
Tuesday, February 18th, 2020 AT 12:00 PM
Tiny
JACOBANDNICKOLAS
  • MECHANIC
  • 110,192 POSTS
I have no idea why I missed these pictures. Sorry about that. As far as access, it's from the top. That's why the battery box has to come out. And the bolt not to remove, If I recall those hold the valve body together and don't mount it to the housing. It has been awhile since I had one of these apart. If you run into trouble, let me know and I'll try my best to help from here. If you do run into trouble, if possible, upload pictures of where you are having trouble. It will help me.

Let me know if this helps.

Take care,
Joe
Was this
answer
helpful?
Yes
No
+1
Tuesday, February 18th, 2020 AT 7:33 PM
Tiny
ORTH
  • MEMBER
  • 5 POSTS
Thanks for all the info. I've watched a couple videos seeing the rnr. Normally I wouldn't dream of trying this but I can't help but give it a good try.
Was this
answer
helpful?
Yes
No
Tuesday, February 18th, 2020 AT 9:16 PM
Tiny
ORTH
  • MEMBER
  • 5 POSTS
I found the slip when I had the lite dx. Code 25 TCC solenoid. Verify please and give me your opinion. I've put some 45,000 on the transmission since first lite. It works fine except for the over drive in-op. Fluid looks smells normal. Any reasonable place to get gaskets there spendy.
Was this
answer
helpful?
Yes
No
Wednesday, February 19th, 2020 AT 4:16 PM
Tiny
JACOBANDNICKOLAS
  • MECHANIC
  • 110,192 POSTS
Hi,

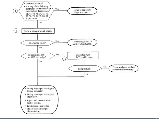
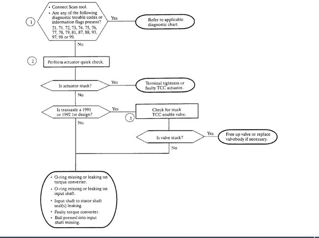
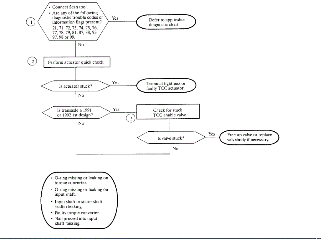
This code is specific to the TCC. Since it is the only code, I suspect either the actuator is bad or there is a bad o-ring at some point allowing pressure by bypass. The best advice I can give you is to check the TCC unit. I hope you understand that there are a few different things that can cause the code. I don't want you to replace parts just to find it didn't fix the problem. Testing does require special scanner. The solenoid in located in the transmission valve body. If you look at pic 1, I attached a flow chart for testing. Pic 2 shows the TCC solenoid.

_______________________________

Pic 3 is a schematic of the system related to the TCC. Here is info related to the code:

_______________________

NO TCC
When TCC is commanded On, the comparison of engine speed to turbine speed is monitored to assure TCC is On. When TCC is On the engine speed and turbine speed are equal. TCC is applied by grounding circuit 422.

DTC PARAMETERS
DTC 25 is set when the PCM has detected the following conditions for more than 7.5 seconds twice per ignition cycle.
Trans oil temperature above 20°C (68°F).
Gear selected is 2nd, 3rd, or 4th.
No engine or turbine speed codes or signal noise.
Engine speed is greater than 908 rpm.
Turbine speed is greater than 224 rpm.
TCC has been commanded on for more than five seconds and there has been no gear change.
Speed difference across torque converter is greater than 280 rpm.

TEST DESCRIPTION
Numbered steps below refer to numbered steps on chart.
1. Check for diagnostic trouble codes/information flags 21, 71, 72, 73, 74, 75, 76, 77, 78, 79, 81, 87, 88, 93, 97, 98, or 99. They must be eliminated first as a possible cause of DTC 25.
2. Check actuator operation. Use actuator quick check. The actuator quick test will Pulse Width Modulate (PWM) the actuators at a set rate. Listen and compare the noise of TCC gear actuator to that of other actuators. The noise of all should be similar.
3. Other possibilities for DTC 25 to set:
Internal leakage in the TCC apply circuit.
Possible low line pressure.
Converter charge valve stuck causing TCC apply pressure to be exhausted to lube.
Converter limiting valve stuck open.
Missing or damaged torque converter-input shaft O-ring.

DIAGNOSTIC AIDS
When the PCM detects a fault in the circuit (open, ground, short), the PCM will open the circuit internally to protect the circuit.
This DTC may be caused by a poor electrical connection at either the PCM, actuator connector plate or Underhood Junction Block (UHJB) terminals. Wiggling connectors while performing an actuator quick test may help isolate the problem area.
Due to the clutch priority valve, this DTC will be set when 2nd, 3rd or 4th gear is determined to be stuck on.

TCC Apply:
Engine temperature above 20°C (68°F).
Vehicle speed above 26 km/h (16 mph).
Transaxle temperature above a given value in relation to intake air temperature sensor (IAT) value.

TCC Release:
Low engine speed down shift (i.E, light throttle, or steady) throttle with load increase.
Low end of 3rd gear speed range, brake on = TCC off.
Fast deceleration, i.E, brake lock on ice = TCC off, gear = neutral.

____________________________

I wish I could offer more. Also, I'm not sure where you are located. Are you having trouble finding a gasket?

Let me know.
Joe
Was this
answer
helpful?
Yes
No
Wednesday, February 19th, 2020 AT 8:23 PM

Please login or register to post a reply.