Steering wheel and console lights not working?

Tiny
LIONELL8732
  • MEMBER
  • 2009 NISSAN MURANO
  • 3.5L
  • V6
  • 4WD
  • AUTOMATIC
  • 185,000 MILES
Steering wheel and console not lighting just dark. I need some help trying to figure out what fuses I need to replace.
Thursday, March 7th, 2024 AT 8:10 PM

4 Replies

Tiny
BORIS K
  • MECHANIC
  • 836 POSTS
Hello,

Did you install anything new to the vehicle?

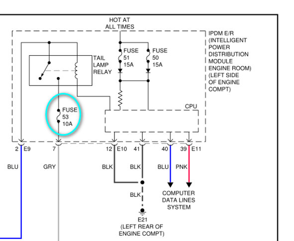
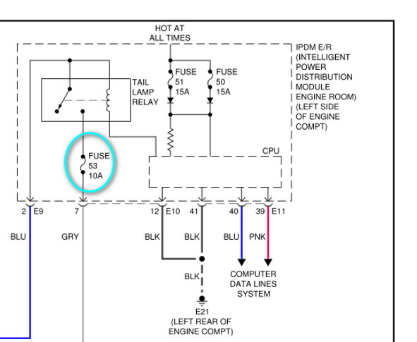
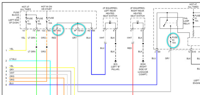
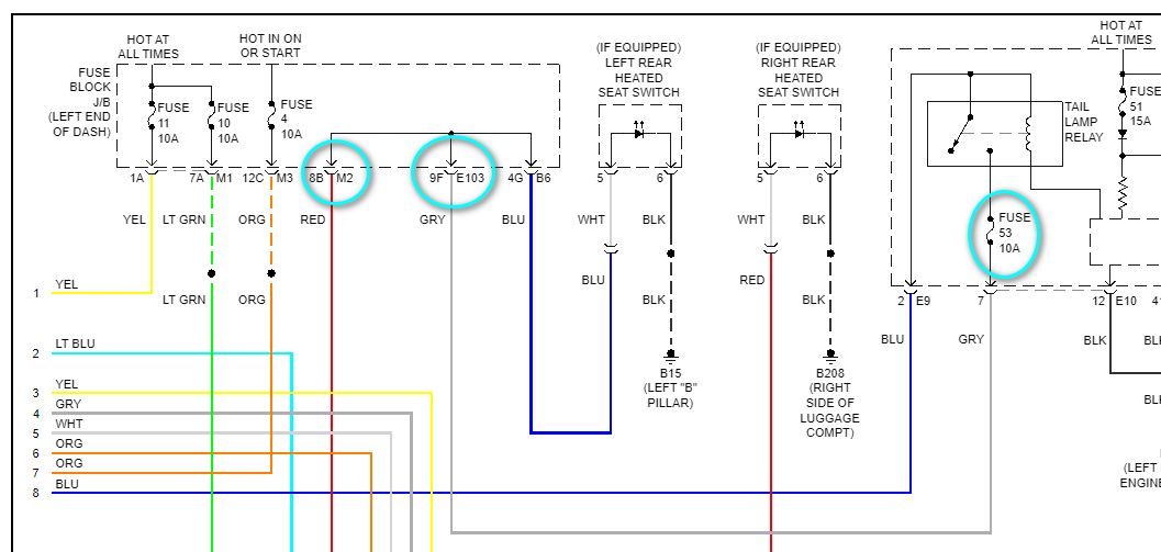
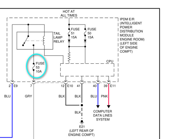
Suggest to first check fuse F53(10A) in the IPDM, Intelligent Power Distribution Module, in the left side of engine compartment.

Also check to see if the taillights are working.

How to check fuse:
https://www.2carpros.com/articles/how-to-check-a-car-fuse

Cheers, Boris
Was this
answer
helpful?
Yes
No
Friday, March 8th, 2024 AT 3:03 AM
Tiny
LIONELL8732
  • MEMBER
  • 149 POSTS
No, we just got the car.
Was this
answer
helpful?
Yes
No
Friday, March 8th, 2024 AT 8:50 AM
Tiny
LIONELL8732
  • MEMBER
  • 149 POSTS
Everything is working but it's still not lighting up. What's next?
Was this
answer
helpful?
Yes
No
Friday, March 8th, 2024 AT 3:40 PM
Tiny
BORIS K
  • MECHANIC
  • 836 POSTS
Hello,

Is fuse F53(10A) in order?

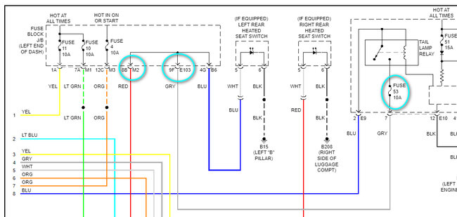
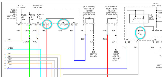
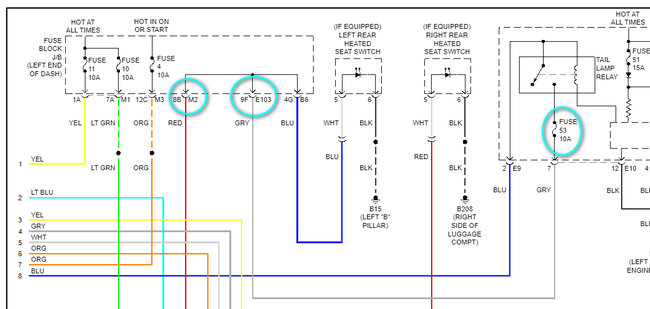
Suggest to next check if you have 12V supply at red wire, pin 23, at the vehicle side of the steering wheel clock spring/spiral cable. See image below.

This will prove if we have a 12V supply issue or a ground issue on the blue wire.
It is best to conduct a test with the connector unplugged.

You can use a test light or a voltmeter.

How to use:
https://www.2carpros.com/articles/how-to-use-a-test-light-circuit-tester
and
https://www.2carpros.com/articles/how-to-use-a-voltmeter

Also check for 12V supply from fuse F53 to the instrument panel junction block, see image 2 below.

The grey wire at pin 9F supplies 12V in and pin 8B, red wire, outputs the 12V to different switches such as the red wire at the steering wheel clock spring/spiral cable.

Cheers, Boris
Was this
answer
helpful?
Yes
No
Monday, March 11th, 2024 AT 5:26 AM

Please login or register to post a reply.