Horn not working?

Tiny
BRYANT.ARLT
  • MEMBER
  • 2013 GMC SIERRA
  • 5.3L
  • V8
  • 2WD
  • AUTOMATIC
  • 118,000 MILES
I have no horn from steering wheel or the key fob.
Tuesday, July 4th, 2023 AT 1:31 PM

1 Reply

Tiny
JACOBANDNICKOLAS
  • MECHANIC
  • 110,194 POSTS
Hi,

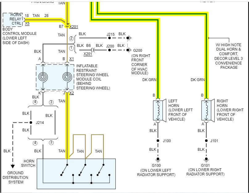
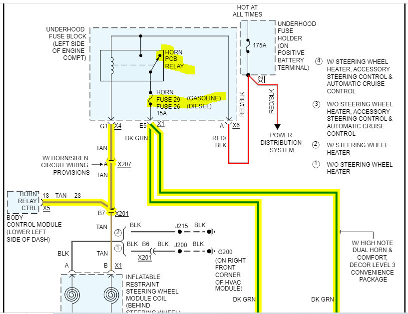
First, I attached the wiring schematic for the horn circuit below so that you have a reference. Here is what I need you to do.

First, confirm there is power in and out of fuse 29 in the under-hood fuse box. If there is, there is a horn relay; however, it isn't a traditional relay. If you look at the schematic, it says PCB. That stands for printed circuit board. It is not serviceable. It is integral to the fuse box.

Check the fuse and let me know what you find. Also, here is a link you may find helpful:

https://www.2carpros.com/articles/how-to-check-a-car-fuse

Let me know what you find or if you have questions.

Take care,

joe

See pics below.
Was this
answer
helpful?
Yes
No
Tuesday, July 4th, 2023 AT 11:10 PM

Please login or register to post a reply.