No crank no start?

Tiny
MVANN74
  • MEMBER
  • 2011 KIA FORTE
  • 2.4L
  • 4 CYL
  • 2WD
  • AUTOMATIC
  • 124,876 MILES
The car listed above is a coupe with a no start no crank condition. When I turn the key to the position all dash light lights up. When I turn to start, nothing. No clicks no nothing. Battery is good. I was thinking starter bit when I tried to jump it with a jumper wire and found out there's no power to starter relay. Another thing is the blower motor does not work and headlights do not come on. My next step is to check 125-amp alternator fuse. But with test light it has power. Eliminated usual suspects bad relay, battery. Could it be the ignition switch?
And why is there no power to starter relay? Could it be the neutral safety switch? At a loss. Please help.
Tuesday, November 22nd, 2022 AT 4:56 PM

1 Reply

Tiny
JACOBANDNICKOLAS
  • MECHANIC
  • 110,192 POSTS
Hi,

It could be related to the neutral safety switch. When you shift the gears, does the indicator indicate the correct gear? Will it start in neutral?

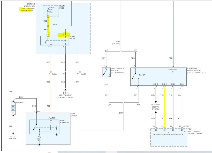
I attached the wiring schematic below of the starter circuit. You indicated there is no power to the starter relay. Take a look below and let me know which pin you checked. Also, if it was pin 1 in the picture, have you confirmed the ignition 2 fuse is good in the under-hood fuse box?

Let me know. Also, note that pin 1 in the schematic has power at all times, so confirm that. Pin 2 should have power when the vehicle is in park or neutral and the ignition key is in the start position. Check that as well.

Additionally, there are two other fuses to check. The start fuse is in the under-dash fuse box and the SNSR fuse which is in the under-hood box.

When you check the fuses, make sure they are good first. If they are, then confirm there is power to and from them.

Here is a link you may find helpful:

https://www.2carpros.com/articles/how-to-check-a-car-fuse

Let me know what you find or if you have questions.

Take care,

Joe
Was this
answer
helpful?
Yes
No
Tuesday, November 22nd, 2022 AT 9:30 PM

Please login or register to post a reply.