When I turn the key there is nothing, no crank, no start, no fuel pump?

Tiny
AL514
  • MECHANIC
  • 5,590 POSTS
This is the Maxifuse location listed.
Was this
answer
helpful?
Yes
No
Saturday, October 5th, 2024 AT 5:28 PM
Tiny
AL514
  • MECHANIC
  • 5,590 POSTS
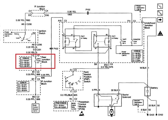
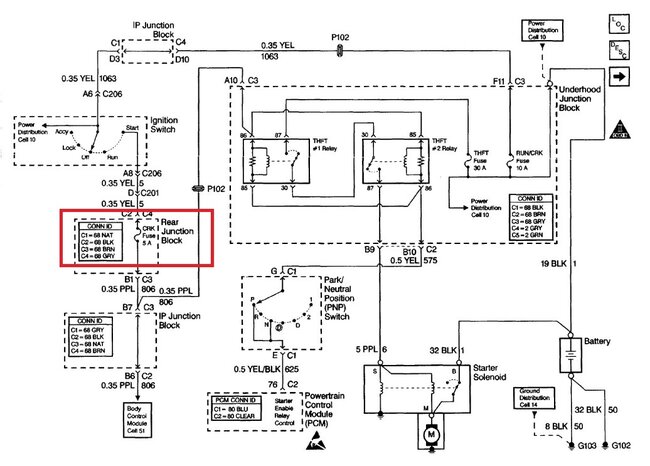
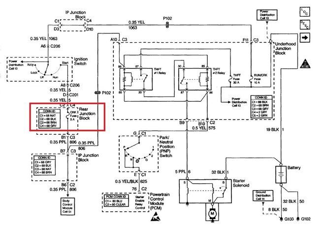
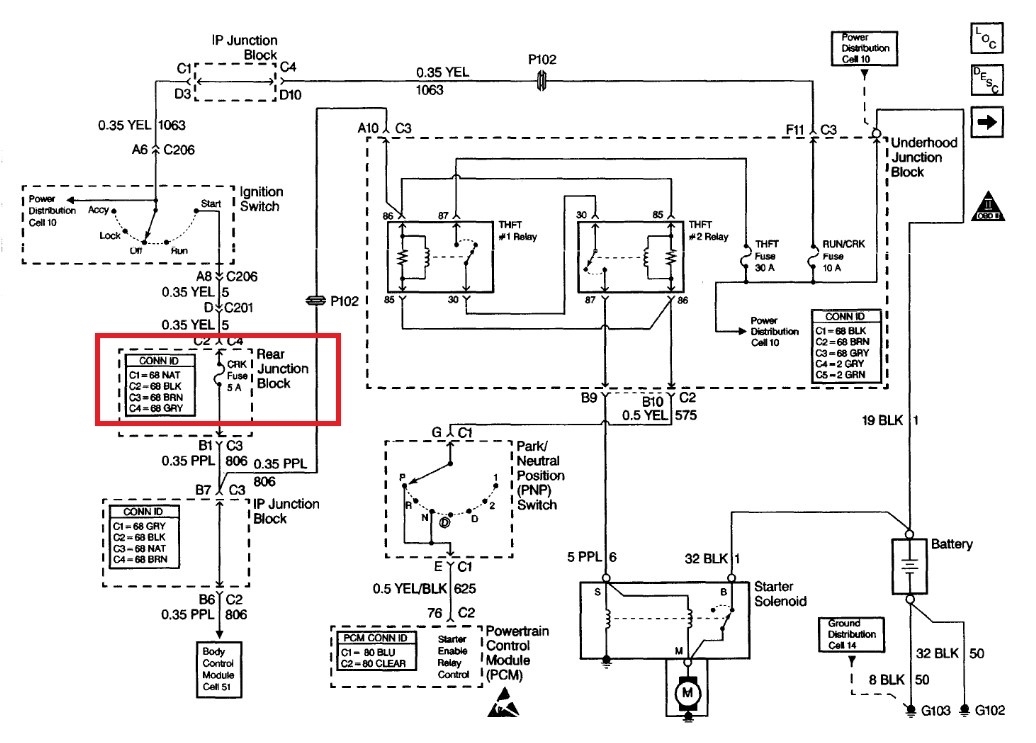
So, there's another Rear Fuse/Junction Block where the CRK Fuse 5Amp is located, its supposed to be under the rear seat, I have removed these seats before, you need to pull up on the front the rear seat, you should feel the clip locations under the seat with your hands, you dont pull up right in the middle of the seat, but about a foot from the center of the seat to the right and left of center, then give it a good pull and it should pop up in the front and can be removed, Im not sure why they put a Crank fuse in that location, but its not convenient.
Was this
answer
helpful?
Yes
No
Saturday, October 5th, 2024 AT 5:56 PM
Tiny
AL514
  • MECHANIC
  • 5,590 POSTS
Do you still have no comms with a scan tool to the PCM?
Was this
answer
helpful?
Yes
No
Saturday, October 5th, 2024 AT 6:10 PM
Tiny
MANGOMIKE17
  • MEMBER
  • 42 POSTS
Yes, I see both of the theft relays.
Was this
answer
helpful?
Yes
No
Saturday, October 5th, 2024 AT 6:20 PM
Tiny
MANGOMIKE17
  • MEMBER
  • 42 POSTS
No, there is no theft fuse labeled in the engine compartment fuse panel I can send you a picture if you'd like.
Was this
answer
helpful?
Yes
No
Saturday, October 5th, 2024 AT 6:22 PM
Tiny
MANGOMIKE17
  • MEMBER
  • 42 POSTS
The maxi fuse that is labeled theft is in the underhood fuse panel.
Was this
answer
helpful?
Yes
No
Saturday, October 5th, 2024 AT 6:23 PM
Tiny
MANGOMIKE17
  • MEMBER
  • 42 POSTS
And I'm aware that there's a fuse panel in the back seat. I already have the seat out because I was checking fuses in there.
Was this
answer
helpful?
Yes
No
Saturday, October 5th, 2024 AT 6:24 PM
Tiny
MANGOMIKE17
  • MEMBER
  • 42 POSTS
I do not have the computer to scan my vehicle. I borrowed a friend's but I haven't really done much to the car since then so I highly doubt I have communication.
Was this
answer
helpful?
Yes
No
Saturday, October 5th, 2024 AT 6:26 PM
Tiny
AL514
  • MECHANIC
  • 5,590 POSTS
Okay, If the PCM is not powering up, then its not going to ground those theft relays, thats why I was asking about the comms, we can go right to the relays and see if the PCM is grounding them, its not that pretty much brings us right to the PCM, Im not sure if I asked or not, but does the check engine light come on with the Key On?

The PCM is in the air filter box on these if I remember correctly, so if you want to pull the THFT 1 Relay or 2 and see if the PCM is pulling it to ground and activating either one, and its not, we will go right to the PCM and check powers and grounds.

Im not sure what kind of test light you have, because we have to be careful when checking PCM drivers using a test light, some can damage a transistor inside the PCM by pulling too much current. Using a meter set on DC volts, on battery ground the meter should go close to 0volts, if it reads 12volts like the other starter tests, you know the PCM is not grounding the relays.

Using an LED test light in this case would be the safer method since they pull very low current flow.
This test is skipping a few steps, so Ill leave it up to you. You could just take out the THFT 1 relay and see if pin 85 is being grounded.
Was this
answer
helpful?
Yes
No
Saturday, October 5th, 2024 AT 6:59 PM
Tiny
MANGOMIKE17
  • MEMBER
  • 42 POSTS
Yes, the check engine light comes on when I turn the key to the on position and the Test light I have is not an LED test light and yes the PCM is in the air filter box I already have it out what is the best way to check relays using the multimeter and doing an ohm test.
Was this
answer
helpful?
Yes
No
Saturday, October 5th, 2024 AT 9:57 PM
Tiny
AL514
  • MECHANIC
  • 5,590 POSTS
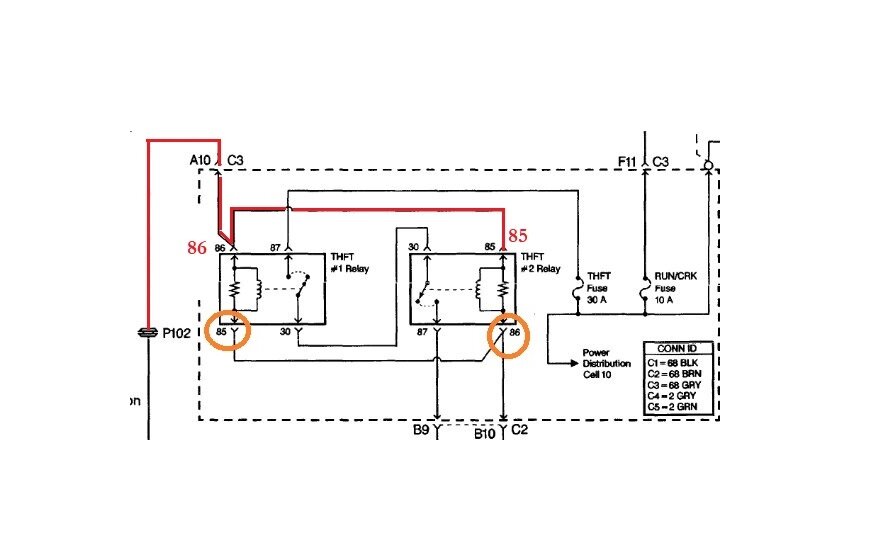
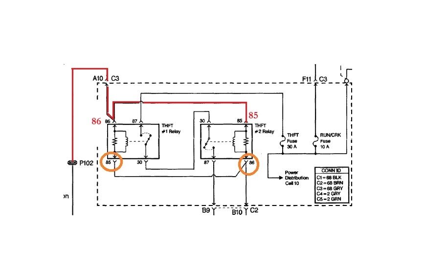
Sorry we must be in different time zones, I would use a multimeter, take out the THFT 1 Relay and first make sure there is power on pin 86 during Crank, which is just above pin 85 on the diagram below, if power is good, then leave your meter on battery Neg, and check pin 85 during Crank, you will be measuring voltage drop to ground threw the PCM which it should read close to 0volts, anything under 500mv (0.5v) roughly is ok.
This test is checking there is a good circuit threw the PNP switch, threw the PCM to Ground. Thats how the PCM controls these relays, it grounds both THFT 1 and 2 relays during crank.

Since this was an engine swap, and everything was working electrically before the swap. I think youre going to find this is a wiring issue somewhere, which is common because the harness gets moved around so much during the repair, a connector could have been pulled on, etc. So let me know you have power first then do that test on pin 85.

Most incandescent test lights can pull 250ma, some pull less, I have one that is only a 50ma and a newer one that pulls about 250ma. If these relays are the typical 75 Ohm relays they will pull about 160ma each threw the PCM to ground, and this is where you have to be careful using a test light to check PCM drivers. You dont want to burn out the driver inside the PCM.

You can check how much current your test light draws using your meter in series with the light, if the draw is low enough you could then use it to check for grounding during this test.
On your multimeter you should have 2 other locations to put the red lead in, one should be 10A and the other mA (which is usually up to 200mA), if you want to check the draw on your
test light let me know, Ill give you a diagram to make it easier, or just check for voltage drop as stated above.
Was this
answer
helpful?
Yes
No
Sunday, October 6th, 2024 AT 12:15 PM
Tiny
MANGOMIKE17
  • MEMBER
  • 42 POSTS
So, I'm trying to go through all the stuff piece by piece as you sent it to me. I don't appear to have any power on theft relay 2 at Penn 85 when in crank position but I do have it on theft 1 continuously on pin 87 and then during crank I have it at Pin 86 as well, but then I tried to check pin 85 on the theft relay number two and there is no power during crank.
Was this
answer
helpful?
Yes
No
Sunday, October 6th, 2024 AT 2:51 PM
Tiny
MANGOMIKE17
  • MEMBER
  • 42 POSTS
So I'm trying to go through all the stuff piece by piece as you sent it to me I don't appear to have any power on theft relay 2 at Penn 85 when in crank position but I do have it on theft 1 continuously on pin 87 and then during crank I have it at Pin 86 as well but then I tried to check pin 85 on the theft relay number two and there is no power during crank
Was this
answer
helpful?
Yes
No
Sunday, October 6th, 2024 AT 2:51 PM
Tiny
MANGOMIKE17
  • MEMBER
  • 42 POSTS
And I also want to make sure on the underside of my relay it has numbers on it and above 85 is 30 and then above 87 is 86 and in the message you said to check pin 86 which is just above pin 85. Which doesn't seem to be the case if I look at the bottom of the relay. So, I just want to clarify and make sure I know which pin I'm supposed to be testing.
Was this
answer
helpful?
Yes
No
Sunday, October 6th, 2024 AT 3:15 PM
Tiny
AL514
  • MECHANIC
  • 5,590 POSTS
Okay, so, that's interesting, Relay #1 pin 87 gets power (Hot at all times) from the THFT Fuse, Relay 1 pin 86 gets power from the Ignition Switch threw that CRK Fuse 5A, but Relay #2 should also get power on pin 85 from the Ignition switch at the same time as Relay 1.
See if you have continuity between those two pin locations, you should since they are both fed from the Ignition switch.

During Crank you should have two pins with power on Relay 1 and one pin with power on Relay 2. This is with both relays out. Just checking with a test light, sometimes these diagrams are mislabeled, so if you have **no power on any pins of relay 2, thats your issue.

Once the relay contacts close, Relay 1 sends power on the load side of the relay to Relay 2, then out to the starter.
Was this
answer
helpful?
Yes
No
Sunday, October 6th, 2024 AT 3:31 PM
Tiny
AL514
  • MECHANIC
  • 5,590 POSTS
I was only referring to the diagram in that case.
Was this
answer
helpful?
Yes
No
Sunday, October 6th, 2024 AT 3:32 PM
Tiny
AL514
  • MECHANIC
  • 5,590 POSTS
Pin 85 and 86 were usually the control side of relays back then, relays are different on more modern vehicles.
Was this
answer
helpful?
Yes
No
Sunday, October 6th, 2024 AT 3:34 PM
Tiny
MANGOMIKE17
  • MEMBER
  • 42 POSTS
Okay, so, in order to test theft relay 2, I have to have theft relay one out? And my crank fuse is a 10 amp.
Was this
answer
helpful?
Yes
No
Sunday, October 6th, 2024 AT 3:40 PM
Tiny
MANGOMIKE17
  • MEMBER
  • 42 POSTS
That's the under hood fuse panel.
Was this
answer
helpful?
Yes
No
Sunday, October 6th, 2024 AT 3:43 PM
Tiny
MANGOMIKE17
  • MEMBER
  • 42 POSTS
So, that is my relay obviously are the numbers on the bottom of that relay supposed to line up with the numbers on the diagram?
Was this
answer
helpful?
Yes
No
Sunday, October 6th, 2024 AT 3:47 PM

Please login or register to post a reply.