When I turn the key there is nothing, no crank, no start, no fuel pump?

Tiny
AL514
  • MECHANIC
  • 5,590 POSTS
The purple smaller gauge wire should only have battery power in crank, correct. What does it go to in the start position?
Was this
answer
helpful?
Yes
No
Thursday, October 3rd, 2024 AT 6:05 PM
Tiny
AL514
  • MECHANIC
  • 5,590 POSTS
This is the power from the Ignition Switch Start position to the 2 Theft Relays.
Was this
answer
helpful?
Yes
No
Thursday, October 3rd, 2024 AT 6:18 PM
Tiny
MANGOMIKE17
  • MEMBER
  • 42 POSTS
I'm starting to question my meter it's doing some weird stuff I'm going to replace battery and see if that helps.
Was this
answer
helpful?
Yes
No
Thursday, October 3rd, 2024 AT 7:06 PM
Tiny
AL514
  • MECHANIC
  • 5,590 POSTS
Does your test light light up on the purple wire in the Run/on position?
Was this
answer
helpful?
Yes
No
Thursday, October 3rd, 2024 AT 7:19 PM
Tiny
MANGOMIKE17
  • MEMBER
  • 42 POSTS
Yes.
Was this
answer
helpful?
Yes
No
Thursday, October 3rd, 2024 AT 7:28 PM
Tiny
AL514
  • MECHANIC
  • 5,590 POSTS
And the purple wire is plugged into the starter or not? Are you back probing the wire?
Was this
answer
helpful?
Yes
No
Thursday, October 3rd, 2024 AT 7:38 PM
Tiny
MANGOMIKE17
  • MEMBER
  • 42 POSTS
Yes it's connected to the starter.
Was this
answer
helpful?
Yes
No
Thursday, October 3rd, 2024 AT 7:43 PM
Tiny
AL514
  • MECHANIC
  • 5,590 POSTS
Here watch this video, its only 11minutes, it runs through basic starter circuit testing and voltage drop testing both the positive and negative side of the circuit.

https://www.youtube.com/watch?v=WMXENKujYtc
Was this
answer
helpful?
Yes
No
Thursday, October 3rd, 2024 AT 7:51 PM
Tiny
AL514
  • MECHANIC
  • 5,590 POSTS
Watch this video too just so you can see the test light trick to find bad engine ground that can cause a no crank. this is a great video.

https://www.youtube.com/watch?v=-fyKizH_oQ8
Was this
answer
helpful?
Yes
No
Thursday, October 3rd, 2024 AT 8:27 PM
Tiny
MANGOMIKE17
  • MEMBER
  • 42 POSTS
So, I watched the first video about 10 times and when I put one wire to the positive on battery and the other one on the trigger wire and turn the key I have no change at all.
Was this
answer
helpful?
Yes
No
Friday, October 4th, 2024 AT 6:13 AM
Tiny
AL514
  • MECHANIC
  • 5,590 POSTS
So, you're reading 12-volts from B+ to the trigger wire on the starter all the time? That's your voltage drop then. You should be reading close to 0-volts. There has to be a bad ground somewhere. Did you do the test light test in the 2nd video?
Was this
answer
helpful?
Yes
No
Friday, October 4th, 2024 AT 2:12 PM
Tiny
AL514
  • MECHANIC
  • 5,590 POSTS
Do a voltage drop test on the Ground side, from Battery Negative to the engine block and body, do the test while attempting to crank and see what the voltage reading is.
What test did you do from the first video?
The Starter would be cranking if it was a complete circuit.
Was this
answer
helpful?
Yes
No
Friday, October 4th, 2024 AT 2:14 PM
Tiny
AL514
  • MECHANIC
  • 5,590 POSTS
This video shows the symptom you are having with voltage on the trigger wire in the On position.

https://www.youtube.com/watch?v=ytrcqM8wyW0
Was this
answer
helpful?
Yes
No
Friday, October 4th, 2024 AT 4:06 PM
Tiny
MANGOMIKE17
  • MEMBER
  • 42 POSTS
Okay, I didn't have time to work on it after work today, but I will tomorrow after work I will let you know what I figure out.
Was this
answer
helpful?
Yes
No
Friday, October 4th, 2024 AT 8:45 PM
Tiny
MANGOMIKE17
  • MEMBER
  • 42 POSTS
If I have the ground of the multimeter hook to the ground of the battery and I have the positive hook to the trigger wire on the starter with the key off I have 0 volts if I turn the key to the on position I still have zero volts if I put the key in the start position I still have 0 volts so then if I take the multimeter and I hook the negative wire from the multimeter to the positive terminal of the battery while the positive wire from the multimeter is still hooked up to the trigger wire it changes and says I have -12.5 volts so when I turn the key to the on position it stays -12.5 volts if I turn the key to the start position it still stays at -12.5 volts there is no change so I'm not quite sure what this means I think this means there is an interference with the trigger wire or maybe it's an issue with the starter ground I'm unsure.
Was this
answer
helpful?
Yes
No
Friday, October 4th, 2024 AT 11:15 PM
Tiny
AL514
  • MECHANIC
  • 5,590 POSTS
Okay, so, if you were to switch the leads around on that last test, you would read +12.5volts, its only reading -12.5 because the leads are reversed. So you are reading voltage drop on the positive side of the circuit. You should not read voltage on the purple wire in any other position except Crank, thats all. During cranking you should only read less than 1volt max from positive to positive. Even 1 volt is pushing the limit, but for keeping it simple right now, lets say 1 volt.
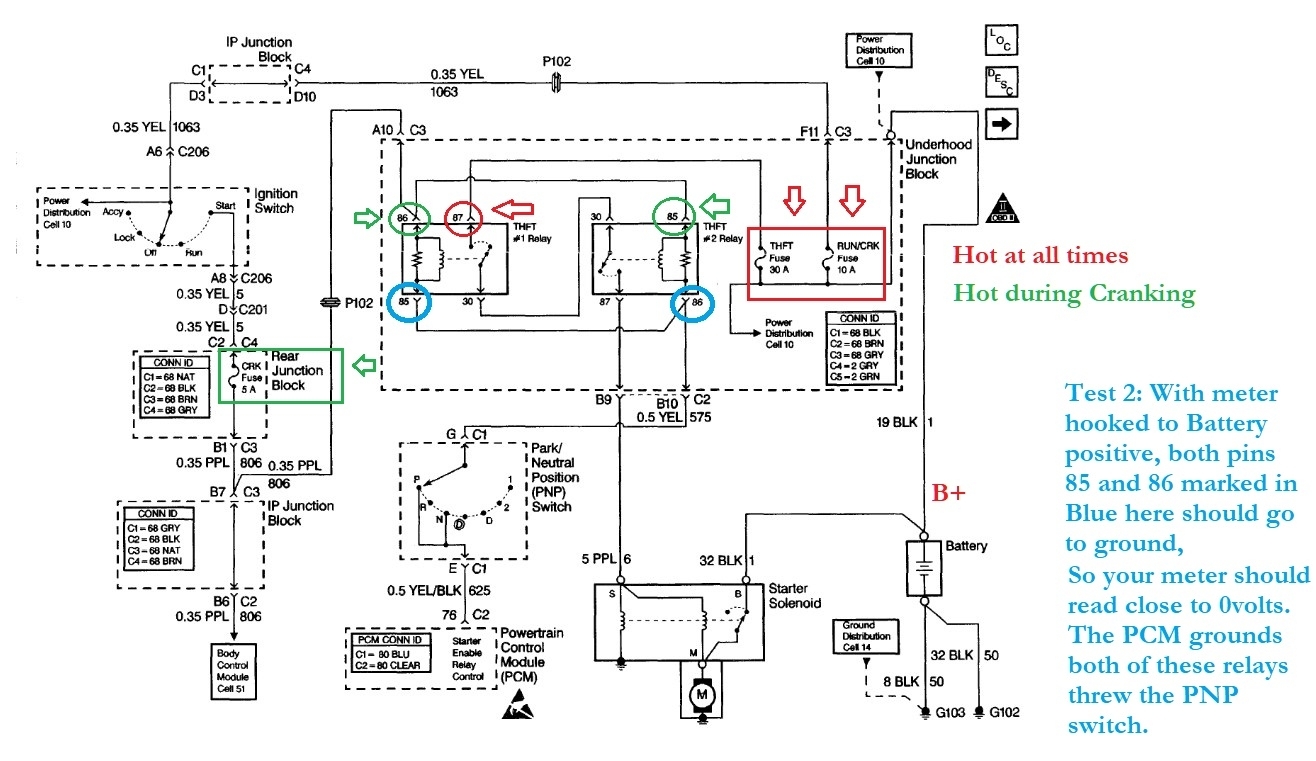
Hook your black meter lead to B- and go back and check for voltage at the other protection components in the circuit, ie
Run/Crank Fuse 10A, should have power all the time,

if its okay, then go to the Theft 1 Relay, take the relays out and check for power at their pin locations,
it should have power all the time on pin 87 because power comes from the THFT Fuse 30A, and then with the key in the Crank position there should be power at pin 86 (THFT 1 Relay) and at pin 85 (THFT 2 Relay).

Check with your meter and test light, lets make sure power is getting to those locations first. You will need someone to crank it for you so you can be sure you have a good connection and dont spread the relay location pins, just touch the meter leads to the pins, spread connector pins can cause all kinds of issues.

So THFT 1 Relay should have power on two pins while in Crank, and THFT 2 Relay should have power on one pin during Crank.

Im going to post the oem Starter diagram for you in a sec here also.
What fuse was the label for the #2 fuse that was blown?
Was this
answer
helpful?
Yes
No
Saturday, October 5th, 2024 AT 4:11 PM
Tiny
AL514
  • MECHANIC
  • 5,590 POSTS
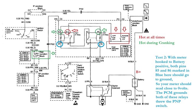
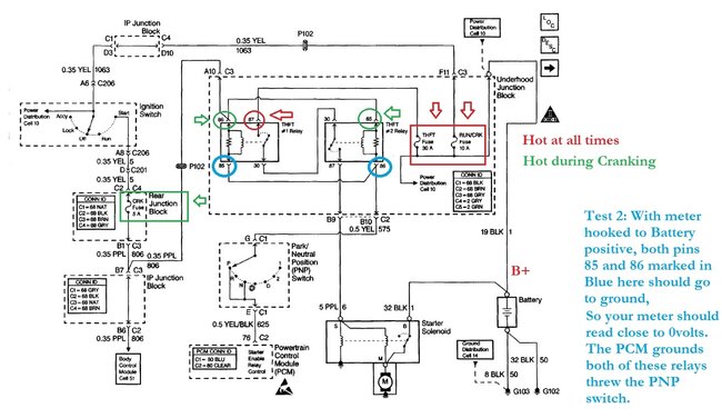
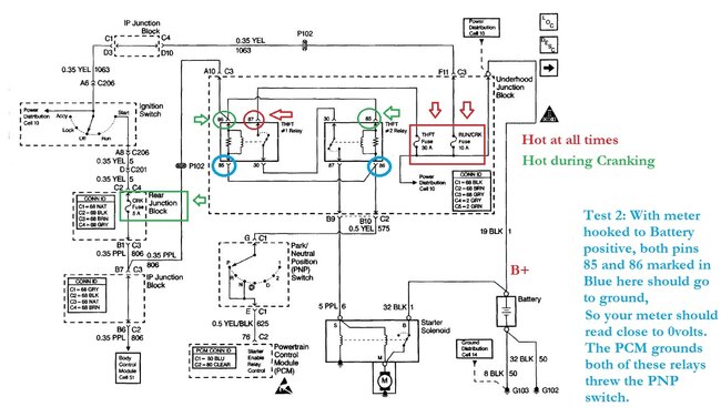
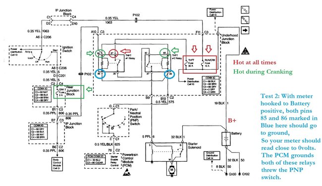
This is the oem Starter diagram, Ive highlighted the relay pins that should be hot at all times and in Crank, in different colors. Let me know what you find, depending on the results of these tests, will determine where we go next.
Was this
answer
helpful?
Yes
No
Saturday, October 5th, 2024 AT 4:22 PM
Tiny
MANGOMIKE17
  • MEMBER
  • 42 POSTS
So, are we looking for a maxi fuse for the theft fuse? There's only one 30 amp fuse in the underhood fuse box it is for my horn other than a maxi fuse.
Was this
answer
helpful?
Yes
No
Saturday, October 5th, 2024 AT 5:14 PM
Tiny
AL514
  • MECHANIC
  • 5,590 POSTS
Hmm okay, let me recheck service info for any other vehicle listings, do you see the two THFT relays labelled in that box?
Was this
answer
helpful?
Yes
No
Saturday, October 5th, 2024 AT 5:21 PM
Tiny
AL514
  • MECHANIC
  • 5,590 POSTS
It may not be a Maxi fuse, even the other Vin # for this vehicle has the same diagram for the starting system. THFT Fuse 30A. It's possible the incorrect fuse is put in the 30-Amp location, is there any THFT fuses in the engine compartment fuse panel?
Was this
answer
helpful?
Yes
No
Saturday, October 5th, 2024 AT 5:25 PM

Please login or register to post a reply.