Sunday, May 15th, 2022 AT 2:29 PM
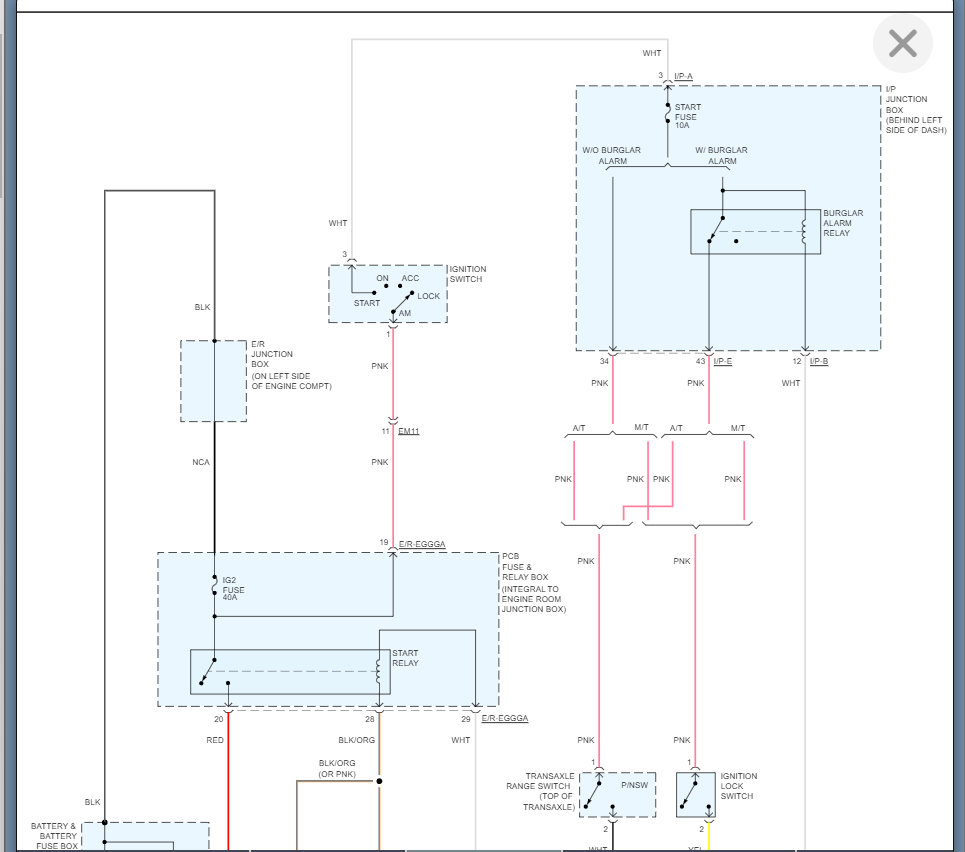
Starts then shuts off right away, but currently will not even crank over. It has a full battery charge. I had to repair the fuel pump harness as it had a broken wire, I used wire caps because I did not have the proper connectors and heat to do it that way, not to mention I cannot get harness off car and didn’t want to cause an explosion. Is there a fuse for the starter? I can’t get it to turn over at all now and the fuel pump isn’t kicking in either. I have included the fuel pump broken wire I cut harness and wired in a connector.





