Sunday, February 19th, 2017 AT 11:44 AM
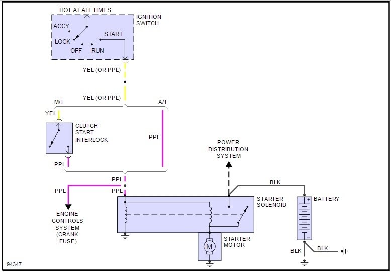
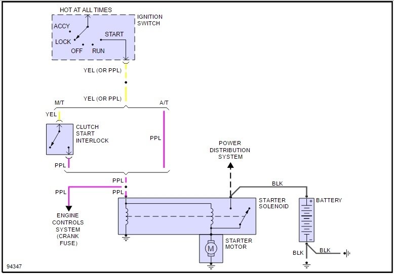
I am working on a friend's vehicle. I was told it ran great until one day last week it quit turning over.I replaced the clutch pedal sensor and it fired right up. Two days later he tells me that the same thing is happening. There are no blown fuses and all the wiring is in great shape. I was thinking it could be the ignition switch. Thanks




