No crank after engine swap

Tiny
SHILOMC
  • MEMBER
  • 2007 HYUNDAI SANTA FE
  • 3.3L
  • 6 CYL
  • 2WD
  • AUTOMATIC
  • 130,000 MILES
Swapped engines. It started. Turned it off and went to eat now it won't even crank to try to start.
Saturday, July 3rd, 2021 AT 3:48 PM

1 Reply

Tiny
KASEKENNY
  • MECHANIC
  • 18,907 POSTS
There are a number of things that can cause this so we need to start at the basics. This means we need to check codes and see what is there.

https://www.2carpros.com/articles/checking-a-service-engine-soon-or-check-engine-light-on-or-flashing

Then we need to find out if the theft light is remaining on solid or flashing? If it is, there should be codes if it is seeing an issue.

Next we need to check voltage at the starter trigger wire and power feed wire. You should have 12 volts when cranking the engine on the trigger wire so if you don't, and don't have codes and the theft light is not on then we need to find out if there is a relay or fuse issue.

Here is a guide that talks about this a little more:

https://www.2carpros.com/articles/starter-not-working-repair

Also, here is a guide that will help with testing the wiring if you need it:

https://www.2carpros.com/articles/how-to-check-wiring

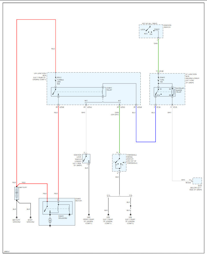
Below is the wiring diagram. Please run through all this material and let us know what you find. Clearly if there are codes or the theft light is on, just let us know that and we can go from there. If not, test the starter as described. Thanks
Was this
answer
helpful?
Yes
No
Sunday, July 4th, 2021 AT 6:49 AM

Please login or register to post a reply.