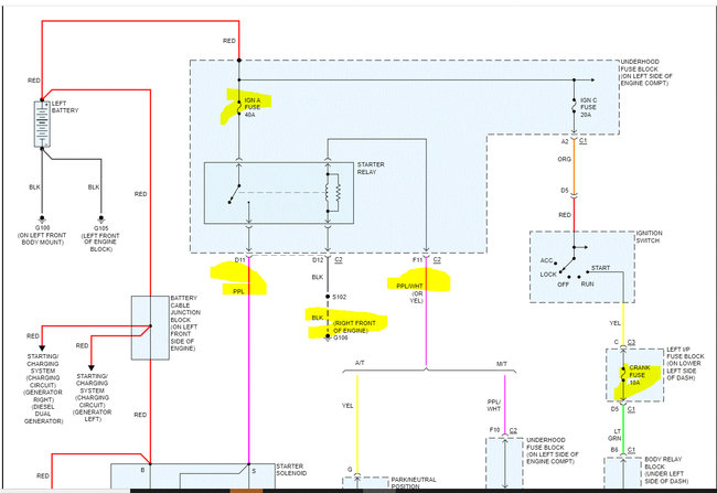
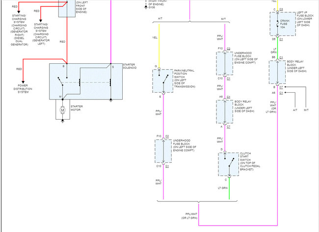
Saturday, February 19th, 2022 AT 1:35 PM
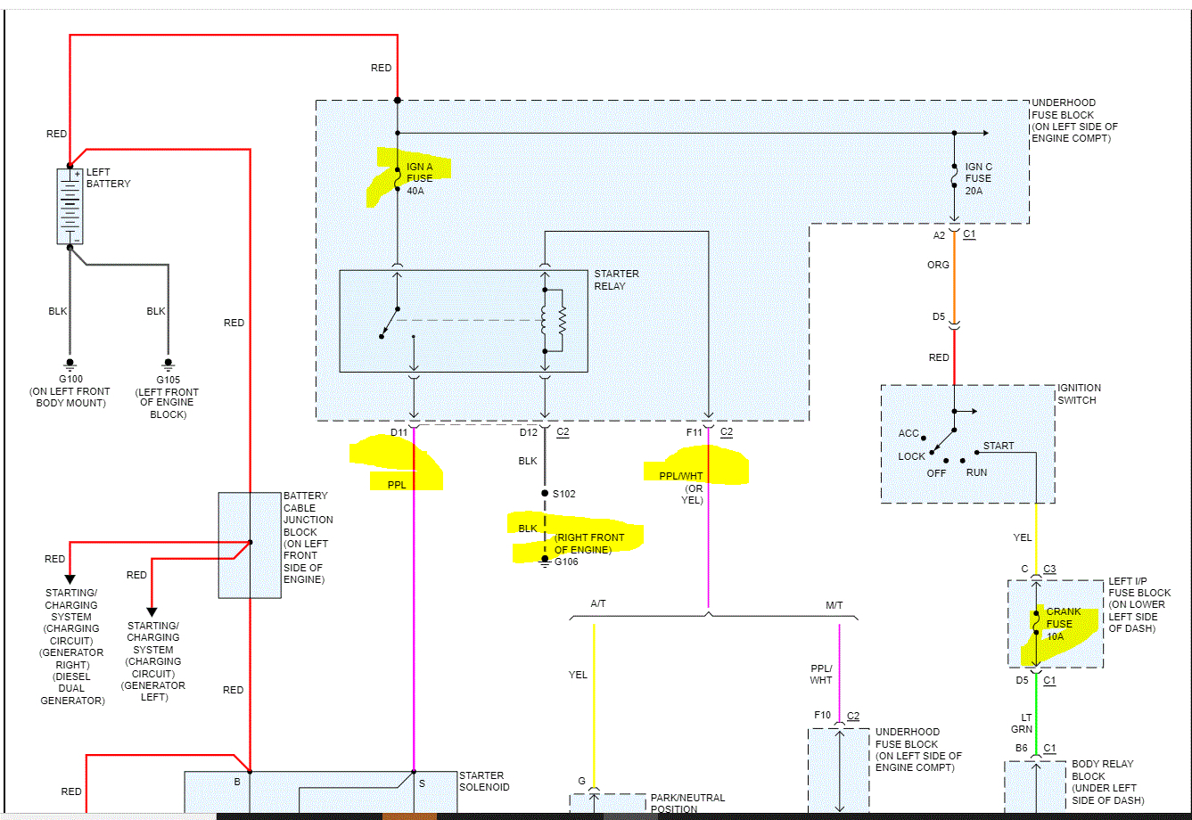
The truck listed above is a 1500. My truck is not cranking I checked the ignition harness. I have no power to the white and yellow wire at the fuse box which I’m pretty sure are starter wires. Should I replace the harness?





