Neutral safety switch location

Tiny
JUSTICOHIO
  • MEMBER
  • 2010 CHEVROLET EQUINOX
  • 2.4L
  • 4 CYL
  • 2WD
  • AUTOMATIC
  • 160,000 MILES
Where exactly is the neutral safety switch located?
Thursday, October 3rd, 2019 AT 3:08 PM

8 Replies

Tiny
KASEKENNY
  • MECHANIC
  • 18,907 POSTS
Hi,

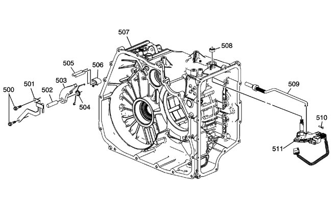
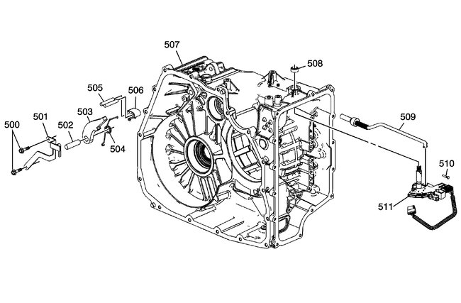
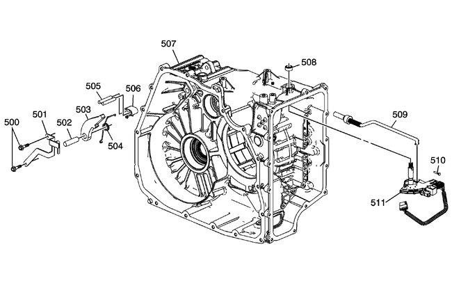
Just to keep this short and sweet. This is part of the transmission control module. Please see the parts list from AllData. Please let me know if you need information.
Was this
answer
helpful?
Yes
No
-2
Thursday, October 3rd, 2019 AT 7:31 PM
Tiny
STEVE W.
  • MECHANIC
  • 15,676 POSTS
The neutral switch is part of the range sensor switch. It is inside the transmission behind the front cover on top of the valve body. However it would help to know what your problem is as the switches don't fail often. Car not starting in park and neutral or something else.
Was this
answer
helpful?
Yes
No
+10
Thursday, October 3rd, 2019 AT 8:06 PM
Tiny
JUSTICOHIO
  • MEMBER
  • 4 POSTS
Car will not start or turn over. Replaced starter. Car ran good for about a day then would not turn over. All electrical systems work. Put power to starter and it engages. Tested wire coming in to the starter no power. Tested fuse for starter no power. Bypassed fuse and the car turned over. When ignition is turned on and car in reverse the reverse lights do not come on.
Was this
answer
helpful?
Yes
No
+3
Friday, October 4th, 2019 AT 4:50 AM
Tiny
STEVE W.
  • MECHANIC
  • 15,676 POSTS
Check the wiring harness that goes to the transmission. They have had issues with the seals and corrosion in the connectors of that vintage. Sometimes nothing more than unplugging the connector and spraying some contact cleaner then re-connecting it can make the difference.
Was this
answer
helpful?
Yes
No
+2
Friday, October 4th, 2019 AT 3:03 PM
Tiny
JUSTICOHIO
  • MEMBER
  • 4 POSTS
Thank you so much for the information.
Was this
answer
helpful?
Yes
No
Friday, October 4th, 2019 AT 4:07 PM
Tiny
STEVE W.
  • MECHANIC
  • 15,676 POSTS
If you have no luck with that just say so and we can go as far in testing as you like.
Was this
answer
helpful?
Yes
No
Friday, October 4th, 2019 AT 7:46 PM
Tiny
JUSTICOHIO
  • MEMBER
  • 4 POSTS
I will not be able to get to fixing it until Tuesday or Wednesday with work and kids. I will let you know.
Was this
answer
helpful?
Yes
No
Friday, October 4th, 2019 AT 9:21 PM
Tiny
STEVE W.
  • MECHANIC
  • 15,676 POSTS
No problem, we'll be here.
Was this
answer
helpful?
Yes
No
-1
Friday, October 4th, 2019 AT 9:40 PM

Please login or register to post a reply.