Monday, October 5th, 2020 AT 6:37 AM
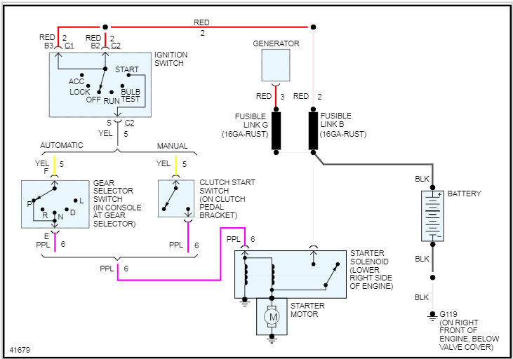
My key got stuck in the ignition so we took the steering column out and we replicated the ignition cylinder when we went to put the steering column back in we contacted everything how it was before and now my car won’t start at all. It won’t turn on it won’t start nothing will happen. I don’t know what could of happened for it just stop after taking it out. We thought it was the battery, but we charged it and did even all over again. It still wouldn’t start up.


