air suspension problems and reset?

2006 LINCOLN TOWN CAR
368,000 MILES • 4.6L • V8 • RWD • AUTOMATIC
Avatar
PCDJ64
  • MEMBER
  • 127 POSTS
the air suspension no longer cycles when i turn the key on after resetting everything.
it is not sagging and rides fine but i never hear the compressor.
fuse eleven under dash, fuse twenty one under hood and relay are fine.
no warning lights or trouble codes present.
Oct 19, 2016 at 8:58 AM
Repair Safety Notice: This information is for general instructional purposes only. Vehicle repair can be dangerous. Verify all information, follow manufacturer service procedures, use proper tools and safety equipment, and consult a qualified repair shop when needed.
Advertisement
Avatar
JIS001
  • AUTOMOTIVE REPAIR CONTRIBUTOR
  • 3,412 POSTS
I would not worry about it until it becomes an issue. If the bags start to sag and compressor does not come on then diagnose it. Compressor is only going to come on when the bags start to go down.
Oct 19, 2016 at 9:57 AM
Advertisement
Avatar
ABDULLAH ALHAFIZ
  • MEMBER
  • 5 POSTS
my Rear Air Spring Suspension Shock blew up and it is expensive where i live. so i changed to regular springs and the light turned on and it says "check air suspension".
is there a way to turn it off?
Feb 15, 2021 at 12:13 PM (Merged)
Avatar
KASEKENNY
  • AUTOMOTIVE REPAIR CONTRIBUTOR
  • 18,907 POSTS
This worked on older Town Cars so it is work trying on your vehicle as I don't think anything changed. Locate the air suspension control module behind the glove box and unplug the lower connector. This connector contains the circuity for the dash communication and it should turn the light off if it is not communicating. Clearly you do not need the control module if you don't have air suspension.

After this, we are going to need to perform some surgery on the cluster and that is not desirable. Also, I have not researched it but there may be companies out there that can trick the module and not turn the light on by reprogramming it. Clearly we can get into that if this does not work. Thanks
Feb 15, 2021 at 12:13 PM (Merged)
Avatar
ABDULLAH ALHAFIZ
  • MEMBER
  • 5 POSTS
thanks, i will try it.
Feb 15, 2021 at 12:13 PM (Merged)
Avatar
KASEKENNY
  • AUTOMOTIVE REPAIR CONTRIBUTOR
  • 18,907 POSTS
Sounds great. Please keep us updated because that would be great to know if it works on this model year as well. If not, we can figure something else out. Thanks
Feb 15, 2021 at 12:13 PM (Merged)
Avatar
TOMMCCLURG
  • MEMBER
  • 2 POSTS
Air suspension does not work. Compressor does not run. Would like to replace compressor first before proceeding to air bags. I know it is located on drivers side wheel well, but can not find access.
Feb 15, 2021 at 12:14 PM (Merged)
Avatar
PROMECHANIC
  • AUTOMOTIVE REPAIR CONTRIBUTOR
  • 536 POSTS
You have to remove the air cleaner, then there is a cover that you have to remove, then you can get to the compressor.
Feb 15, 2021 at 12:15 PM (Merged)
Avatar
TOMMCCLURG
  • MEMBER
  • 2 POSTS
Thank you, thank you, thank you. I was trying to approach from the wheel well.
Feb 15, 2021 at 12:15 PM (Merged)
Avatar
PROMECHANIC
  • AUTOMOTIVE REPAIR CONTRIBUTOR
  • 536 POSTS
No problem. Good luck!
Feb 15, 2021 at 12:15 PM (Merged)
Avatar
JESPSS
  • MEMBER
  • 3 POSTS
Hi, this is Jim. I have the car listed above. Last week the Ford dealer removed the rear air springs and they were replaced by using an air ride delete kit. When I received the vehicle back there was a popping sound coming from the rear of the car. When I returned it today, I was told that the rear axle seals were leaking and that they had leaked fluid into the breaks causing it to rust and make the popping noise. When I asked if this could have been caused by change out of shocks and springs could have caused this, I was told that it would not have, because they weren’t even close to that area. Now, I don't believe in coincidences. What do you think?
Feb 15, 2021 at 12:15 PM (Merged)
Avatar
STEVE W.
  • AUTOMOTIVE REPAIR CONTRIBUTOR
  • 15,146 POSTS
I would highly doubt them removing the air springs and shocks could cause the axle seals to leak. They are unrelated parts and wouldn't have been touched to change the shocks out. However axle seal leaks wouldn't cause rusting, they would be leaking oil. It generally makes a mess and collects brake dust. Your vehicle uses a small drum brake inside the rear disc as the parking brake, that would be where the problem was. That design loves to rust and the springs break and they bind up. Especially on a vehicle where you don't use them much if at all. What may have happened is that when they were working on it one of the parking brake cables moved a bit and stuck when they lifted the car up to get the old parts out. Then the rusted parts in the brakes started hitting and made noise. Not really something that was the shops fault, just age and rust causing a problem.
Feb 15, 2021 at 12:15 PM (Merged)
Avatar
JESPSS
  • MEMBER
  • 3 POSTS
Steve, thank you so much for your quick answer. You explained everything very well. The seal on the right rear has leaked as there is an oil spot in my garage and the inner part of the tire is covered in oil. Though, I did think that the shocks were attached to the axle and that during the process, at least the tires would have to be removed and the axle supported somehow. Also, they did a 4 wheel alignment, could this cause old seals to leak?

As I said, I don't believe in coincidences, and since it started popping when I picked the vehicle up, it is hard for me to believe that something didn't happened in the shop. I understand that when cars are old with a lot of miles, they become more brittle.

I look forward to what you think. Thanks again!!
Feb 15, 2021 at 12:15 PM (Merged)
Avatar
STEVE W.
  • AUTOMOTIVE REPAIR CONTRIBUTOR
  • 15,146 POSTS
As I said it would be real hard to damage that seal with anything they did. There is a labyrinth of parts around it and none of those would have been removed. They would have pulled the tires off. However the brake disk and the Pbrake drum would have been on. Under it are the shoes and springs like the last pic. The seal is where the arrow is. The third pic is where the seal goes at the outer edge of the tube. However if you look at the 2nd picture you can see the tone wheel that is on the axle. That sits down over the axle tube like a hat.

They wouldn't have touched any of that to remove the suspension parts. Just removed the tires for better access. Then for the air ride they would have shut off the suspension, released the air from the springs and replaced the shocks and added the metal springs. I have done a few myself on various makes with air ride when the parts are made of gold and a conversion is a under 300 to eliminate a host of problems.

I could see it if the leak was a rusted steel brake line as it would be easy to hit those and break a rusted one, but that would be noticed real quick and repaired.

I really cannot think of a way they could damage an axle seal without going into the housing and to do that they would have needed to remove the rear brake caliper, then the rotor, then drain the rear axle and remove the cover to remove the axle clips, then pull the axle out far enough that something could get into it, then put it all back together and refill the axle lube and put the brakes back together.
I could see if the tone ring and brake were all rusted that it might stick if the parking brake was applied. Then if the tone wheel was rusted internally a piece of rust could have broke free and fell just right to cut the seal, but I would think the seal is either worn out or cracked from age. I suppose the rear spring that tensions the lip on the seal could have broke and let it leak but without taking it apart myself to verify what caused the seal to fail, I doubt it was anything the shop did.

I have had more than a few similar situations, as have most shops. You put brakes on the rear of the car, the drivers door latch fails. Or you replace the parts that were causing the engine to run rich and as soon as the converter test runs it sets a code because the rich mix caused the converter to fail.

One thing I would do for the repair on that axle. Replace both seals and go through the parking brake with new parts so it works. Also check the axle bearings for wear, if they are worn it can cause the axle to move around and the seals can fail from the motion. The bearing uses the axle as the inner race and a damaged bearing can chew up the axle pretty quick and cause seal failure very fast.
Feb 15, 2021 at 12:15 PM (Merged)
Avatar
WESTERNREACH
  • MEMBER
  • 22 POSTS
Hi, just purchased this car from an elderly couple (original owners, never a cab)
rear suspension won't raise. Compressor cycles every 10-15 minutes (very loudly) but Car won't raise. No warning lights on dash. Please advise, thanks in advance.
Feb 15, 2021 at 12:15 PM (Merged)
Avatar
BMDOUBLE
  • AUTOMOTIVE REPAIR CONTRIBUTOR
  • 1,139 POSTS
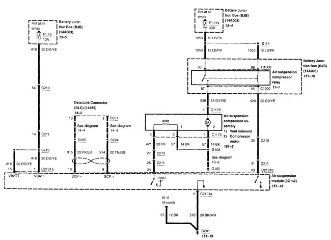
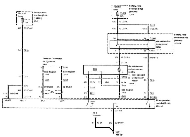
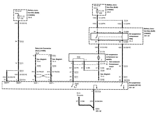
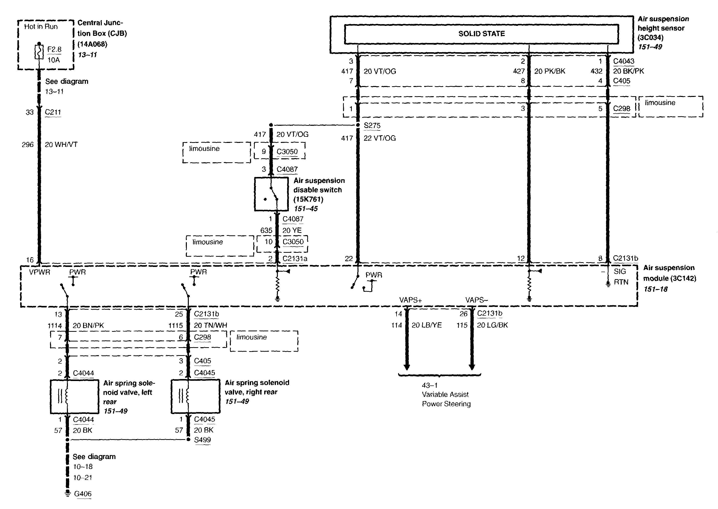
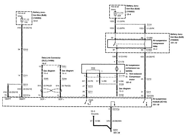
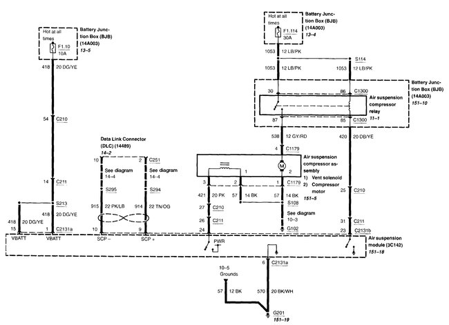
Most common cause is dry cracked airbags, and failed compressor as a result. If you can hear the compressor running, get a spray bottle with soapy water and spray the bottom of the airbag. usually will see bubbles instantly, which indicates a massive air leak that is keeping the bags from inflating. I've attached an illustrated picture of the fuses and relay associated with the air suspension so you can check them.
Feb 15, 2021 at 12:15 PM (Merged)
Avatar
WESTERNREACH
  • MEMBER
  • 22 POSTS
Thank you for the reply, as soon as the snow lets up I will venture out there .
Feb 15, 2021 at 12:15 PM (Merged)
Avatar
BMDOUBLE
  • AUTOMOTIVE REPAIR CONTRIBUTOR
  • 1,139 POSTS
You're welcome!
Feb 15, 2021 at 12:15 PM (Merged)
Avatar
PCPOWELL
  • MEMBER
  • 1 POST
Suspension problem
2001 Lincoln Town Car

my rear passenger air suspension bag is not working. Can you replace just that one bag or do I have to purchase a brand new kit for both sides? And, could it also be only a sensor or the solenoid that needs to be replaced, and how would we figure that out with out spending too much money?
Feb 15, 2021 at 12:15 PM (Merged)
Avatar
RICKMAR
  • AUTOMOTIVE REPAIR CONTRIBUTOR
  • 170 POSTS
Check inside your trunk to see if the switch is "OFF". There should be a label near it that explains when it needs to be "OFF".

If it is the air bag leaking... I am almost positive you need to replace both. I hope i'm wrong.
That alone is "unavoidable" BIG $$ repair.
$400.00! each ...

I hope it is just the switch in the "OFF" position.
Good Luck;
Rick
Feb 15, 2021 at 12:15 PM (Merged)
Avatar
TEPOH
  • MEMBER
  • 2 POSTS
Well, I keep losing air pressure in suspension. When first happen I replaced relay and it was good for a day or two. Then I was going somewhere and after about a block away I lost all pressure. Then came home the pump would keep kicking on and the car wouldn't lift. So the next day I went out and turned the key on and pumped right up to normal level. So I didn't drive it and I came out a day or two later and I started the car that was still sitting level and it went right down again with the pump running and it wouldn't pump up after trying a hour, so went out the next day and started back up. Then pump kicked on it went right back up.The only thing I can think is the control module. I had to get gas in it so after it pumped up I turned switch off in trunk and drove it there and back .I don't know that will hurt anything?
Thank you help you can give.
Feb 15, 2021 at 12:16 PM (Merged)
Avatar
DANNY L
  • AUTOMOTIVE REPAIR CONTRIBUTOR
  • 5,648 POSTS
Hello, I'm Danny.

Let me ask you this first. Have you checked to see if any of the air lines or the two rear airbags are leaking? Soapy water is a spray bottle might help. Let me know and we'll go from there. Hope this helps and thanks for using 2CarPros.
Danny-
Feb 15, 2021 at 12:16 PM (Merged)
Avatar
TEPOH
  • MEMBER
  • 2 POSTS
No, but it never goes down it can sit out there a week, only when the key is on and I have had the switch in the trunk off for a couple days and it never goes down only when the key is on does it go down. I would think it is something electrical like solenoid or control module. the sensor seems to work right when car is level I can push down on the back of the and the pump will kick on and level the car.
Feb 15, 2021 at 12:16 PM (Merged)
Avatar
STRAILER
  • AUTOMOTIVE REPAIR CONTRIBUTOR
  • 54,178 POSTS
Hello,

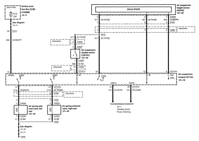
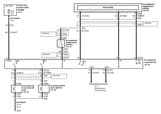
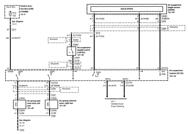
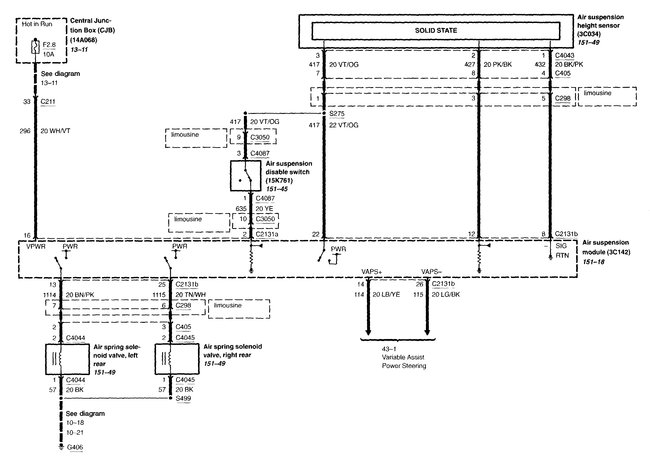
It does sounds like the controller has gone and here is the location and instruction on how to check it out. I would try to find a used one. Check out the diagrams (below). Please let us know what you find. We are interested to see what it is.
Feb 15, 2021 at 12:16 PM (Merged)
Avatar
RWOSR
  • MEMBER
  • 6 POSTS
The air compressor ran perfect on a 400 mile trip. After arriving home, the next time I needed to use the car, the compressor did not start up. It hasn't worked since then.
I've changed the airbags because of the miles accumulated, the ones removed were the original bags. This made no change to the compressor running.
I want to troubleshoot the remaining parts of the system but I'm not sure what steps to go through.

Could you please send me advice on what steps to take, first to determine if the air compressor is good or not and then any other things I should check for a possible cause of the compressor not working?
Thanks,
Rick
Feb 15, 2021 at 12:16 PM (Merged)
Avatar
MOTOR MASTER
  • AUTOMOTIVE REPAIR CONTRIBUTOR
  • 279 POSTS
Hello my name is Dave.

First thought I had was something that happened to me when I had my Town Car, I accidentally hit the air ride switch in the trunk when taking something out of the trunk. If there is another component of the air ride not working properly then it's a matter of trouble shooting until you find it.I have attached a diagram of the system to assist you in this procedure. I would recommend starting with the fuses and then move on to the relay. To test the compressor itself the easiest way is to use a jump wire to put power to post 87 of the relay socket once you remove the relay. That should power up the compressor and make it run regardless of any other issues the system may have. Unfortunately these cars are known for the air ride module to fail and when that happens it is usually more practical to convert the car to steel springs and the only real way to be sure is a process of elimination. Please keep us up to date on your progress and thank you for using 2CarPros!
Feb 15, 2021 at 12:16 PM (Merged)
Avatar
DAVID RICHARDS
  • MEMBER
  • 1 POST
Air suspension problem indicator lite is on constantly.

Should I just convert from air suspension system? How much should I pay?
Feb 15, 2021 at 12:16 PM (Merged)
Avatar
WYRMZR
  • MEMBER
  • 3 POSTS
I'm researching this yet myself, but so far it seems that the swap to coil springs is far more economical in the long run. I've seen the conversion kit, but I'm trying to find out whether this is really just a factory coil spring setup, not a true conversion,. Rear coil springs by themselves seem to run about $100-150 per pair, and given their life expectancy is often decades, the switch would certainly be worth it over the long term.
Feb 15, 2021 at 12:16 PM (Merged)
Avatar
POTTIE123
  • MEMBER
  • 3 POSTS
I have just replace the rear air bags & replaced with coil springs..........how do I disable "air suspension " light on dash....also ABS light on
Feb 15, 2021 at 12:21 PM (Merged)
Avatar
DAVE H
  • AUTOMOTIVE REPAIR CONTRIBUTOR
  • 13,384 POSTS
Hello .. thanks for the donation .. much appreciated Remove the fuses and relay for the air suspension control module and the dashboard light will go off.


https://images.2carpros.com/forum/automotive_pictures/266999_susp_2.jpg

Have the car plugged into a diagnostic computer to retrieve the ABS fault codes and repost with full fault codes for more assistance and repair information
Feb 15, 2021 at 12:21 PM (Merged)