Friday, May 21st, 2021 AT 11:44 PM
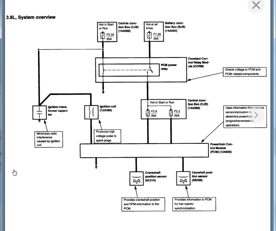
Did a quick engine compartment wash with the high pressure washer after that engine was skipping come to find out I had no spark coming out of it towers one and two on the ignition coil pack so I replaced the crank sensor and the cam sensor and also a coil pack I still have no spark on silver two towers on the coil pack where should I be looking


