Friday, May 28th, 2021 AT 8:19 PM
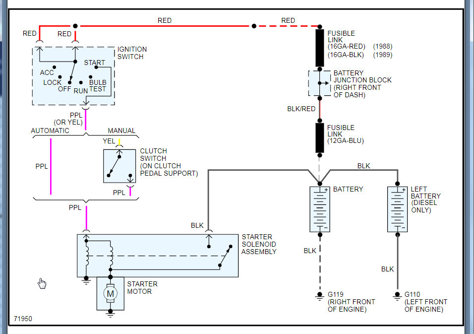
I need help locating the solenoid on my truck so that I can bypass it by using a wire. Can you help me? Google can't show me where it's located.




