Tuesday, December 22nd, 2020 AT 11:49 AM
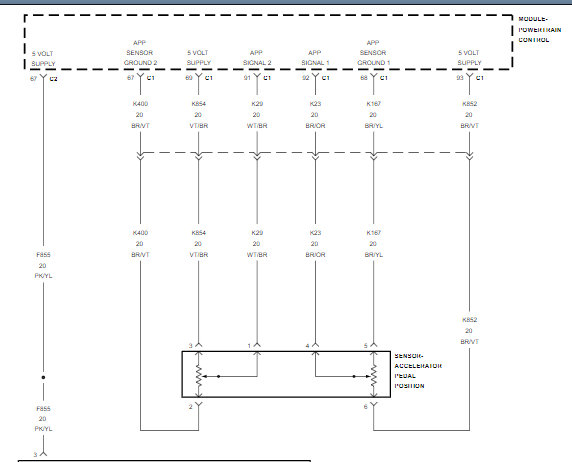
I have done some research and I replaced the throttle pedal first and it didn't fix anything. Then I replaced the throttle body and that hasn't fixed anything.




























