Head lights and taillights not working properly?

Tiny
AMOSHER1324
  • MEMBER
  • 2002 DODGE TRUCK
  • 5.9L
  • V8
  • 4WD
  • AUTOMATIC
  • 185,000 MILES
When I turn my lights on I only have my driver dim light. Then when I turn my brights on the passenger side only works and I have no driver side taillight or brake light.
Sunday, May 19th, 2024 AT 8:27 AM

1 Reply

Tiny
JACOBANDNICKOLAS
  • MECHANIC
  • 110,194 POSTS
Hi,

Are you sure the bulbs aren't bad? The taillights and headlights are separate from each other, so I question if they are related.

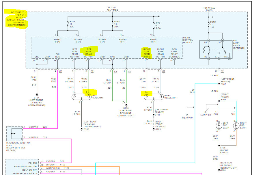
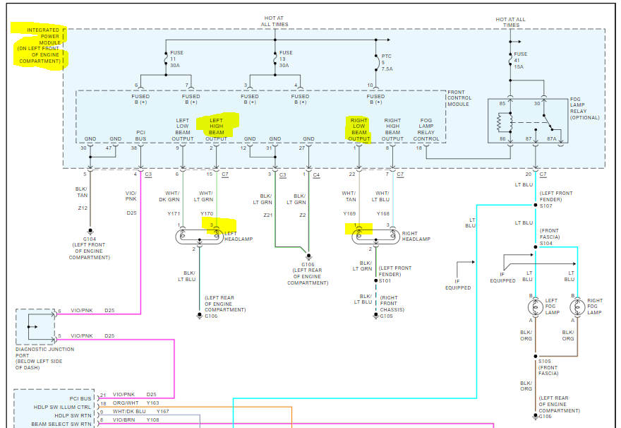
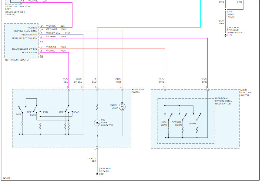
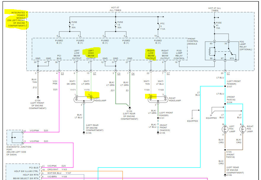
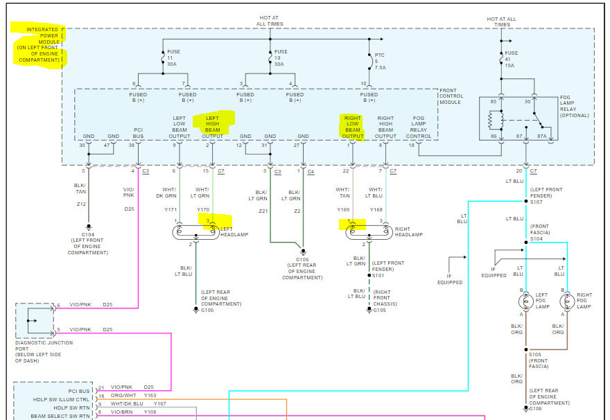
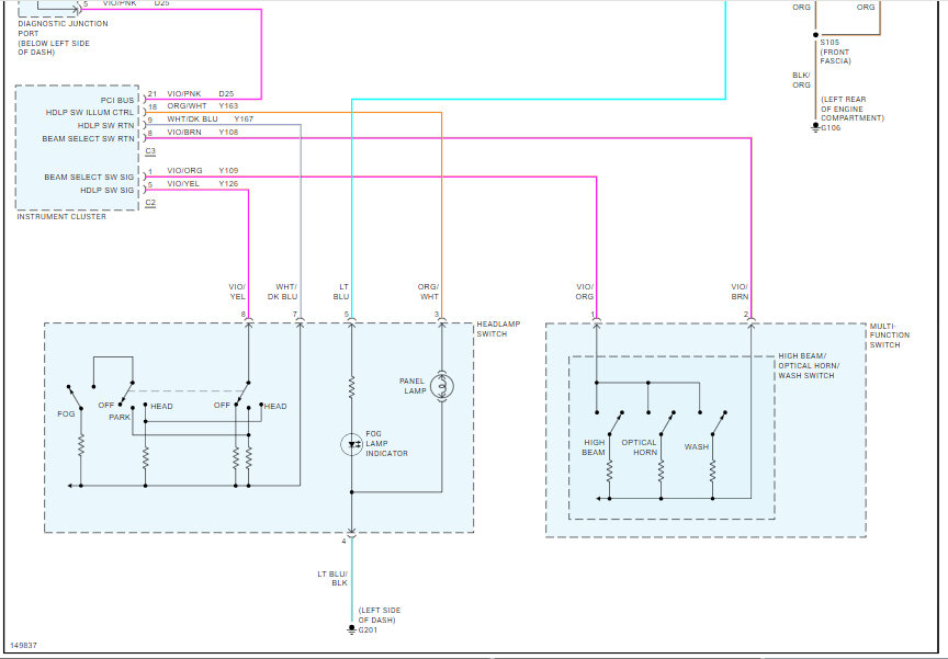
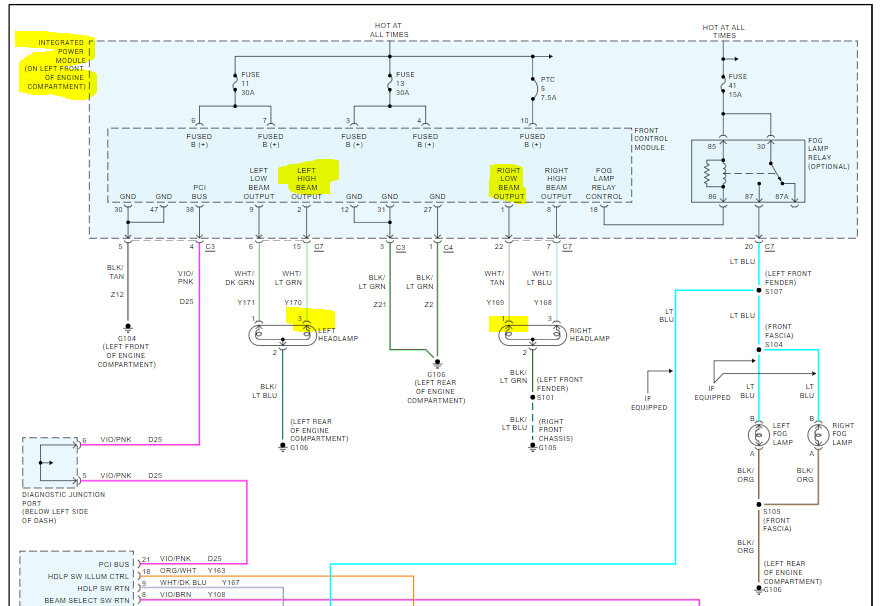
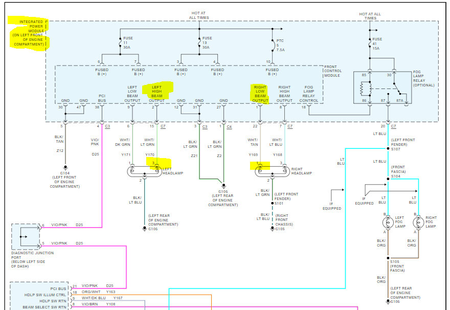
Here is what I need you to do. The high beam on the driver's side and low beam on the passenger side need checked for power. So, disconnect one light at a time. Starting with the driver's side, turn the high beam on and check the white wire with a light green tracer for power. If possible, use a voltmeter or multimeter to confirm battery voltage is present, there is a chance the bulb itself is faulty. I don't see this being a ground issue because one beam selection works, and both have a common ground.

On the passenger side, do the same thing. In this case, turn the low beam on and check the white wire with a tan tracer for power.

If you find both bulbs are good and have power, I need you to reconnect the lights. Use something to check voltage when the bulb is connected. I say this because the totally integrated power modules on these trucks are known to fail due to connector pin issues. They can show 12v power with nothing attached, but once a load is introduced, the voltage drops extremely low or off.

I attached a wiring schematic below. Try this test. Once we get this taken care of, we can focus on the rear. Also, here is a link you may find helpful:

https://www.2carpros.com/articles/how-to-check-wiring

Let me know what you find or if you have other questions.

Take care,

Joe

See pics below.
Was this
answer
helpful?
Yes
No
Sunday, May 19th, 2024 AT 7:50 PM

Please login or register to post a reply.