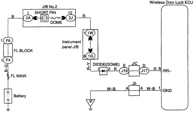
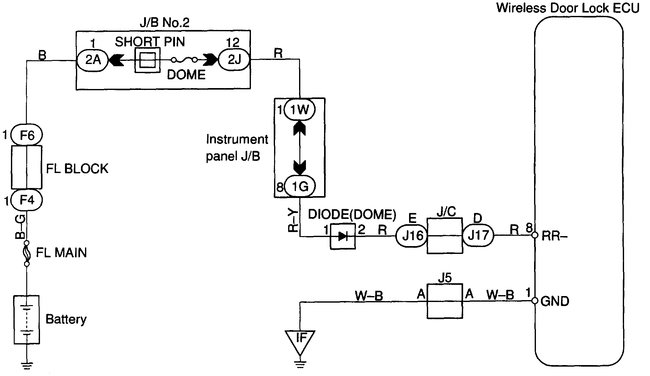
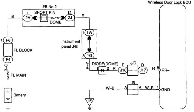
Wednesday, July 25th, 2018 AT 7:33 PM
Recently learned that my car has the option for key-less entry. Went online, bought a remote based on the information in the owners manual. Tried to follow the procedure to program, and no luck. For the 1997, you have to pull the mirror adjustment switch, jumper a purple wire with a white/black. Problem is, there is no purple wire. I did more research, and read there is a dealer install system available. Looked for the box for it, and cannot find it anywhere. Not under seats, not behind glove box, not behind mirror switch, not under dash. Called the local Toyota dealer, they claim my car has key-less entry (looked up by VIN), but cannot see if it is factory or dealer. Thoughts?







