Cooling fan not working?

Tiny
ZEEPENGUIN
  • MEMBER
  • 1998 JEEP CHEROKEE
I just put a new upper radiator hose on my jeep and I noticed when I was letting the vehicle warm up that only one fan was running. If you're standing in front of the jeep looking at it the fan on your right (drivers side) is not running. The other one is. My Question is, should both fans be running? If so what would the problem with the fan be.
Sunday, December 6th, 2009 AT 7:22 PM

1 Reply

Tiny
KASEKENNY
  • MECHANIC
  • 18,907 POSTS
The short answer is no. Both fans do not run until they are needed. The driver side fan is the radiator fan so that will turn on to regulate engine temp and the one on the passenger side is for A/C condenser cooling.

So they will both be on when you have the engine warmed up and the A/C is on.

However, I show you only have one fan on this vehicle. You did not mention which engine you have but either way, I show you have a single fan which means more than likely someone has replaced that with a dual electric fan setup.

This is fine but we are going to have to turn the A/C on and see if the other fan comes on.

Here is a guide that will help with info on this setup:

https://www.2carpros.com/articles/how-an-electric-cooling-fan-works

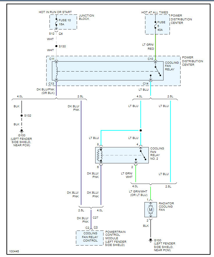
Please run through that and then I attached the wiring diagram below on this vehicle but if you can get pictures of the fans then we should be able to identify if these are stock or not.

Thanks
Was this
answer
helpful?
Yes
No
Thursday, July 22nd, 2021 AT 9:02 PM

Please login or register to post a reply.