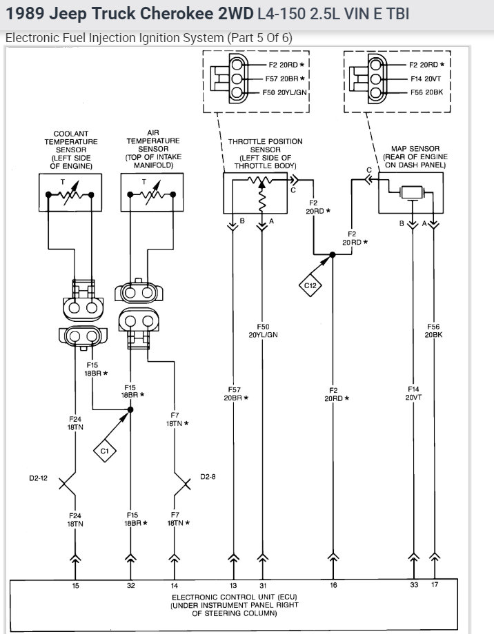
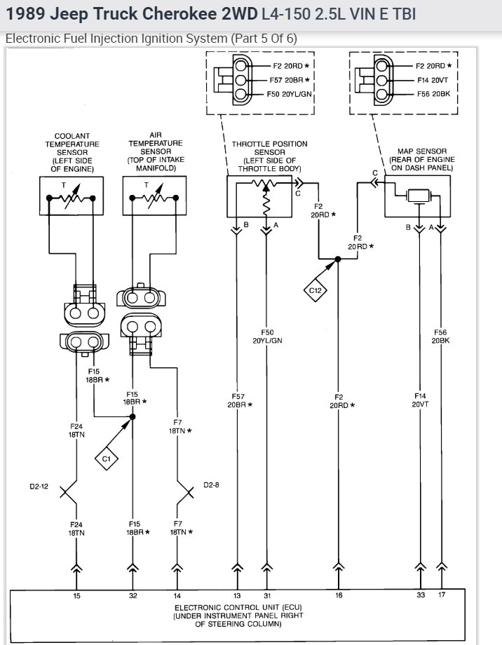
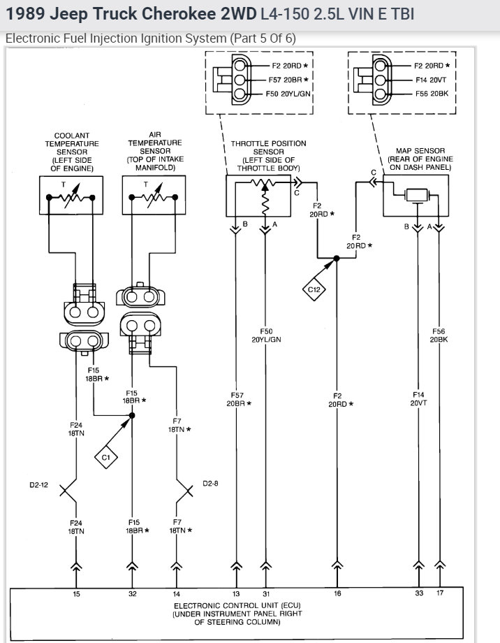
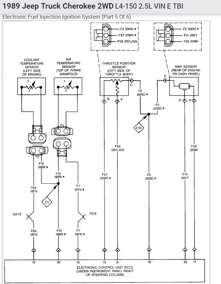
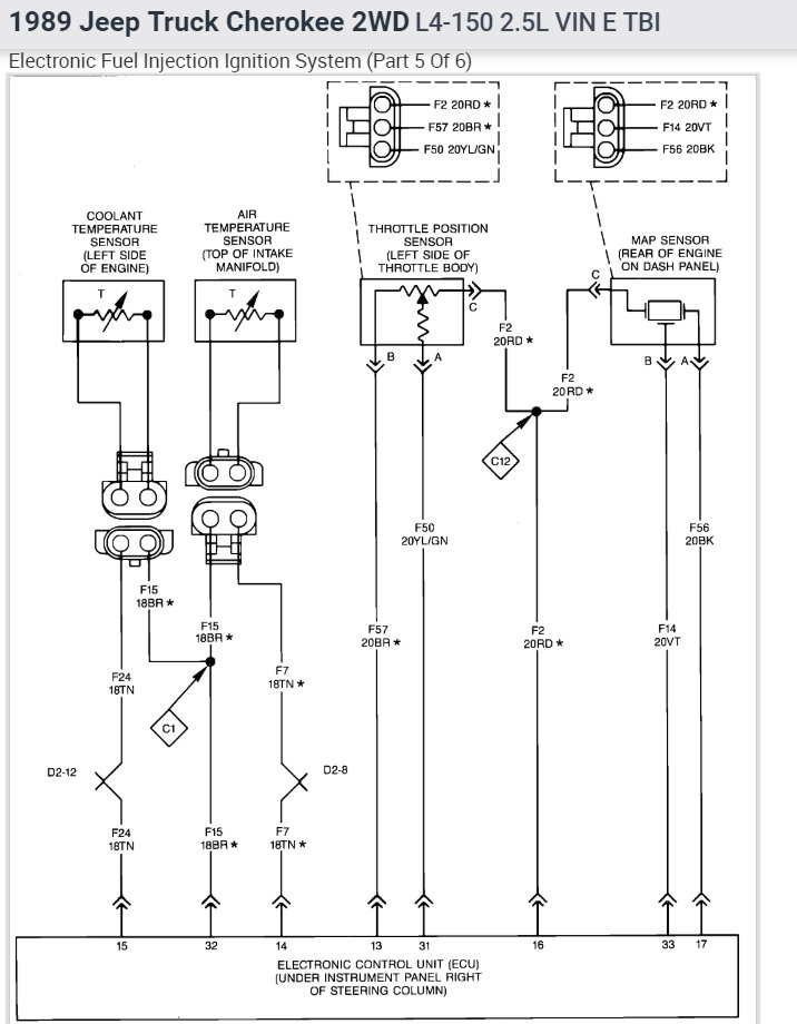
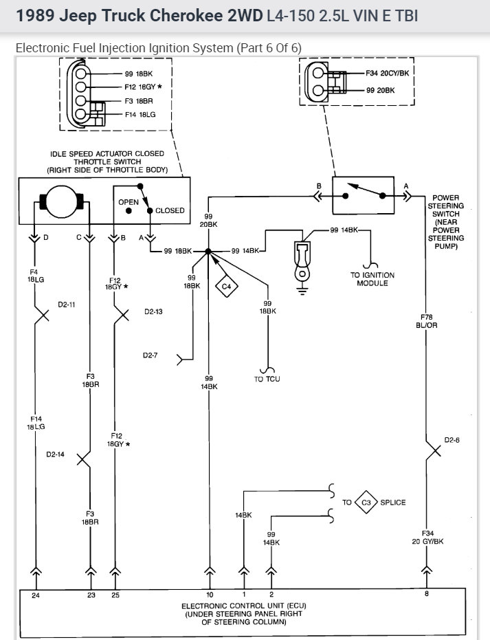
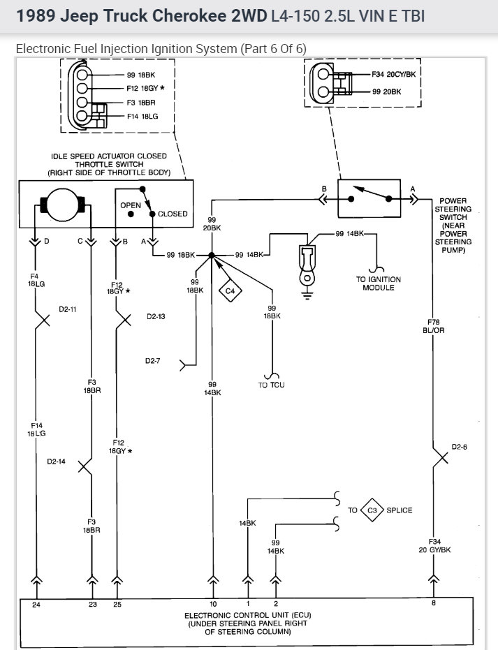
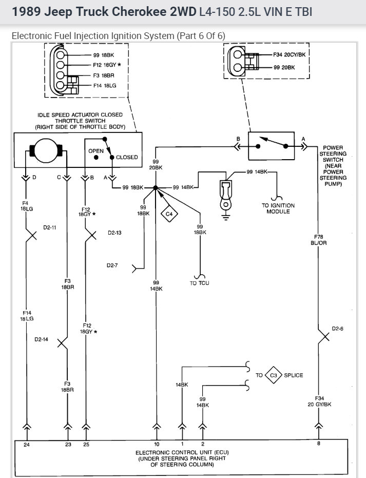
Thursday, September 24th, 2009 AT 2:41 AM
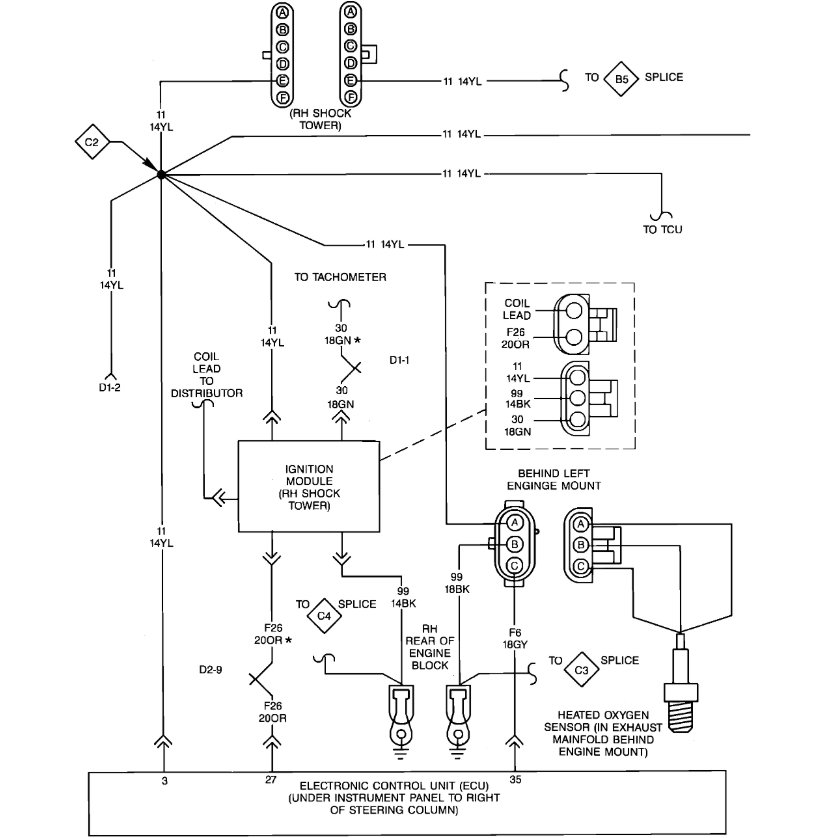
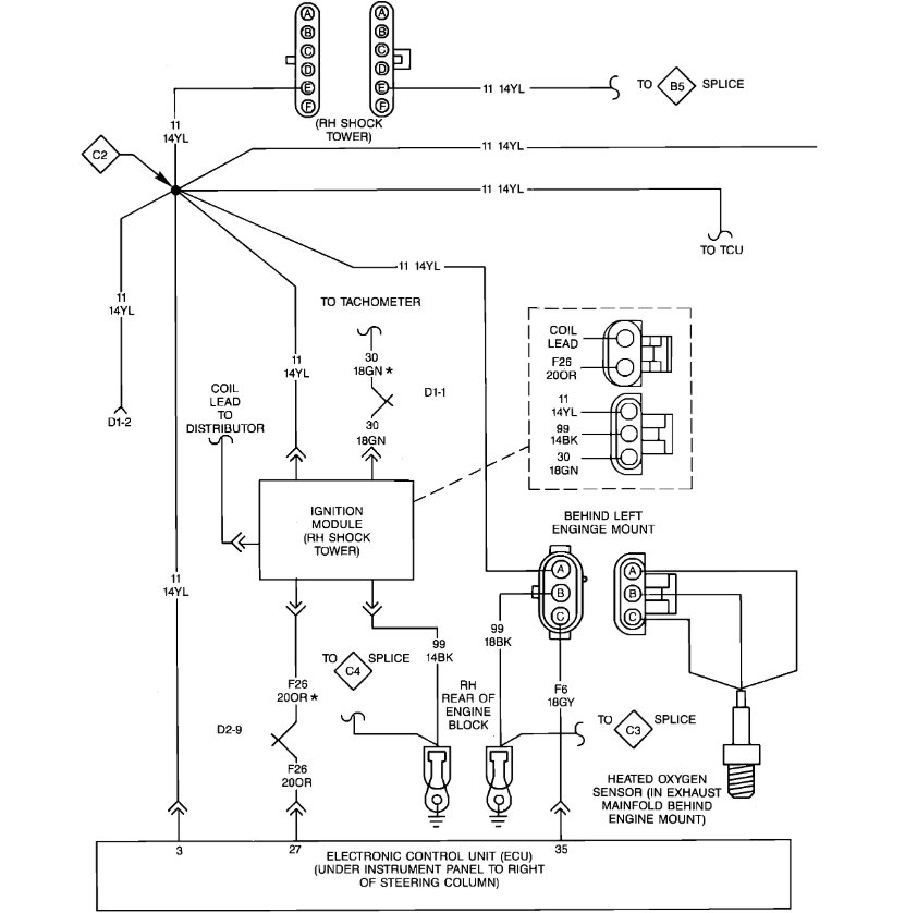
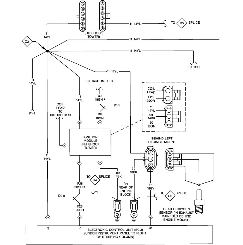
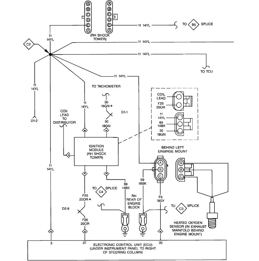
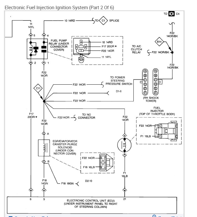
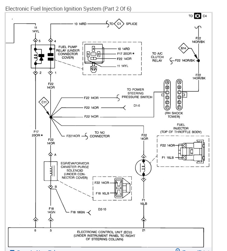
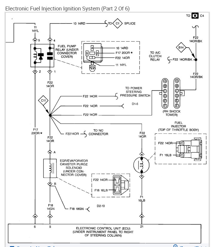
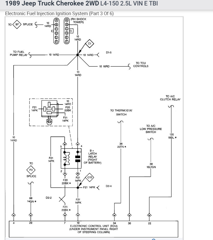
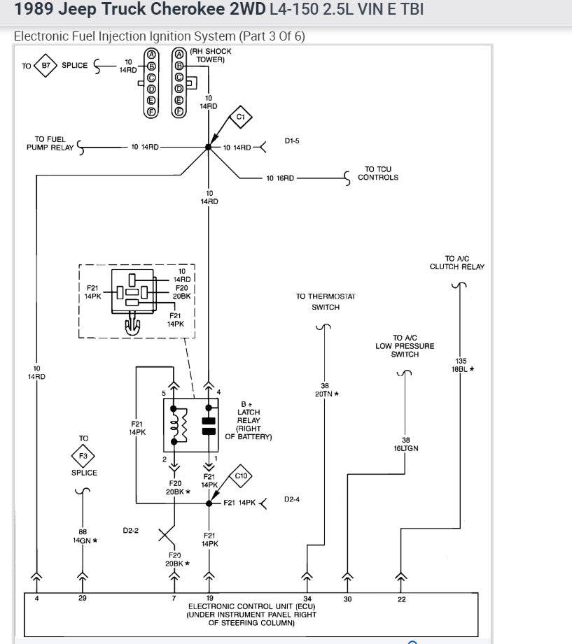
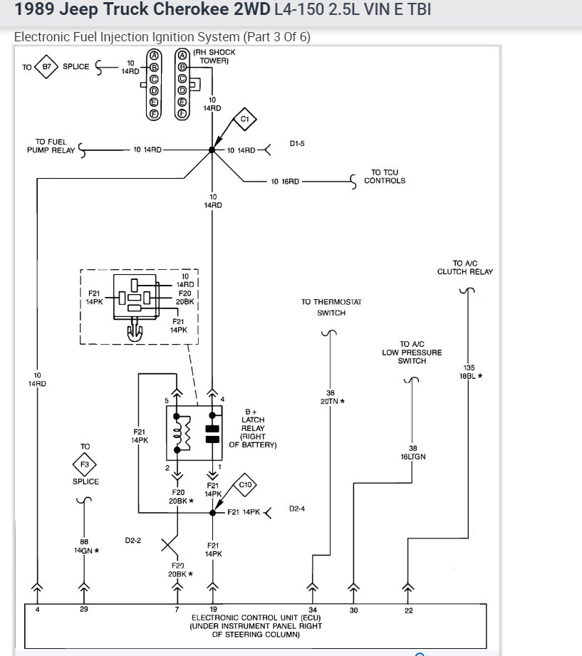
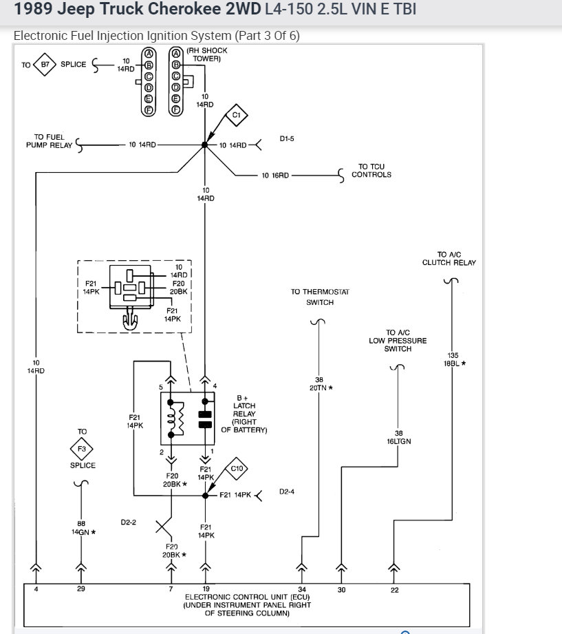
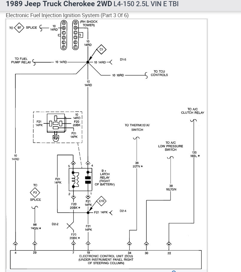
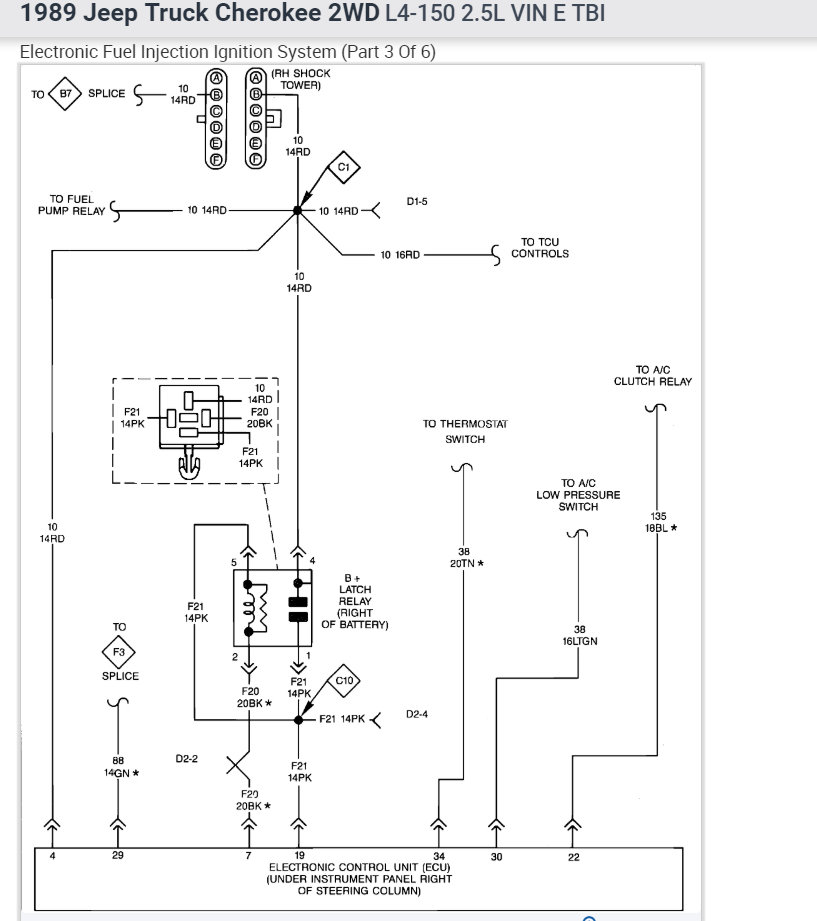
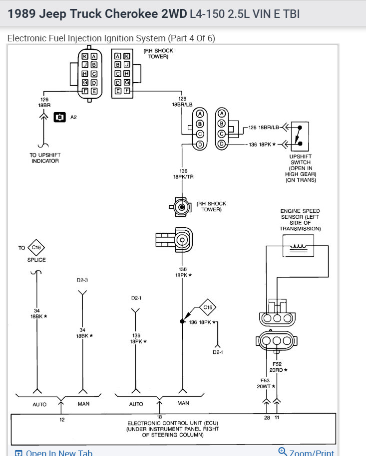
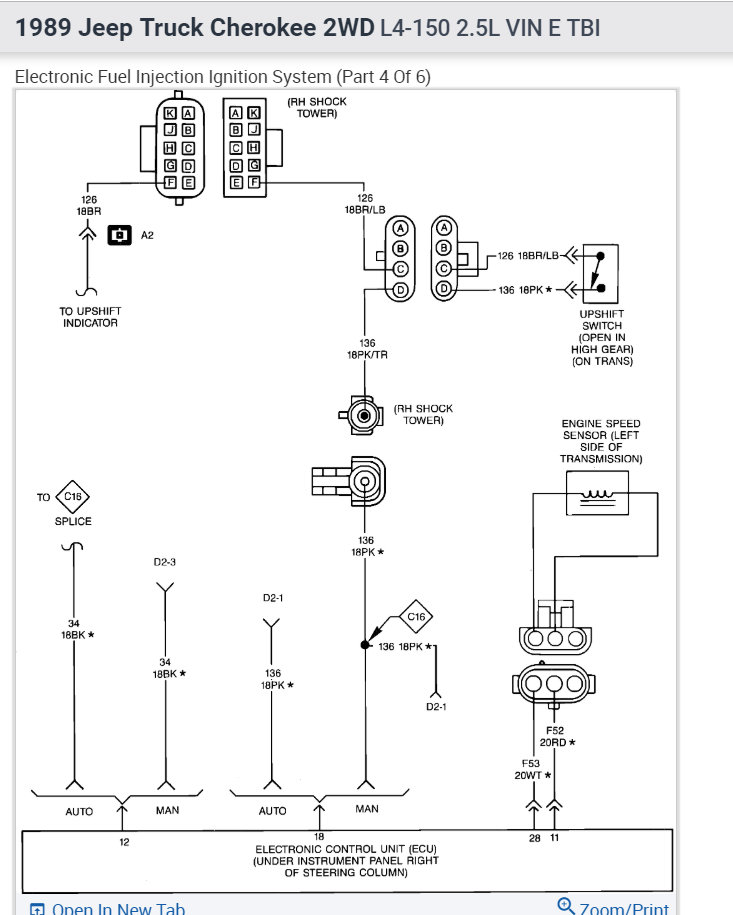
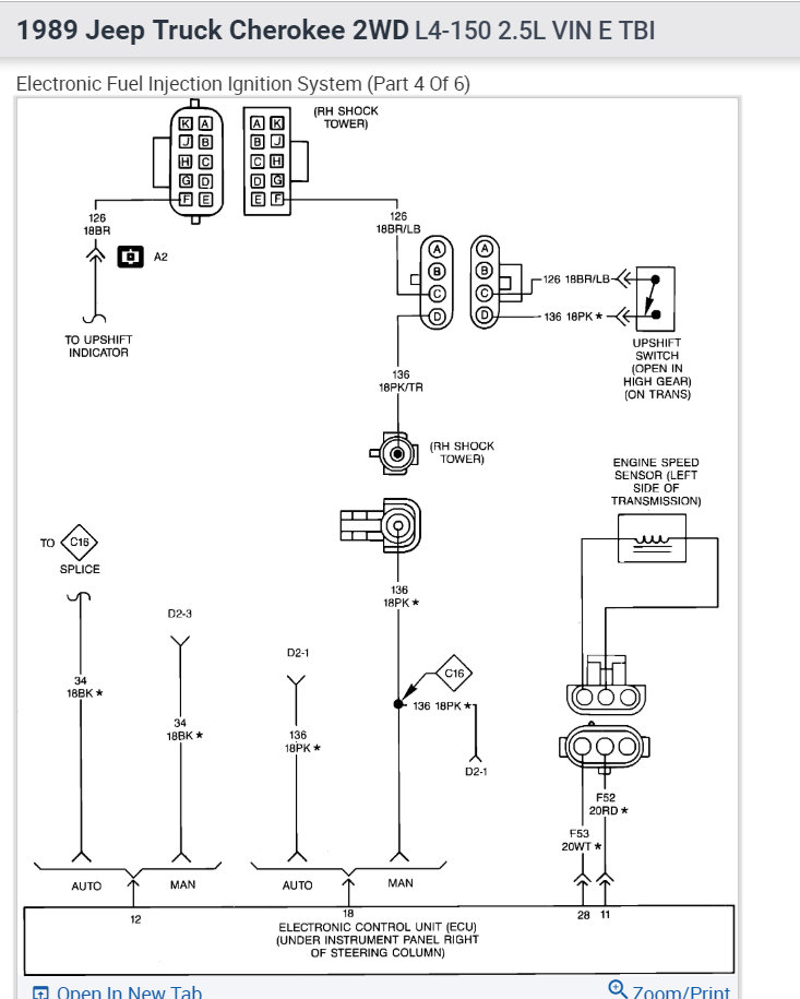
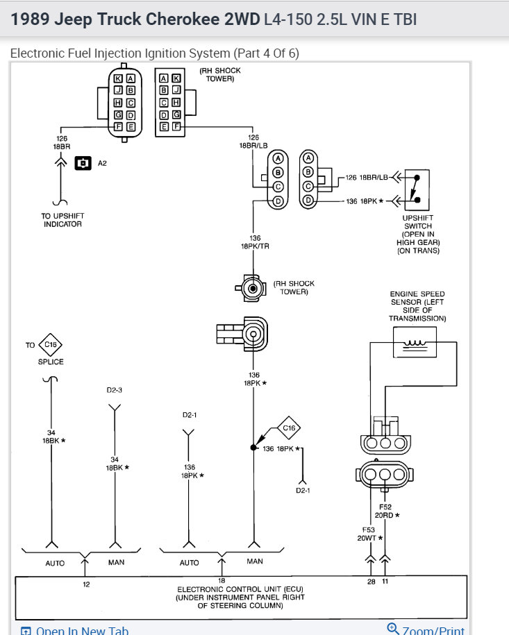
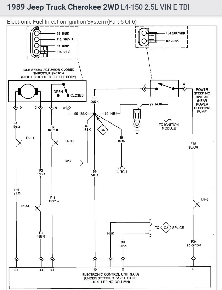
MY jeep stopped working about 2 days ago and I thought I had fixed the problem buy replacing the coil because it wasn't getting any spark and I took the coil and ignition control module assembly down to a car shop and had them tested and the module was fine but the coil was bad so I replaced it with a new one and it started right up and worked fine for about 10 to 15 min and it stopped working and I let it sit over night with the battery unplugged and I tried starting it the net day and it started fine and then I shut it off and it wouldn't start again and the cap and rotor are new.







