But the blower works and heats/cools depending on the weather, but it is not possible to switch from defroster mode and other temperatures, panels are blank.
Every morning those panels don't work, but after 10-30 minutes the FDC display starts flash “On” and “Off”. It can do this for anything from a few minutes to 20 minutes. Then it can start working as it should. After a few minutes later CCP can start but sometimes it won't start at all.
When they both start up during the day, they work if I stop the car for a few hours. So, they work as they should. But the next day the error is repeated again.
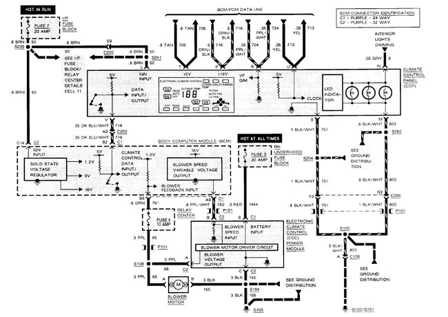
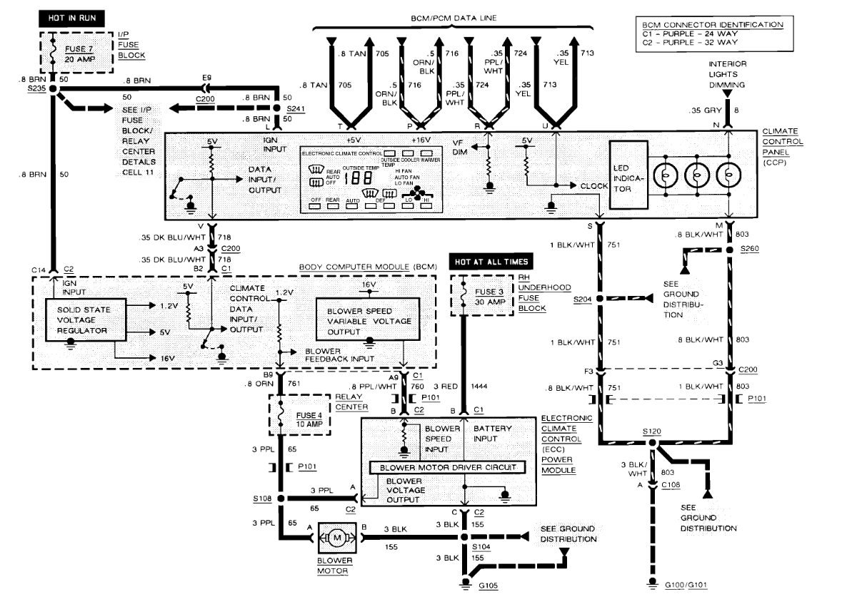
I have changed the BCM (Body computer Module) to another one with the same result. Tried disconnecting FDC but still error on CCP, Disconnected CCP the same error on FDC. I have connected extra ground cables to FDC, CCP, BCM without any impact.
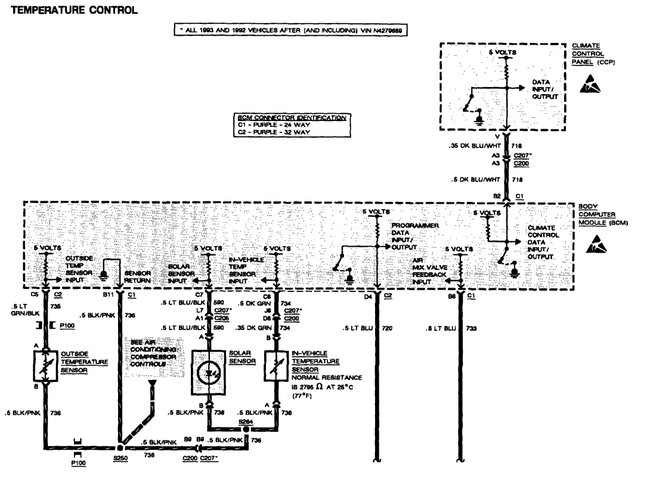
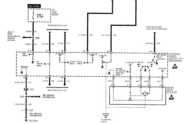
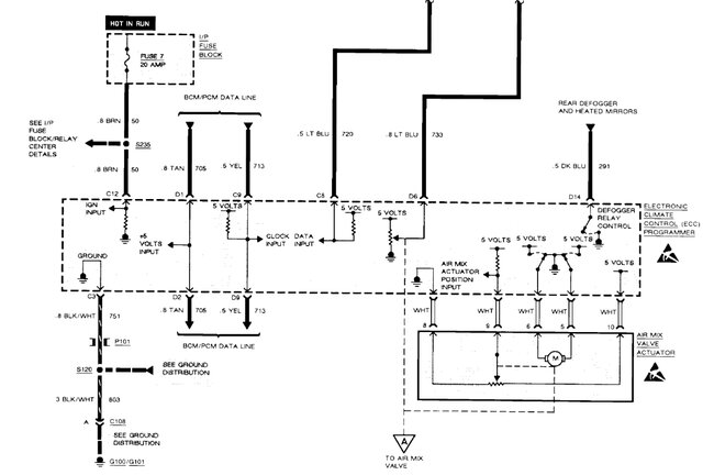
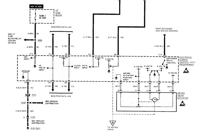
Measured with Fluke multimeter:
FDC/CCP not works: FDC/CCP works:
+ 12 V = +11, 54-13, 35 V 12 V = + 11, 56-12, 48 V
+ 16 V = +16, 4 V +16 V = + 16, 4 V
+ 5 V = +5, 05 V + 5 V = + 5, 01 V
Clock = +2, 56 V Clock = + 2, 56 V
Data = 0,246 V Data = + 0, 7-1, 0 V pulses
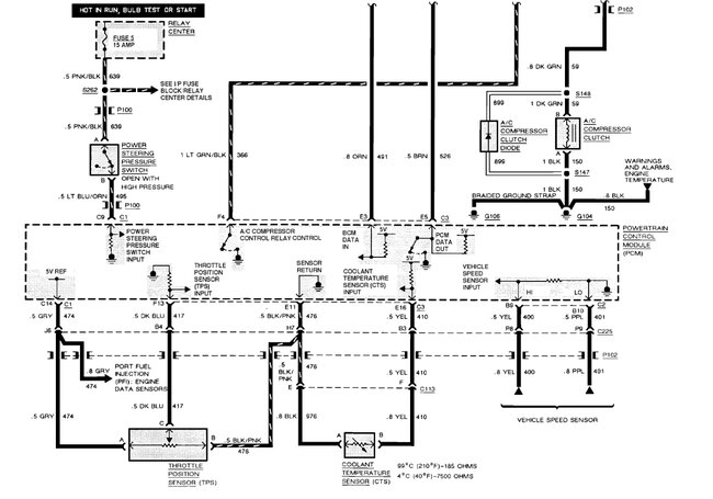
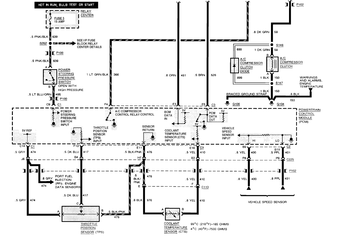
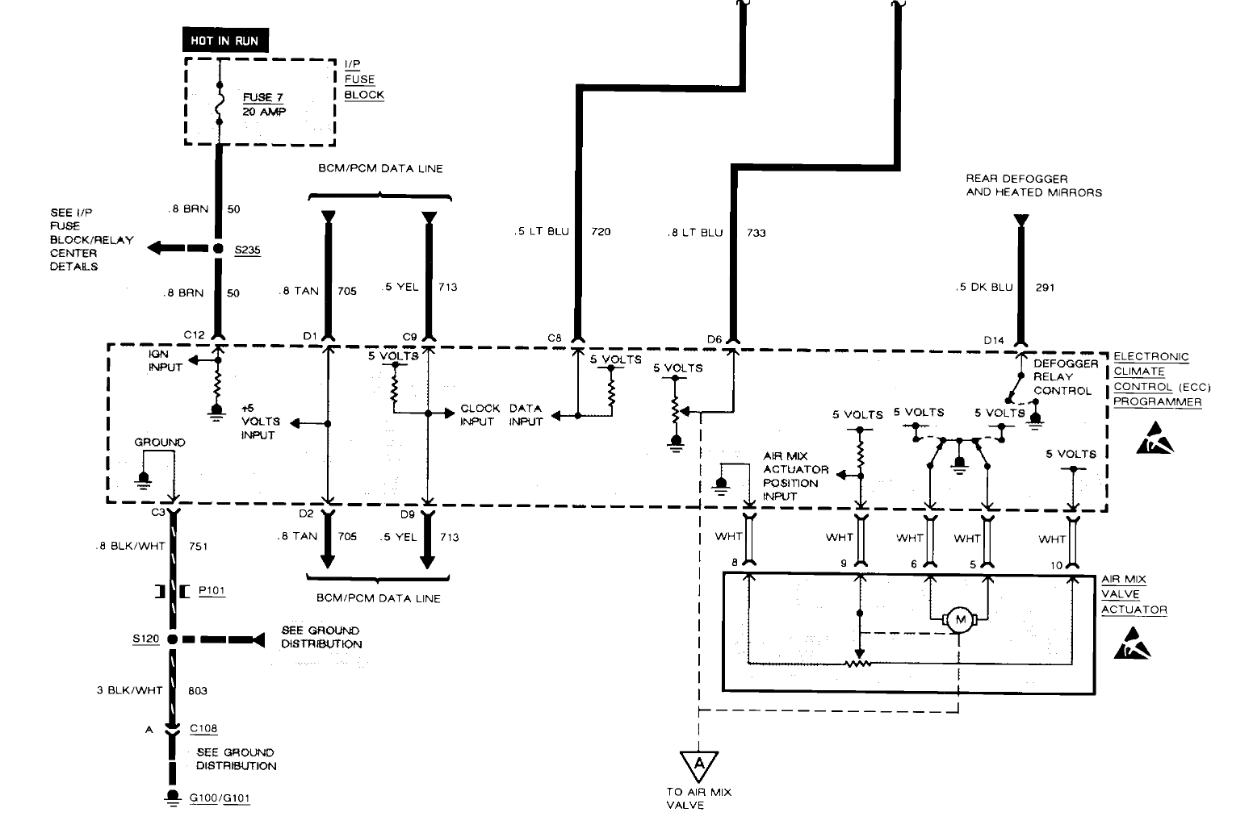
Have checked data cable and contacts into BCM, CCP, FDC are okay.
Friday, August 18th, 2023 AT 8:56 AM






