Friday, January 17th, 2020 AT 5:56 AM
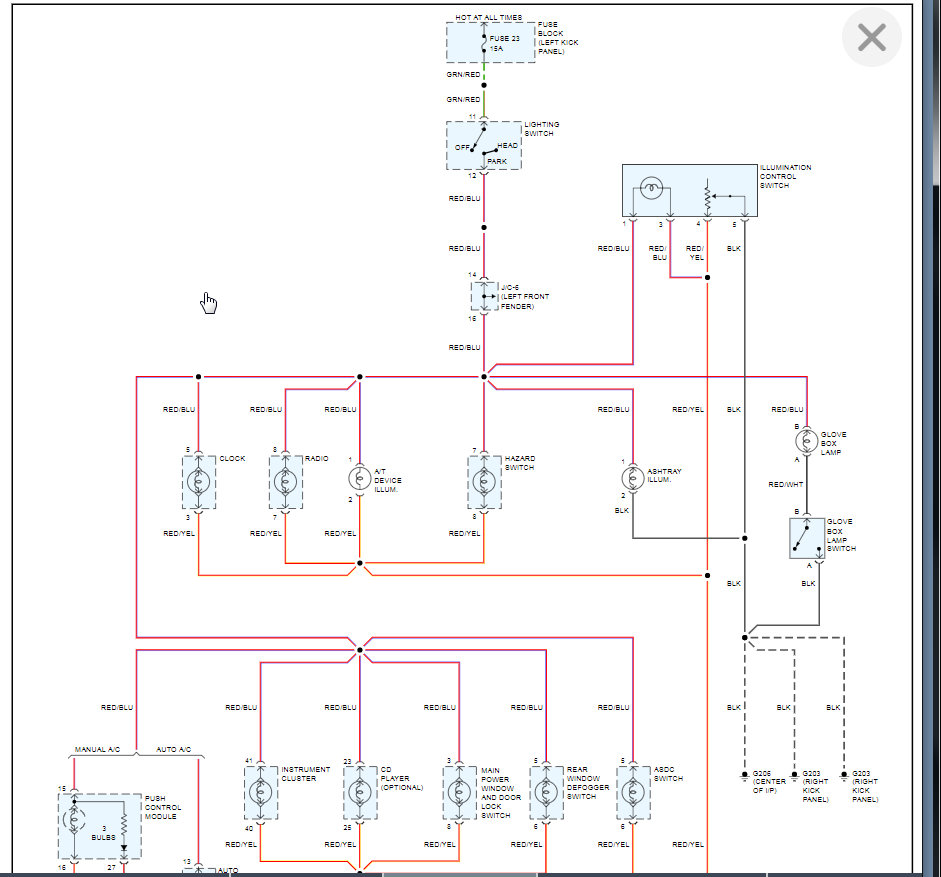
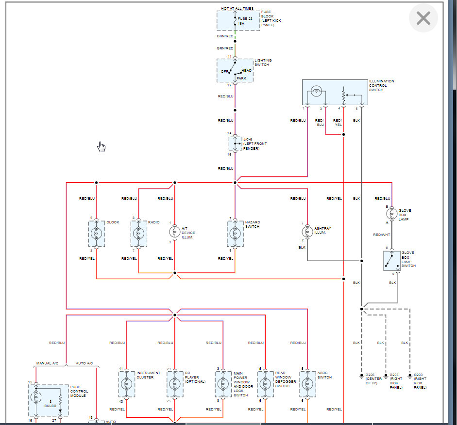
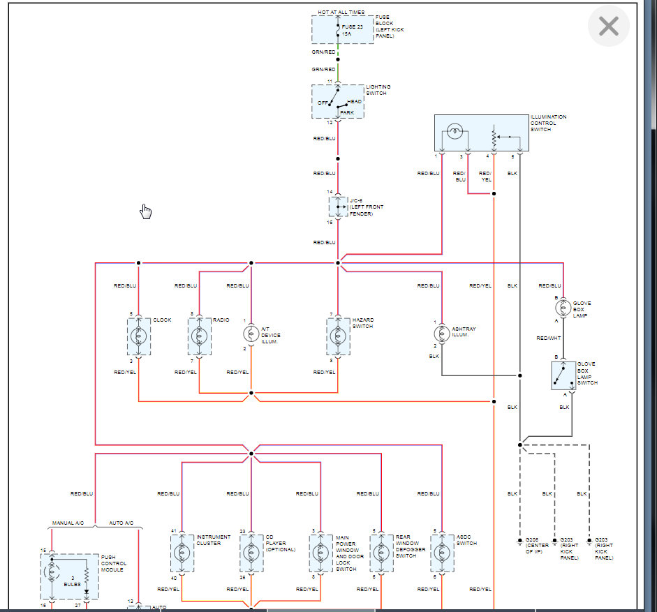
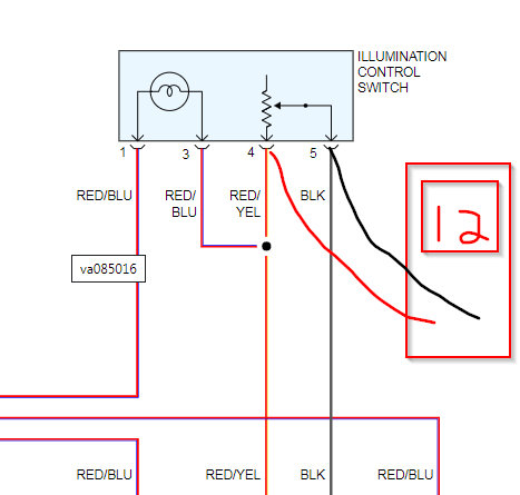
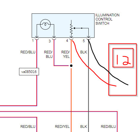
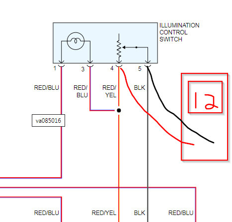
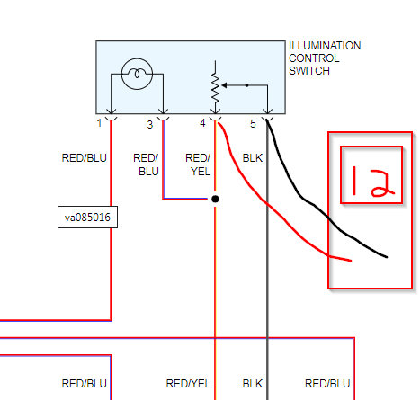
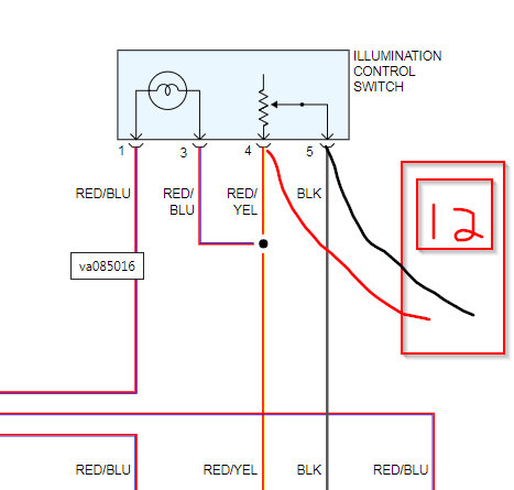
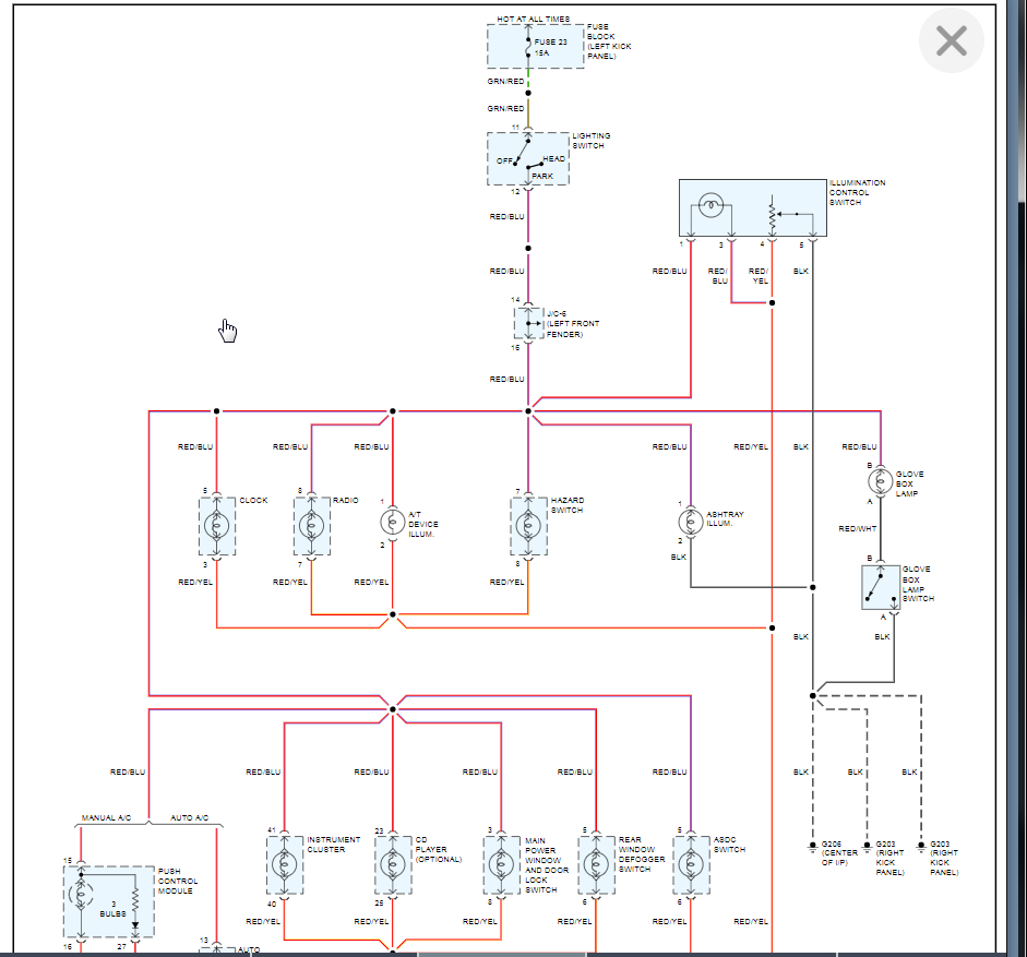
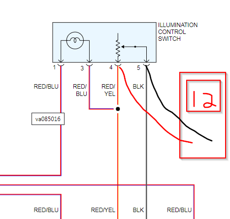
Just got the car so don't know how the lights acted while going out but it's the illumination lights and the shift indicator lights. It has a aftermarket radio so after checking all the fuse boxes. I pulled the radio and while it's a hack job it's hooked up correctly. I then pulled the dimmer roller took it apart and cleaned the contacts with isopropyl, still no change. I just replaced the cluster with a used one because the speedometer was out I was hoping that would solve my illumination light problem to but it didn't. I checked the dimmer pigtail with a multi-meter and with the black lead on the black wire I'm getting 12v on the two red/yellow wires and the red/blue wire. Any suggestions would be much appreciated.





