Instrument gauges not working properly?

Tiny
TERRENCE EWELL DUGAN
  • MEMBER
  • 1990 CHEVROLET LUMINA
  • 3.1L
  • 6 CYL
  • 2WD
  • AUTOMATIC
  • 67,000 MILES
After having so much work done on the car listed abpve Euro 3.1. I now have a couple more issues, issue # 1 is most of the gauges are not working correctly and the second problem is rough Idle and get so low it knocks off while driving.

Any Ideas for the first issue about the gauge issue and how to reset them?
Thursday, October 5th, 2023 AT 7:08 AM

1 Reply

Tiny
KEN L
  • MASTER CERTIFIED MECHANIC
  • 55,512 POSTS
Hello,

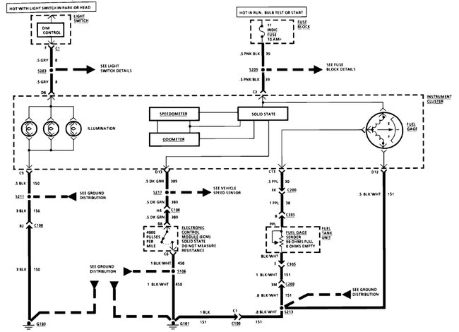
We only handle one question per post, I will create a new question for you for the rough Idle and get so low it knocks off while driving. There is only one power source the cluster and I have seen the cluster go bad which cause this problem, but to be sure we can check the grounds and power to confirm the issue, this guide can help, and I have included the wiring diagrams so you can see which wires to test.

https://www.2carpros.com/articles/how-to-use-a-test-light-circuit-tester

1. Disconnect battery ground cable.
2. Remove instrument panel pad as follows:
a. Remove five screws from under the lower edge of instrument panel pad.
b. Remove pad by lifting front and pulling rearward to release, then lifting up and out.
3. Disconnect electrical connectors from cluster.
4. Remove three cluster attaching screws, disconnect shift indicator cable, then remove cluster assembly.
5. Reverse procedure to install.

Check out the images (below). Please let us know how it goes.
Was this
answer
helpful?
Yes
No
Thursday, October 5th, 2023 AT 10:25 AM

Please login or register to post a reply.