Wednesday, November 27th, 2019 AT 8:22 AM
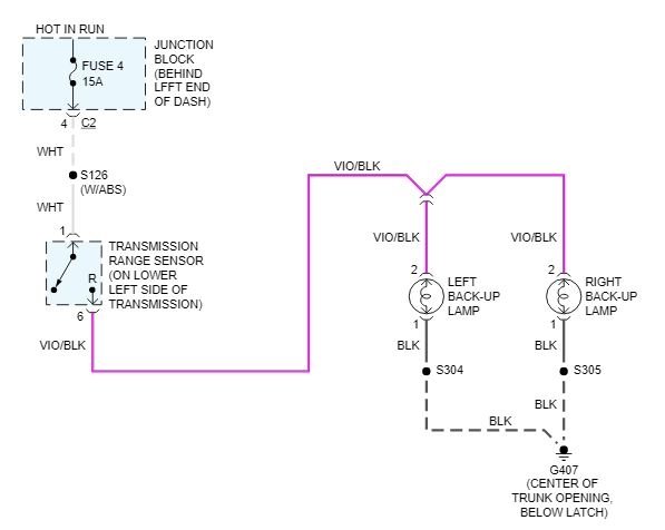
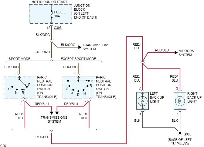
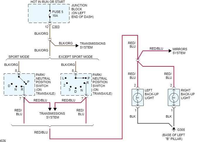
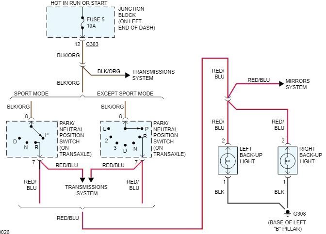
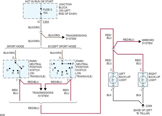
Hello guys, I'm installing a wireless rear camera to my android stereo and I'm having troubles with the wires in the head unit. I have the yellow video cable that goes to the radio and then I have 2 wires that comes with that cable, red and black, so black is ground and is supposed that the red cable goes to the acc cable, but also goes to the backup camera, so I am connecting the 2 of them, the red wire, and the backup wire to the acc cable, and when I turn the radio on, it automatically jumps to the rear camera but without image, it only shows image when I put it in reverse but the problem is that doesn't show me the stereo interphase, only the rear camera from the beginning. Can you guys tell me what am I doing wrong?



